14 年
手机商铺
技术资料/正文
207 人阅读发布时间:2024-11-05 13:32
近期,国科大杭州高等研究院周斌教授团队合作研究成果“Intercellular genetic tracing by alternative synthetic Notch signaling”在国际学术期刊Cell Discovery上发表。
该研究结合了合成生物学和遗传学技术,开发了一种新的体内邻近细胞遗传标记技术。研究发现在胚胎发育和器官形成过程中,不同细胞类型之间存在细胞通讯。这一发现不仅为理解早期器官发育提供了科学依据,也为临床早期发育异常疾病的诊断和治疗奠定了基础,同时为体内邻近细胞研究提供了关键的技术支撑。
南模生物为该研究提供了R26-L-mCD19,R26-R-mCD19, Pdgfra-mCherry, Cdh5-αmCh2NtTA-BFP和Cdh5-αmCh4NtTA-BFP小鼠。

近期,周斌团队基于 Notch 信号通路工作原理,在体内构建人工合成的 Notch 信号通路,称为 Synthetic Notch(synNotch),利用 synNotch 首次在哺乳动物体内创建了邻近细胞遗传示踪技术(genetic tracing of cell-cell contact,gTCCC)。
拓展:该技术是将Notch配体的胞外段替换为synNotch配体mGFP;将Notch受体的胞外段替换为synNotch受体anti-GFP,而胞内段替换为tTA,跨膜域保持不变;再结合tetO-on与Cre-loxP系统,当表达synNotch受体的细胞与表达 synNotch配体的细胞发生接触时,就可以实现对受体细胞进行遗传标记及操作(Science,2022;Dev Cell,2023)。
在本研究中,研究人员开发了多种基于synNotch 技术的邻近细胞标记新技术。他们首先根据mCD19和 anti-CD19构建用于邻近细胞标记的synNotch技术,简称gTCCC2。之后,研究人员构建了两种诱导型 mCD19配体工具小鼠:Rosa26-loxP-Stop-loxP-mCD19 (R26-L-mCD19)和Rosa26-rox-Stop-rox-mCD19 (R26-R-mCD19),以及一种anti-CD19内皮细胞受体工具小鼠:Cdh5-aCD19NtTA-tdT。

Fig 1. Generation of intercellular genetic systems based on CD19 for tracing cell‒cell contact in vivo.
在Tnni3-Dre;R26-R-mCD19;Cdh5-aCD19NtTA-tdT;tet-Cre四基因型小鼠中检测心肌细胞是否与内皮细胞发生直接接触。心肌细胞表达mCD19,与内皮细胞接触时mCD19会识别内皮细胞膜表面的anti-mCD19,从而释放tTA入核启动tet-Cre表达从而介导Cre-loxP重组,将内皮细胞标记为 tdT+。同时通过对新生小鼠进行鉴定,研究人员成功检测到心脏内皮细胞被高效率标记,说明gTCCC2 技术构建成功。
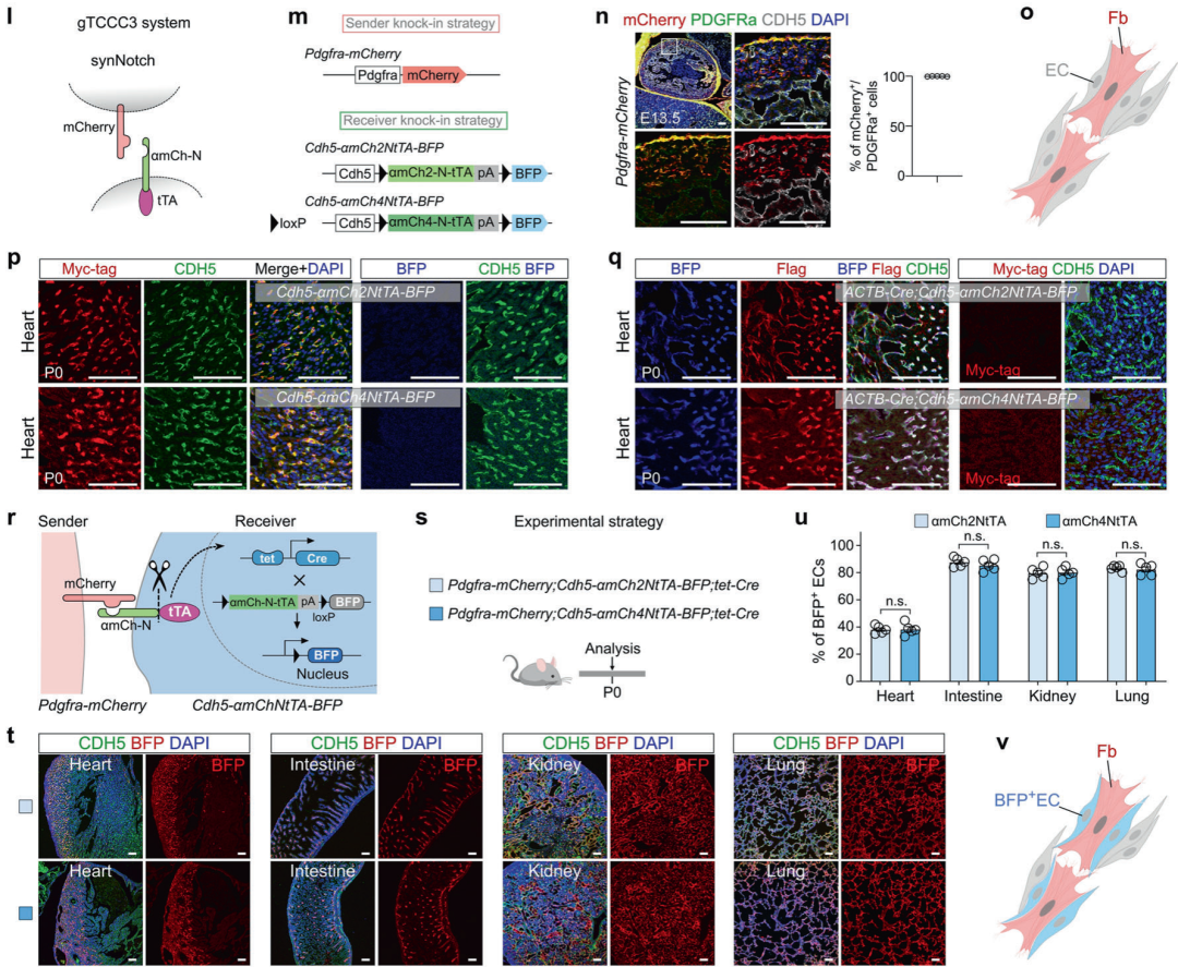
研究人员利用mCherry 和anti-mCherry构建第三种邻近细胞标记技术gTCCC3。免疫荧光染色结果显示,成纤维细胞与内皮细胞邻近分布。为验证这两种细胞类型是否发生细胞接触交流,研究人员构建了成纤维细胞表达synNotch配体mCherry的工具小鼠: Pdgfra-mCherry,同时构建了两种表达anti-mCherry的内皮细胞工具小鼠,Cdh5-amCh2NtTA-BFP 和Cdh5-amCh4NtTA-BFP。

Fig 2. Generation of intercellular genetic systems based on mCherry for tracing cell‒cell contact in vivo.
在Pdgfra-mCherry;Cdh5-amChNtTA-BFP;tet-Cre小鼠中,若当内皮细胞与成纤维细胞发生接触,内皮细胞则会被标记为BFP+。通过体内验证,研究人员检测到新生小鼠多种器官中内皮细胞被标记,这说明在胚胎发育中,成纤维细胞与内皮细胞会发生直接接触从而参与器官生成。
同时,研究人员也在体内成功验证了gTCCC,gTCCC2,gTCCC3 这三种邻近标记技术不会发生交叉识别,可以正交使用。
综上,研究团队利用synNotch成功开发了两种新的体内细胞邻近遗传操作技术。这些技术结合Cre-loxP系统,能够实现对接触细胞的特异性遗传学操作。这三种gTCCC技术为研究体内复杂的细胞间交流提供了关键的遗传学工具。
关于我们
上海南方模式生物科技股份有限公司(Shanghai Model Organisms Center, Inc.,简称"南模生物"),成立于2000年9月,是一家上交所科创板上市高科技生物公司(股票代码:688265),始终以编辑基因、解码生命为己任,专注于模式生物领域,打造了以基因修饰动物模型研发为核心,涵盖多物种模型构建、饲养繁育、表型分析、药物临床前评价等多个技术平台,致力于为全球高校、科研院所、制药企业等客户提供全方位、一体化的基因修饰动物模型产品解决方案。