14 年
手机商铺
技术资料/正文
172 人阅读发布时间:2024-12-20 10:01
12月18日,厦门大学林圣彩院士团队在Nature杂志上在线发表了两篇文章:“Lithocholic acid phenocopies anti-ageing effects of calorie restriction”和“Lithocholic acid binds TULP3 to activate sirtuins and AMPK to slow down ageing”。第一篇文章,林圣彩院士团队主要发现了石胆酸(lithocholic acid,LCA)能模拟热量限制(calorie restriction,CR)的抗衰老效果;第二篇文章则针对LCA延缓衰老的具体机制进行了探究。
本文主要针对第一篇文章进行解读。
南模生物为该研究提供了Cyp2c cluster KO小鼠(目录号:NM-KO-18019)。


CR饮食一般被认为是一种促进健康和延长寿命的干预方法。已有研究表明,热量限制引发了体内代谢物的产生和循环方面的多种变化,二甲双胍和白藜芦醇等CR模拟物可以通过激活AMPK来延长多种生物的寿命,但CR介导的哪些代谢物变化起着决定性的作用以及这些代谢物如何激活AMPK以维持健康和延长寿命仍有待研究。
针对上述科学问题,林圣彩院士团队进行了以下研究:
1
CR处理小鼠的血清可激活细胞和小鼠中的AMPK
作者首先利用经过了四个月的热量限制的小鼠(CR小鼠)确定了CR可以激活其体内的AMPK。同时作者发现,56℃加热后(去除其中的蛋白),来源于CR小鼠的血清仍能激活AMPK,而透析后(去除其中的小分子代谢物),来源于CR小鼠的血清无法激活AMPK。以上结果提示CR血清中存在的热稳定、低分子量的代谢物可激活AMPK。

Fig1. CR处理小鼠的血清可以激活细胞和小鼠中的AMPK。
2
LCA是唯一能在小鼠中重现CR效果的代谢物
为明确该代谢物是什么,作者接下来对来源于CR处理小鼠和非CR处理小鼠(对照)的血清样本进行了一系列的代谢组学分析。并通过一系列的实验验证,结果表明LCA是CR血清中的AMPK激活因子。
筛选过程:利用多液相色谱-质谱,气相色谱-质谱和毛细管电泳质谱联用等多种质谱方法,寻找CR后血清中发生显著变化的小分子代谢物。结果发现CR影响了血清中695个代谢物水平(354个脂类和341个极性代谢物)。作者首先将CR小鼠血清通过亲脂性Lipidex柱后(吸收非极性化合物和脂质),发现流出物仍能引起AMPK的激活(图1i),这一结果表明,非极性化合物和脂质可能不参与AMPK的活化。于是作者就对剩余的341个极性代谢物进行了分析(212个水平升高和129个降低)。对升高的代谢物,作者将其直接添加至细胞培养基中,观察其是否能够直接激活AMPK;对降低的代谢物,作者则假设这些代谢物起到了抑制AMPK的作用,将其添加到了AMPK已激活的细胞培养基中,观察其是否能够反过来抑制AMPK的激活。经过逐一筛选,作者最终确定了石胆酸这一代谢物。
有研究表明,muricholate能干扰其他胆汁酸(如石胆酸)的合成。为排除muricholate可能作为正反馈调节器的影响(在CR期间增加LCA含量)。作者利用缺乏Cyp2c基因簇的Cyp2c cluster KO小鼠(无法合成muricholate)进行了验证,结果表明,Cyp2c cluster 缺失的小鼠在CR后血清中LCA水平为0.8μM,即CR诱导的LCA的增加与muricholate无关。

Fig2. CR处理小鼠体内的LCA增加,进而激活AMPK。
3
LCA通过激活AMPK发挥抗衰老作用
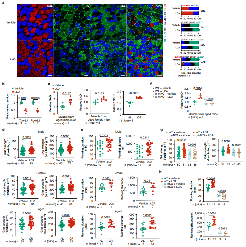
作者进一步探究了LCA是否能起到抗衰的作用。通过给老年雄鼠和雌鼠喂养为期一月的含有LCA的饮用水,结果发现,老年小鼠的抓握力、跑步能力、肌肉的损伤修复能力得到明显改善,同时也改善了与年龄相关的葡萄糖耐受不良和胰岛素抵抗。这表明LCA具有促进抗衰的作用。LCA的抗衰作用是否通过AMPK呢,作者利用了肌肉特异性敲除了AMPKα的小鼠进行了进一步探究,结果表明,LCA改善肌肉功能的作用被抑制。以上结果提示,LCA通过激活AMPK发挥抗衰老作用。

Fig3. LCA通过激活AMPK发挥抗衰老作用。
4
LCA通过AMPK延长线虫和果蝇的寿命
为明确LCA是否可以延长寿命,作者在秀丽隐杆线虫(C. elegans )和黑腹果蝇(D. melanogaster)中进行了探究,结果表明,LCA能通过激活AMPK将线虫的平均寿命从22天延长到27天,雄性果蝇的寿命从47天延长到52天,雌性果蝇的寿命从52天延长到56天。且抗氧化应激能力和极端环境下的生存能力(抗逆性)也得到显著的增强。

Fig4. LCA通过AMPK延长线虫和果蝇的寿命。
总的来说,林圣彩院士团队发现石胆酸(LCA)在哺乳动物的热量限制过程中积累,并能够激活AMP活化蛋白激酶(AMPK),从而延缓衰老。并在另一篇Nature文章中对LCA如何激活AMPK并引发这些生物学效应的分子机制做了具体探索,即LCA通过增强去乙酰化酶(乙酰化酶)的活性,进而去乙酰化并抑制液泡H+-ATP酶(v-ATPase),从而通过溶酶体葡萄糖感知途径激活AMPK。由于篇幅有限,这里不做详细介绍,感兴趣的朋友可以查询下方链接。
南模生物长期致力于模式生物领域,若您有相关需求,欢迎拨打400-728-0660热线或于南模生物微信公众号在线咨询,我们的专业团队将竭诚为您服务!
关于我们
上海南方模式生物科技股份有限公司(Shanghai Model Organisms Center, Inc.,简称"南模生物"),成立于2000年9月,是一家上交所科创板上市高科技生物公司(股票代码:688265),始终以编辑基因、解码生命为己任,专注于模式生物领域,打造了以基因修饰动物模型研发为核心,涵盖多物种模型构建、饲养繁育、表型分析、药物临床前评价等多个技术平台,致力于为全球高校、科研院所、制药企业等客户提供全方位、一体化的基因修饰动物模型产品解决方案。