14 年
手机商铺
技术资料/正文
142 人阅读发布时间:2025-03-21 17:05
3月17日,上海科技大学生命科学与技术学院王皞鹏课题组联合中国科学院分子细胞科学卓越创新中心许琛琦课题组、美国匹兹堡大学医学院Dario Vignali课题组、北京大学肿瘤医院孔燕课题组及百济神州沈志荣团队,在国际顶尖学术期刊Cell杂志在线发表了题为“Ligand-Induced Ubiquitination Unleashes LAG3 Immune Checkpoint Function by Hindering Membrane Sequestration of Signaling Motifs”的最新研究论文。该研究首次解析了免疫检查点LAG3受体激活的分子开关机制,并开发了基于功能性生物标志物的疗效预测体系,为靶向免疫检查点的精准治疗提供了新策略。
南模生物为该研究提供了LAG3-KO(目录号:NM-KO-18048)和LAG3K490R小鼠。

LAG3作为一种免疫检查点受体,在调节T细胞活化和抗肿瘤免疫方面发挥着关键作用。据报道,多个配体与LAG3相互作用,包括MHC II类和FGL1,前者在抗原呈递细胞上表达,后者分别由肝细胞和某些类型的肿瘤细胞分泌。当与配体结合时,LAG3会抑制T细胞活化、细胞因子生成和增殖,从而促进肿瘤免疫逃逸。
1
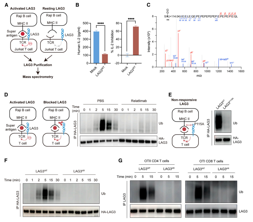
在T细胞激活过程中,MHC II类介导的配体结合会引发LAG3快速泛素化
作者利用T细胞-APC共培养系统,将人LAG3异位表达于Jurkat T细胞,与表达MHC II的Raji B细胞共培养并激活TCR。质谱分析结果显示,激活的T细胞中 LAG3的498位点赖氨酸发生泛素化,而静止T细胞中未检测到。进一步研究表明,与MHC II结合缺陷的突变体LAG3P115A不能发生泛素化,阻断LAG3与MHC II结合的relatlimab也能完全抑制LAG3泛素化,以上结果证明LAG3泛素化依赖于配体结合。此外,作者利用LAG3K490R小鼠(由南模生物提供)(LAG3的490位赖氨酸突变为精氨酸,相当于人类的K498位点)证实了在小鼠CD4和CD8初级T细胞中,抗原刺激同样会使LAG3 大量泛素化,且 K490是关键的泛素化位点。
以上结果表明,在T细胞活化过程中,MHC II类结合会触发位于LAG3胞质尾中部的保守赖氨酸残基快速泛素化。

Fig1. 配体结合诱导LAG3的快速泛素化。
2
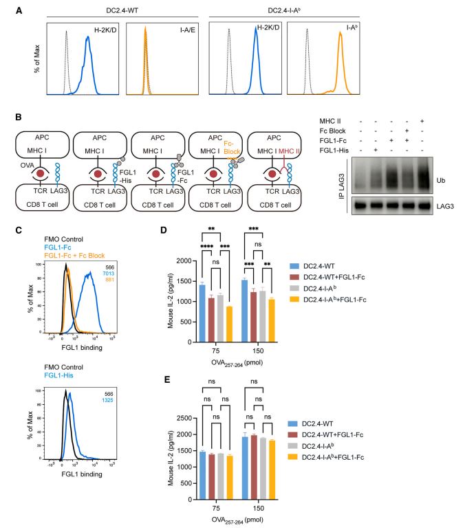
抗原呈递细胞上的膜结合型FGL1(而非可溶性FGL1)诱导LAG3泛素化
FGL1作为LAG3配体仍存在争议,为明确FGL1是否可作为诱导LAG3泛素化的配体,作者首先通过刺激OTI T细胞上调内源性LAG3表达。为获得在无LAG3配体的条件下激活OTI CD8+ T细胞,作者选用高表达MHC I类分子但不表达MHC II类分子的DC2.4细胞系作为抗原呈递细胞(APCs),并构建了表达MHC II类分子(I-Ab DC2.4)的DC2.4细胞系。结果显示,与MHC II类分子相比,FGL1-Fc蛋白诱导的LAG3泛素化较弱,提示FGL1-Fc在此条件下可作为LAG3的弱激动剂,且这种泛素化依赖于膜结合。此外,FGL-Fc能够以LAG3依赖的方式抑制IL-2的分泌。这些结果共同表明,FGL1需要以膜结合形式存在于APC表面才能作为功能性LAG3配体发挥作用。

Fig2. 膜结合型而非可溶性FGL1触发LAG3的泛素化。
3
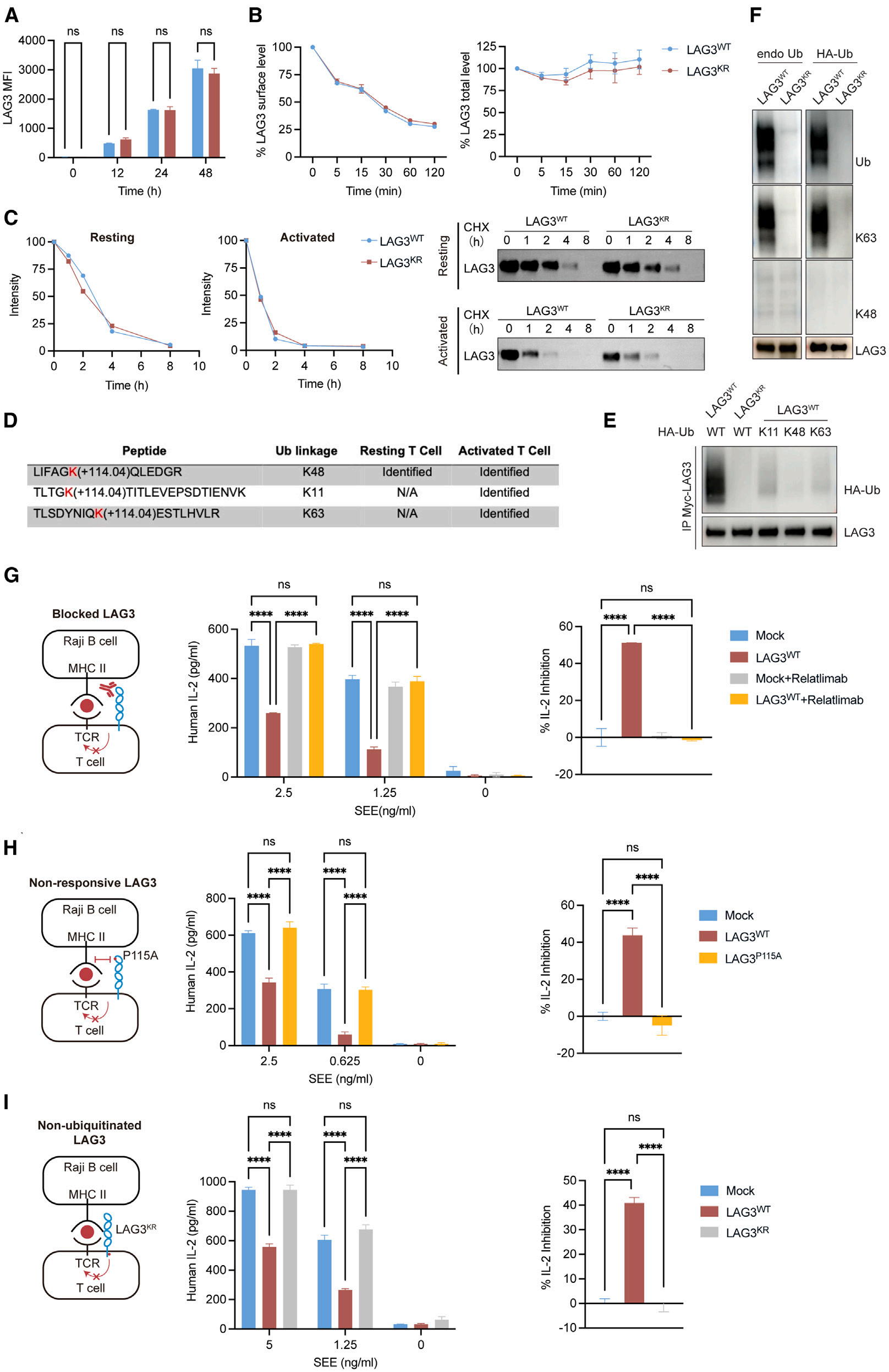
LAG3泛素化不会导致蛋白质降解,反而会增强LAG3的功能
为探究泛素化修饰对LAG3蛋白稳定性的影响,作者比较了野生型(LAG3WT)与泛素化位点突变型(LAG3KR)小鼠T细胞在活化过程中LAG3的表达动态。结果表明,LAG3WT与LAG3KR的LAG3蛋白表达水平无显著差异。进一步采用蛋白质合成抑制剂CHX阻断新蛋白合成后,无论处于静息状态或活化状态,LAG3WT与LAG3KR蛋白的半衰期均相似。以上结果表明,LAG3的泛素化修饰并不参与其蛋白降解调控。
鉴于不同类型多聚泛素化介导的生物学功能具有差异,作者首先确定了LAG3特异性泛素化链类型。质谱分析发现主要存在K48、K63及非经典K11连接型泛素链。进一步分析发现LAG3活化后主要发生非K48连接型、非降解性多聚泛素化(与蛋白酶体降解相关的泛素化为K48)。
同时,作者发现Relatlimab(阻断LAG3介导的T细胞活化负调控)可完全抑制LAG3泛素化,提示泛素化可能调控其抑制功能,且在Jurkat T细胞-Raji细胞共培养体系中,Relatlimab可逆转LAG3对IL-2分泌的抑制作用。此外,LAG3KR突变体(无法发生泛素化)几乎失去抑制活性。综上,泛素化通过非降解途径正向调控LAG3的免疫抑制功能。

Fig3. 泛素化以不依赖于蛋白质降解的方式调控LAG3功能。
4
Cbl家族E3泛素连接酶介导LAG3的泛素化
为了探究参与LAG3泛素化的E3连接酶,研究人员采用TurboID标记技术,发现c-Cbl和Cbl-b可能是介导LAG3泛素化的关键E3连接酶。作者进一步构建了c-CbI和CbI-b单敲除及双敲除的Jurkat T细胞模型,结果发现,单独敲除c-Cbl或Cbl-b均无法阻断LAG3泛素化,LAG3功能仍保留;而双敲除细胞中LAG3泛素化完全消失,丧失抑制活性;进一步在双敲除Jurkat细胞中回补c-Cbl或Cbl-b,可显著恢复LAG3泛素化及其功能。这些结果表明,Cbl家族连接酶通过介导LAG3泛素化正向调控其免疫抑制功能。

Fig4. Cbl-b和c-Cbl介导LAG3的泛素化及其抑制功能。
5
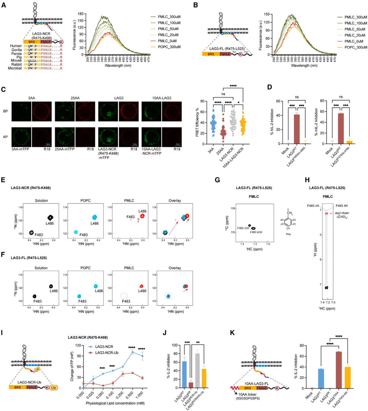
LAG3 泛素化通过阻碍膜结合释放抑制信号
为进一步明确泛素化调控LAG3功能的分子机制。作者首先对LAG3进行了序列分析,结果显示,LAG3的近膜段存在一个进化保守的碱性残基富集序列(BRS)基序。作者推测LAG3的BRS基序可能通过膜结合限制FSALE基序的可及性。为验证这一推测,作者使用多种生物物理测定方法,证实了LAG3-NCR和LAG3-FL能与模拟细胞膜的PMLC结合,且 FSALE 基序插入到膜双层的疏水内部。而LAG3泛素化可有效破坏这种相互作用,使FSALE基序暴露,从而激活LAG3信号传导。

Fig5. LAG3信号尾部嵌入细胞膜,经Ub修饰后释放。
6
LAG3 泛素化通过阻碍膜结合释放抑制信号
为探究LAG3泛素化在体内抗肿瘤免疫中的作用,作者通过检测 LAG3KR小鼠(LAG3泛素化缺陷)的T细胞功能,发现其在体外对T细胞激活和功能的抑制作用受损,产生的细胞因子增多,T细胞增殖抑制能力下降。体内实验中,作者在LAG3WT、LAG3KR及LAG3KO小鼠皮下接种MC38结肠癌,联合PD-1阻断治疗。结果显示,相较于LAG3WT小鼠,LAG3KR小鼠肿瘤进展显著减缓,生存率显著提高,产生干扰素γ(IFN-γ)的T细胞比例显著增多,这一结果与LAG3KO相似。以上结果表明,LAG3泛素化在体内对LAG3介导的抗肿瘤免疫抑制起着关键作用。

Fig6. LAG3泛素化在LAG3介导的抗肿瘤免疫抑制中的关键作用。
7
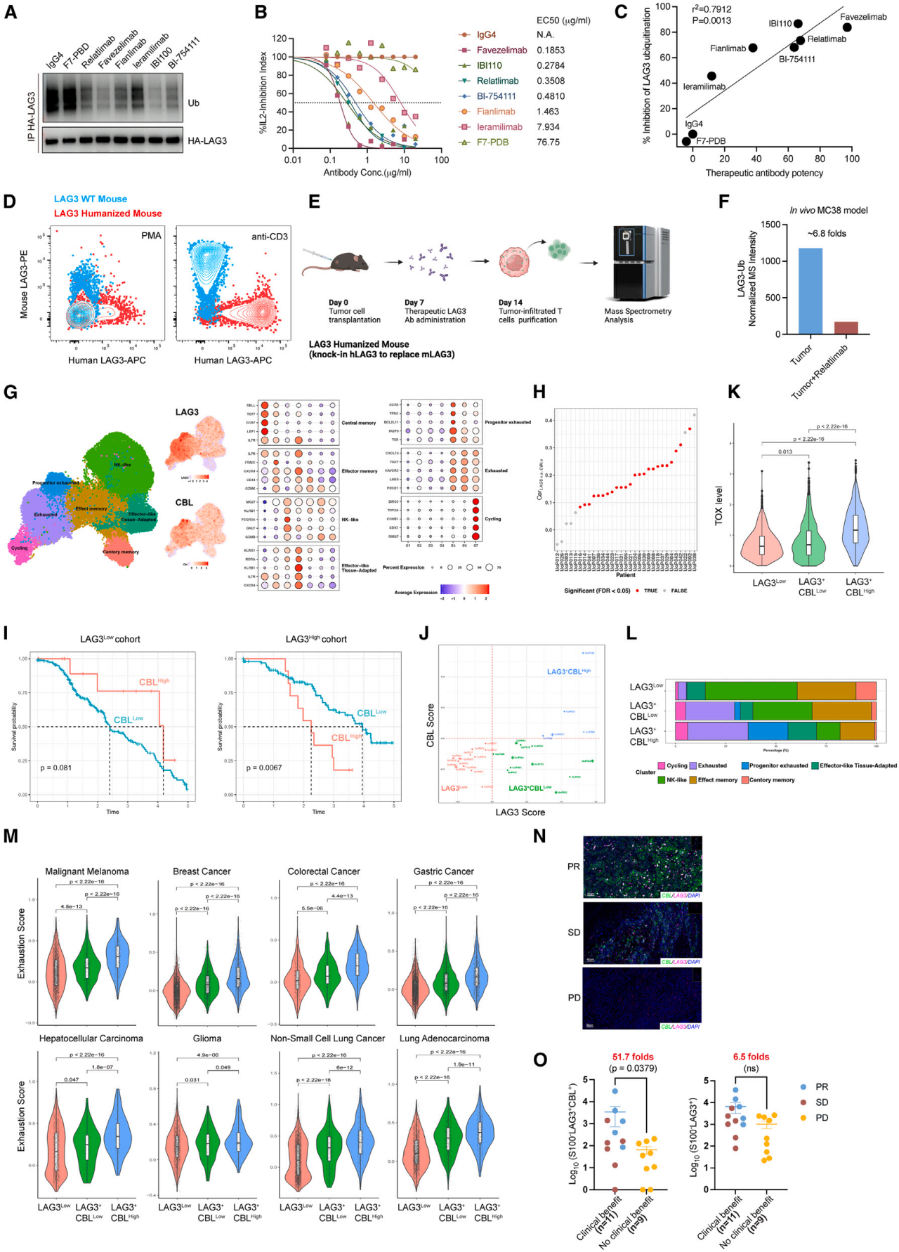
LAG3泛素化作为癌症免疫治疗的潜在生物标志物
目前,已有超过20种靶向LAG3的治疗药物进入研发阶段,包括用于癌症免疫治疗的阻断抗体及针对自身免疫性疾病和炎症性疾病的激动剂。作者推测LAG3泛素化可作为其信号活性的分子标志物,为评估靶向LAG3的药物提供便利。为验证这一假说,作者检测了7种已进入临床试验的LAG3阻断抗体。结果表明,所有抗体均显著抑制LAG3泛素化,而同型对照抗体或仅结合LAG3但不阻断其功能的对照抗体对泛素化水平影响甚微。此外,我们测定了这些抗体阻断LAG3功能的半数有效浓度(EC50),并发现其增强IL-2分泌的能力与抑制LAG3泛素化的效力呈显著正相关。这些结果表明,LAG3泛素化可作为功能性生物标志物,指导靶向LAG3药物的开发与优化。

Fig7. LAG3泛素化作为癌症免疫治疗中的潜在生物标志物。
总的来说,这项研究揭示了LAG3与配体结合后的蛋白质翻译后修饰(PTM),发现配体诱导的泛素化不仅可作为 LAG3信号传导的指标,还充当LAG3功能的分子开关。在没有配体的情况下,LAG3主要通过暴露的EP基序发挥其抑制作用,而FSALE基序则与细胞膜结合而被隔离。在与配体结合后,LAG3在E3泛素化连接酶Cbl介导的 KIEELE 基序内迅速发生泛素化,使FSALE从细胞膜上释放,从而实现LAG3的功能。
这项研究揭示了一种具有转化潜力的癌症免疫治疗中的免疫检查点触发机制,并开发了可预测LAG3治疗效果的新型生物标志物,为肿瘤免疫的精准治疗提供了新策略。
南模生物拥有经验丰富的模型定制团队,可为客户定制敲除、条件性敲除、点突变、人源化、敲入等多种类型的基因编辑小鼠。此外,南模生物拥有含上万种成品小鼠的模型资源库,基本覆盖热门基因的敲除/条件性敲除小鼠、免疫缺陷小鼠、靶点人源化小鼠、自发疾病小鼠、Cre/Dre 工具鼠、荧光示踪小鼠等。
若您有相关需求,欢迎拨打400-728-0660热线,或通过南模生物微信公众号在线咨询。我们的专业团队将竭诚为您服务!
关于我们
上海南方模式生物科技股份有限公司(Shanghai Model Organisms Center, Inc.,简称"南模生物"),成立于2000年9月,是一家上交所科创板上市高科技生物公司(股票代码:688265),始终以编辑基因、解码生命为己任,专注于模式生物领域,打造了以基因修饰动物模型研发为核心,涵盖多物种模型构建、饲养繁育、表型分析、药物临床前评价等多个技术平台,致力于为全球高校、科研院所、制药企业等客户提供全方位、一体化的基因修饰动物模型产品解决方案。