14 年
手机商铺
技术资料/正文
270 人阅读发布时间:2025-09-16 17:24
2025年9月10日,由良渚实验室、东部战区总医院国家肾脏疾病临床医学研究中心和浙江大学生命科学研究院等单位合作完成的题为“Loss-of-function mutations in PLD4 lead to systemic lupus erythematosus”的研究论文在《Nature》发表。该研究首次证实人类PLD4缺陷可导致SLE并阐明了其致病机制,为SLE的精准诊疗提供了重要理论依据。
南模生物为该研究提供了Pld4-KO(目录号:NM-KO-200682)小鼠。

系统性红斑狼疮(SLE)是一种临床表现异质性高、多系统受累的自身免疫性疾病,患者常伴有特异性自身抗体阳性及补体激活。SLE确切发病机制尚未完全明确,遗传因素与免疫异常在其发生发展中起关键作用。单基因狼疮是自身免疫性疾病的一个亚型,由单基因突变引起,包含一系列具有狼疮样表型的疾病,目前已发现SLE的致病基因有30余个。
细胞内核酸感知通路在抵御外来病原体、修复组织损伤中发挥关键作用。定位于内体中的Toll样受体7(TLR7)和9(TLR9)是感知RNA 和DNA 的核心分子,对系统性红斑狼疮的发病至关重要。在浆细胞样树突状细胞(pDCs)中,TLR7和TLR9通路的激活会促使细胞释放大量干扰素,进而促进自身抗原提呈和炎症反应发生;在B细胞中,这两条通路的激活则会诱导细胞产生大量抗核酸自身抗体,推动系统性红斑狼疮的发展。
磷脂酶D家族成员4(phospholipase D family member 4,PLD4)在树突状细胞、单核细胞和B细胞中高表达。其作为一种定位于内溶酶体的5’核酸外切酶,能切割单链RNA(ssRNA)和单链DNA(ssDNA),进而限制TLR7和TLR9的过度激活。
已有研究表明,Pld4基因敲除小鼠会出现一系列自身免疫表型,包括体重减轻、脾脏肿大、自身抗体增加和免疫复合物沉积。此外,同时缺失Pld4及其家族成员Pld3的小鼠会在幼年期死亡。尽管Pld4缺陷小鼠会出现自身免疫表型,但PLD4基因突变导致的人类疾病尚未见报道。

图. Pld4突变小鼠表现出显著的脾肿大、淋巴结病变及体重降低(Ann Rheum Dis. 2019;78(4):509-518.)。
那人类中PLD4是否致病SLE?具体机制是什么?以及是否具有靶向治疗意义?
为明确这些问题,研究人员进行了以下研究:
1
在SLE患者中发现的PLD4变异
五名患者均确诊为系统性红斑狼疮(SLE),且全部表现为肾脏受累,肾活检提示增殖性狼疮肾炎(图1a)。所有患者均出现白细胞减少、贫血和血小板减少等血液系统异常。其中四人出现皮疹(如荨麻疹、颧部红斑或斑片状皮疹),三人有关节痛/关节炎及浆膜炎(附表1)。所有患者抗核抗体(ANA)均为阳性并伴有低补体血症。全外显子组测序结果表明,所有患者均携带PLD4基因的双等位基因突变(图1b)。这些突变均位于PLD4的催化结构域内,并被预测为有害变异(图1c)。虽然这些突变在空间上并不聚集于单一结构域,但结构预测表明它们可能通过影响氢键形成或底物结合等不同机制,进而损害外切酶活性。

图1. 5名SLE患者双等位基因PLD4变异的鉴定。
2
PLD4突变显著激活DCs细胞功能
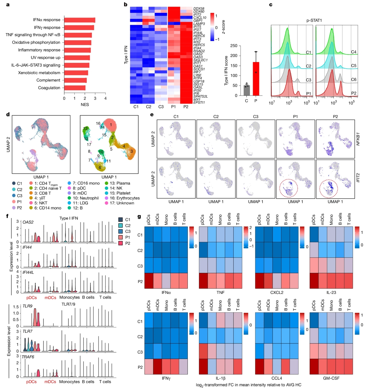
为全面评估患者的炎症水平,研究团队对患者P1、P2及健康对照的外周血单核细胞(PBMCs)进行了RNA-seq。GSEA分析显示,IFNα反应、IFNγ反应以及通过NF-κB介导的TNF信号通路是最显著富集的通路(图2a)。热图及流式细胞术结果表明,I型干扰素通路相关基因及STAT1磷酸化水平均显著上调(图2b, 2c)。
进一步单细胞RNA测序(scRNA-seq)揭示,I型干扰素通路相关基因(如IFIT2、OAS2等)的高表达主要集中在表达PLD4的树突状细胞(DCs)和单核细胞中;同时,这些细胞中TLR7/9及其信号分子(TRAF6、IRAK1、IRAK4)的表达也显著升高(图2d-f)。质谱流式检测技术(CyTOF)结果表明,患者P2的外周血单个核细胞(PBMCs)中IFNα、IFNγ、TNF、IL-1β、CXCL2、CCL4、IL-23和GM-CSF水平显著升高,其中DCs的指标尤为突出(图2g)。以上结果提示PLD4缺陷可能通过影响DCs细胞功能引发患者系统性炎症和自身免疫反应。

图2. 患者DC中TLR 信号传导和I型干扰素通路的异常激活。
3
PLD4基因突变激活关键免疫炎症信号通路
为明确上述突变对PLD4功能的影响,研究团队利用纯化的野生型和PLD4突变蛋白来评估其单链核酸外切酶活性。结果表明,这些错义突变(Pro181Leu、Asp189Glu、Arg201Gln、Tyr248Cys、Ala323Val和Gly457Asp)会显著降低PLD4的外切酶活性(图3a)。通过在HEK293T过表达突变PLD4后进行核酸外切酶活性检测,结果与上述一致,所有突变型PLD4组中的单链DNA均未被切割(图3b)。此外,研究团队也对患者P1和健康对照组外周血单个核细胞(PBMC)中内源性PLD4的核酸外切酶活性进行了评估。结果显示,在进行核酸外切酶活性检测的1、2和4小时后,患者P1的残留底物量随时间推移持续增加,这表明患者P1体内内源性PLD4的核酸外切酶活性存在缺陷(图3c)。
对患者P1和P2外周血单个核细胞(PBMCs)进行的RNA测序分析,结果显示,无论是基础水平还是CpG-DNA刺激后,与健康对照组相比,患者体内I型干扰素通路基因表达水平均显著升高(图3d)。(知识小课堂:CpG-DNA是一类以CpG二核苷酸为核心的未甲基化的特殊DNA序列,可以激活免疫活性细胞产生多种细胞因子。CpG-DNA能通过TLR9直接活化 B 细胞,诱导其增殖并抑制其凋亡。此外,CpG-DNA还能促进免疫球蛋白和IL-6、IL-10 和 IL-12等多种细胞因子的分泌,增加MHC II类分子和B7共刺激分子的表达,激活单核巨噬细胞及树突状细胞分泌Th1型细胞因子和趋化因子,从而促进淋巴细胞增殖和诱发体液及细胞介导的免疫反应)。qPCR结果证实,TNF、IFNA2、IFIT1、ISG15和RSAD2等关键炎症基因的转录水平在患者PBMCs中也呈现上调趋势,且这种上调现象在基础状态和CpG-DNA刺激后均与健康对照组存在差异。而未携带PLD4突变的SLE患者经CpG-DNA刺激后的PBMCs仅表现出微弱反应(图3e)。在PLD4-KO THP-1细胞中进行检测,结果表明,经CpG-DNA刺激后,与野生型细胞相比,PLD4-KO细胞中IFIT1、IFI44L和CXCL3的表达量增显著加(图3f)。以上结果提示,研究结果表明TLR7/9通路是PLD4功能缺失调控的关键信号通路。

图3. 突变对PLD4核酸外切酶活性的影响。
既往研究表明,在Pld3-/-;Pld4-/-双敲除小鼠中STING依赖性信号传导被激活,同时PLD3基因敲除会导致线粒体DNA在溶酶体中异常积聚并发生胞质泄漏,从而激活cGAS-STING信号通路并引发自噬反应。因此,研究团队进一步探究了STING通路在PLD4缺陷驱动的炎症中的作用。Western blot结果表明,PLD4-KO THP-1细胞系中STING的磷酸化和炎症途径增强;使用STING特异性抑制剂H-15126处理后,可有效抑制PLD4缺失引发的I型干扰素信号通路激活(图3g)。同时,经H-151(STING 抑制剂)和C-17626(STING 抑制剂)处理后,下游炎症相关基因(尤其是I型干扰素相关基因,如IFIT1、IFI27、IFI44、OAS1和ISG15)显著下调(图3h)。以上结果提示,STING通路是PLD4功能缺失调控的另一关键信号通路。
4
Pld4-KO小鼠表现出人类SLE病理特点
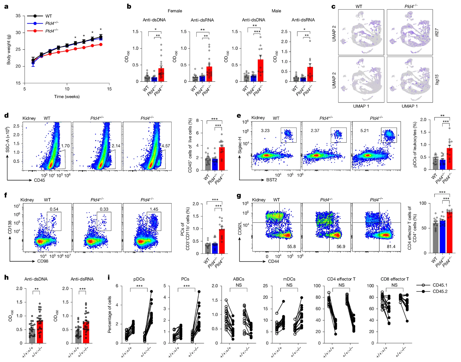
为揭示PLD4基因功能缺失性突变导致SLE的致病机制及其主要效应免疫细胞群,研究团队构建了Pld4基因敲除小鼠(Pld4-KO)模型。结果显示,Pld4-KO小鼠表现出典型的狼疮样表型,包括体重减轻、脾肿大、自身抗体升高及肾脏免疫复合物等(图4a、4b)。进一步对肾脏进行scRNA-seq,结果显示,相较于野生型小鼠,Pld4-KO参与I型IFN通路的基因,如Ifi27、Isg15和Ddx58,在Pld4的免疫细胞和肾组织细胞(足细胞、内皮细胞、主细胞和近端肾小管细胞)中均显著上调(图4c)。流式细胞术分析进一步证实了scRNA-seq分析结果:相较于野生型小鼠,Pld4-KO小鼠的免疫细胞群呈现显著扩增(图4d)。在SLE发病机制中起关键作用的细胞群,包括浆细胞样树突状细胞(pDCs)和浆细胞(PCs),均显著增加(图4e、4f)。此外,CD4+ T细胞和CD8+ T细胞数量显著上升,而年龄相关的B细胞及髓系树突状细胞(mDCs)则保持稳定(图4g)。
最后,研究团队构建了混合骨髓嵌合体小鼠模型(将来自WT-CD45.1-WT-CD45.2或WT-CD45.1-Pld4-KO-CD45.2 的骨髓按1:1比例混合,移植入经致死剂量辐照的CD45.1小鼠体内),证实pDCs和PCs的异常扩增是PLD4基因缺陷的细胞内在作用,从而阐明了PLD4在维持免疫稳态中的关键作用(图4h、4i)。以上结果提示,PLD4在SLE的发生发展中发挥关键作用,并通过调控炎症反应影响肾炎的病理进程。

图4. Pld4-KO小鼠出现自身免疫表型。
延伸阅读:CD45.1/CD45.2、Thy1.1/Thy1.2、OT-1/OT-2小鼠,应该pick谁?
5
JAKi可挽救Pld4-KO小鼠表型
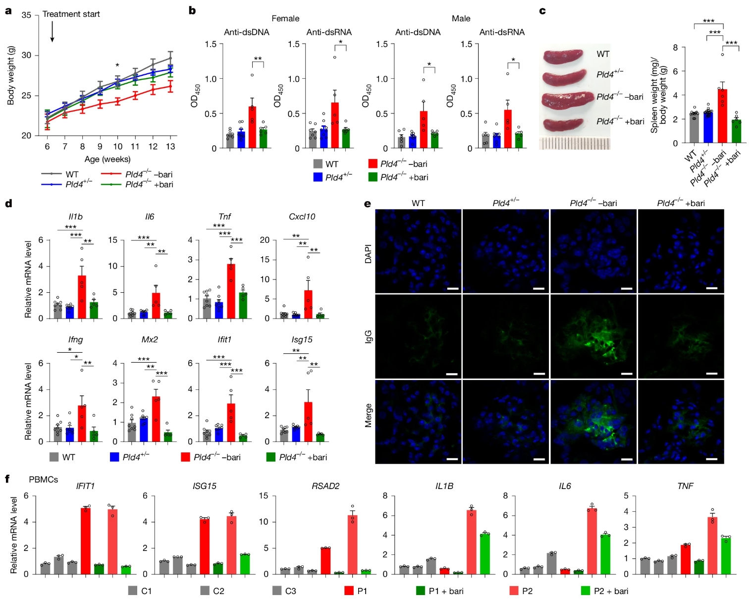
鉴于I型干扰素通路在Pld4-KO小鼠和患者体内均显著上调,研究团队推测使用JAK抑制剂(JAKi)巴瑞替尼(baricitinib,已获批用于SLE疾病的治疗)治疗可能具有一定疗效。为验证这一猜想,研究团队通过对Pld4-KO小鼠进行干预验证,持续灌胃给药8周后,与未治疗组相比,巴瑞替尼治疗组小鼠在体重增加、抗双链DNA抗体和抗双链RNA抗体血浆水平、脾脏体积等方面均得到显著改善(图5a-c)。随后,研究团队对患者来源的外周血单核细胞(PBMCs)进行了巴瑞替尼治疗。结果显示,该药物显著抑制了患者PBMC中异常升高的I型IFN通路,并对NF-κB通路产生部分抑制效应(图5f)。综上所述,I型干扰素通路是PLD4缺陷后自身免疫和炎症表型的关键调控通路。

图5. 巴瑞替尼逆转Pld4-KO小鼠的异常表型。
综上所述,研究人员发现了5名SLE患者PLD4中的双等位基因功能丧失突变,确定了PLD4缺乏症与人类SLE之间的联系,将其称为PLD4缺乏病或PLDD。该研究发现,baricitinib在PLD4缺陷模型中的有希望的结果突显了靶向治疗PLD4缺陷的SLE患者的潜力。总之,该研究扩展了SLE的遗传景观,并为PLD4在疾病发病机制中的作用提供了令人信服的证据,强调了内体核酸稳态失调在单基因SLE中的关键作用。

图6. 研究模式图
关于我们
上海南方模式生物科技股份有限公司(Shanghai Model Organisms Center, Inc.,简称"南模生物"),成立于2000年9月,是一家上交所科创板上市高科技生物公司(股票代码:688265),始终以编辑基因、解码生命为己任,专注于模式生物领域,打造了以基因修饰动物模型研发为核心,涵盖多物种模型构建、饲养繁育、表型分析、药物临床前评价等多个技术平台,致力于为全球高校、科研院所、制药企业等客户提供全方位、一体化的基因修饰动物模型产品解决方案。
欢迎通过以下方式联系我们:
💬 微信公众号「南模生物SMOC」在线咨询
📞 拨打400-728-0660
📧 发送邮件至marketing@modelorg.com