14 年
手机商铺
技术资料/正文
212 人阅读发布时间:2025-09-25 10:33
2025年9月8日,由东方医院曾欣团队和中国人民解放军海军军医大学第二附属医院林勇团队合作完成的题为“Gut-derived indole propionic acid alleviates liver fibrosis by targeting profibrogenic macrophages via the gut‒liver axis”的研究论文在《cellular & molecular immunology》发表。该研究首次证实肠源性 IPA 可通过肠-肝轴调控肝脏巨噬细胞,驱动其抗纤维化作用,为肝纤维化临床治疗提供了新的候选药物。
南模生物为该研究提供了 Ccr2-KO(目录号 NM-KO-190018)、Ahr-Flox(目录号 NM-CKO-200060)、Lrat-2A-Cre(目录号 NM-KI-190097)小鼠。

哺乳动物体内具有数以万亿计的微生物群,遍布各个部位,包括皮肤、唾液、口腔粘膜等部位,其中大多数存在于胃肠道。近些年,肠道微生物衍生的代谢物及功能机制逐渐被揭示,相关代谢产物作为机体代谢反应的信号分子和底物,影响着宿主生理、病理等过程。
肠-肝轴作为通过门静脉循环和胆道树连接胃肠道和肝脏的桥梁,被认为是介导肠道菌群、代谢物、肝脏代谢、炎症和免疫之间双向串扰的关键模式。随着代谢组学和其他大规模分析技术的进步,越来越多的证据阐明了肠道微生物衍生的代谢物通过肠-肝轴对纤维化的潜在和深远影响,这为肝硬化患者的治疗干预提供了潜在的靶点。
色氨酸是一种必需氨基酸,肠道中多种细菌可直接将色氨酸降解为多种代谢物,包括吲哚、吲哚乙醇(IE)、吲哚丙酸(IPA)、吲哚乳酸(ILA)、吲哚乙酸(IAA)、吲哚醛(IAld)、吲哚丙烯酸(IA)、甲基吲哚和色胺等。其中,吲哚丙酸IPA被认为可以缓解炎症性肠病,并且在多种肝脏疾病中发现粪便和循环的IPA水平降低。
这些线索是否暗示了IPA可能影响着肝纤维化?具体机制是什么?以及是否具有靶向治疗意义?
因而,研究者尝试探索 IPA 在肝纤维化中的潜在作用。
1
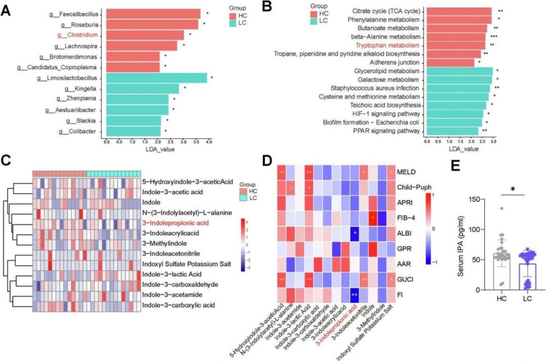
肝硬化患者粪便中的 IPA 显著低于对照组
研究者针对 14 名肝硬化患者与 14 名健康对照者的粪便样本进行了宏基因组测序和代谢组学测定,并就色氨酸代谢进行相应的分析。值得注意的是,肝硬化患者的色氨酸代谢途径发生了显著变化。在肝硬化患者样本中有助于 IPA 生成的梭状芽孢杆菌丰度降低,说明肝硬化患者色氨酸代谢相关肠道生态的紊乱。并且,肝硬化患者样本中的 IPA、吲哚-3-羧酸(I3CA)和3-甲基吲哚(3MI)水平显著低于健康对照者,且 IPA 与几个肝纤维化相关指标呈显著负相关。

图1. 14 名肝硬化患者中肠道来源的色氨酸代谢物发生明显改变。
2
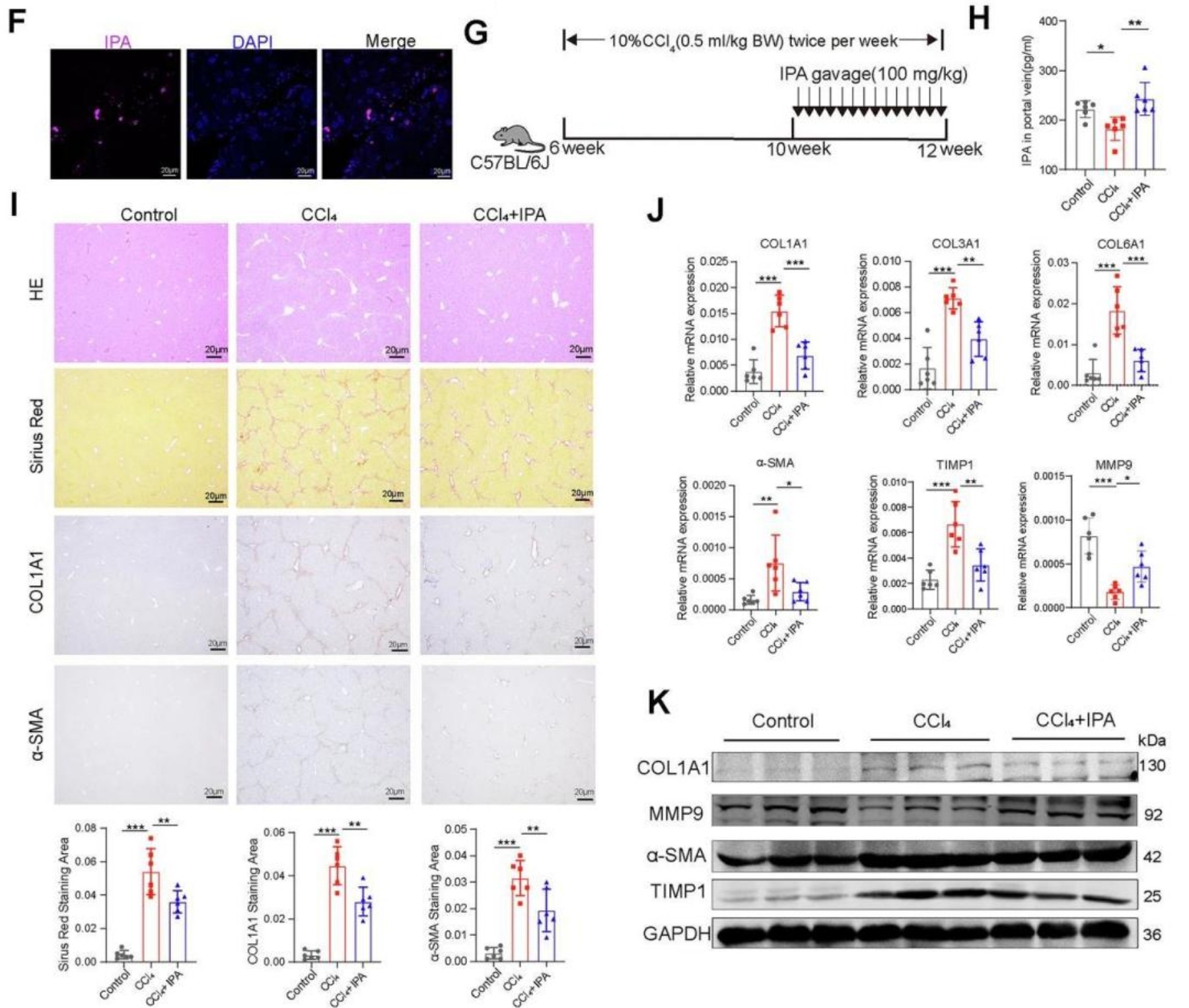
肠道来源的 IPA 在体内发挥抗纤维化作用
为探索 IPA 与肝纤维化的具体联系,研究者构建了 CCl4 诱导的肝纤维化小鼠模型,并使用 Cy7 标记的IPA以追踪胃肠道 IPA 的迁移和摄取轨迹。在灌胃后三小时内,Cy7-IPA 穿透肝脏。在连续灌胃 14 天后,门静脉中的 IPA 浓度显著增加,表明 IPA 可以通过肠-肝轴易位到肝脏;血清 AST、ALT、TNFα 和 IL-1β 水平明显降低,COL1A1、COL3A1、COL6A1、α-SMA 和 TIMP 表达下调,MMP9 表达增加,说明 IPA 显著抑制了肝纤维化。

图2. IPA 可抑制 CCl4 诱导的肝纤维化小鼠的肝纤维化。
3
IPA 在抗纤维化中发挥多种作用
研究者采用单细胞 RNA 测序(scRNA-seq)和批量 RNA 测序(RNA-seq)研究 IPA 对抗纤维化途径和参与肝脏纤维化的必需纤维化细胞群的影响。RNA-seq 分析表明,IPA 可以显着抑制促纤维化和促炎基因途径。scRNA-seq 分析表明,在分类的 10 个细胞群中,单核细胞或巨噬细胞(单核细胞/巨噬细胞)簇在 IPA 给药后在百分比和数量上均表现出最显着的减少;并且成纤维细胞簇中纤维化特征的转录也被明显抑制;此外,肝细胞簇的 scRNA-seq 分析表明 IPA 促进肝功能相关基因的表达,如肝细胞核因子(HNF)4α、HNF1α和Cyp1a2。这些数据表明 IPA 在抗纤维化中可发挥多种作用。

图3. IPA 在抗纤维化中可发挥多种作用。
4
IPA 直接靶向肝脏巨噬细胞,驱动其抗纤维化作用
鉴于 IPA 在肝纤维化中的多细胞作用,研究者使用 Cy7-IPA 灌胃CCl4 处理后小鼠,从而确定 IPA 的直接靶细胞。结果表明,在 Cy7-IPA 灌胃后 3 小时、12 小时、48 小时和14 天,Cy7-IPA 信号主要由 F4/80 巨噬细胞捕获。基于 scRNA-seq 数据可知,实验组的促纤维化和促炎通路受到抑制。

图4. F4/80 巨噬细胞捕获 Cy7-IPA,其促纤维化和促炎通路被抑制。
研究者进一步在体外模型中进行研究,使用100μM IPA或 DMSO 处理 PMA 诱导分化的 THP-1 细胞,并在细胞层面上进行一系列细胞因子的检测。正如预期的那样,IPA 降低了促纤维化和促炎细胞因子(TNFα、CCL2、TGFβ1等)的表达,并抑制了 THP-1 细胞中 NF-κB 和 Wnt/β-catenin 信号传导的活性。

图5. IPA可降低 THP-1 细胞中促纤维化和促炎细胞因子表达。
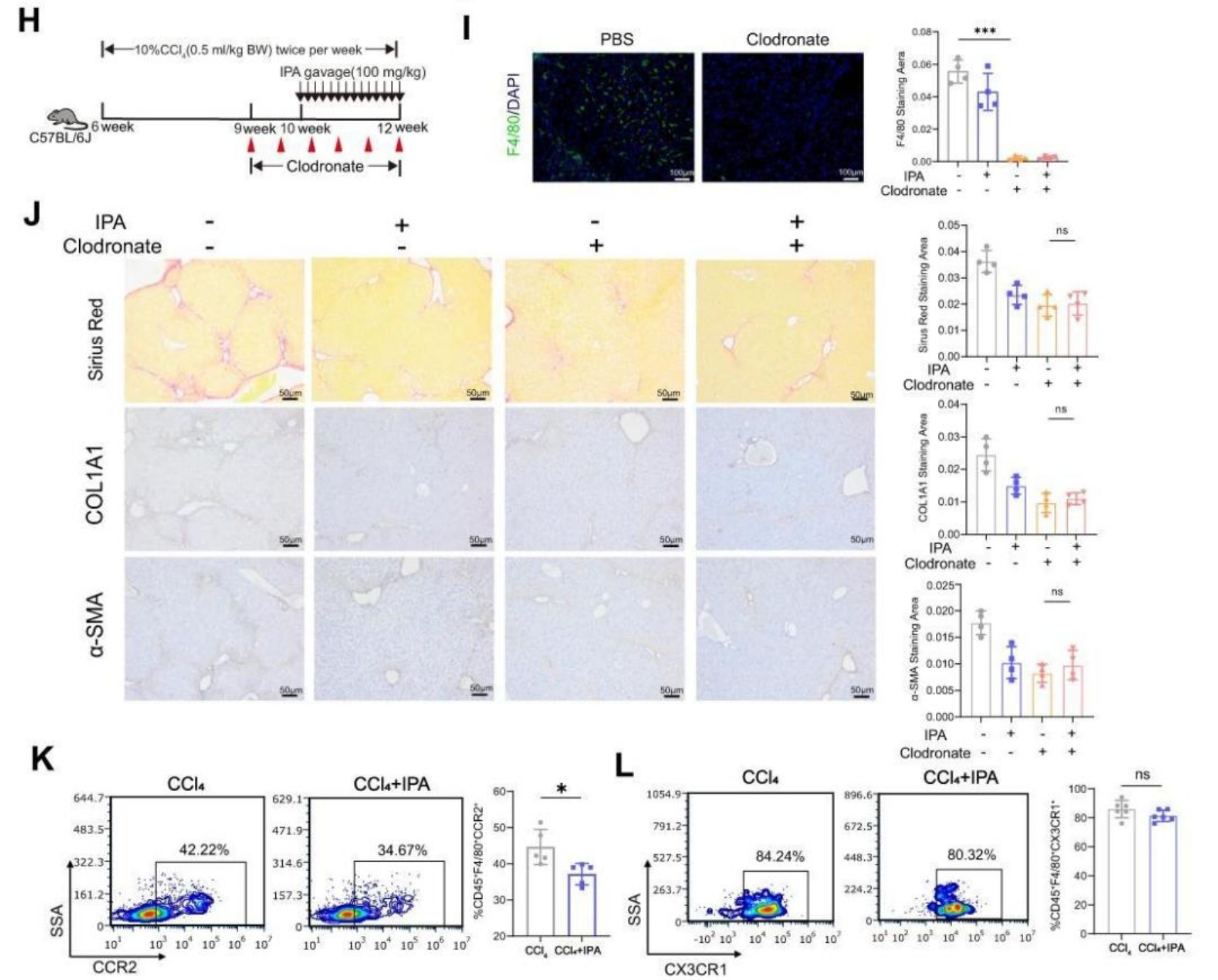
研究者回到小鼠模型,利用氯膦酸盐脂质体构建了巨噬细胞耗竭小鼠模型,并进一步探索 IPA 在体内的抗纤维化作用与巨噬细胞的关系。结果表明,当巨噬细胞耗竭后 IPA 在体内的抗纤维化作用也被阻断。以上证据表明 IPA 直接靶向肝脏巨噬细胞,驱动其抗纤维化作用。

图6. 在巨噬细胞耗竭小鼠模型中,IPA 的抗纤维化用被阻断。
5
IPA 调节 AhR/NF-κB 通路,抑制巨噬细胞促纤维化功能
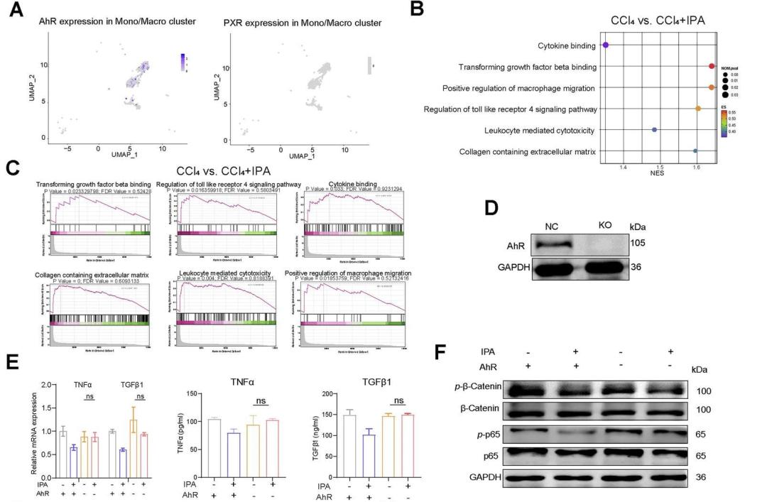
由于常见 IPA 受体有芳烃受体(AhR)和孕烷X受体(PXR),而巨噬细胞主要表达 AhR。因此,研究者怀疑 AhR 介导 IPA 在巨噬细胞中的作用,并构建了 AhR-KO 的 THP-1 细胞。结果表明,体外 AhR 缺失阻断了 IPA 对促炎细胞因子的抑制作用,并恢复了 NF-κB 信号通路的激活。

图7. THP-1 细胞中 AhR 的缺失影响 IPA 的抑制作用。
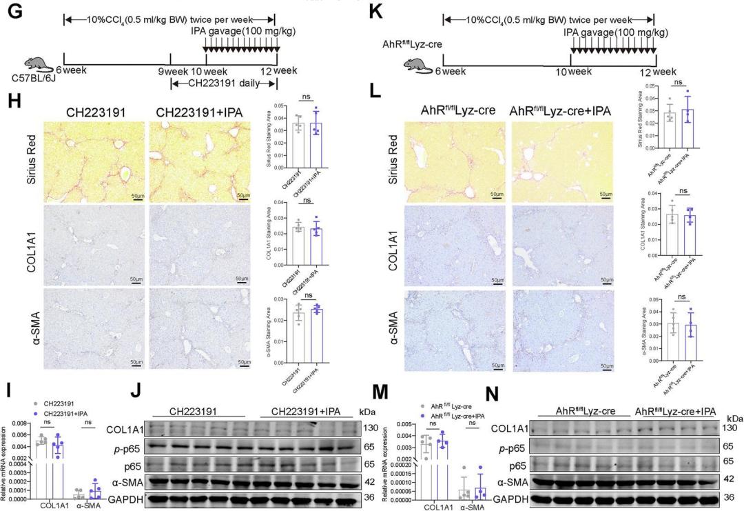
研究者进一步构建了AhR 药物抑制模型与巨噬细胞特异性敲除模型,结果表明AhR 拮抗剂 CH223191 阻碍了 IPA 对体内促炎信号传导和胶原蛋白沉积的抑制作用;而在巨噬细胞特异性 AhR 敲除小鼠中,IPA 的抗纤维化作用同样被中断。

图8. AhR 药物抑制与巨噬细胞特异性敲除小鼠同样影响 IPA 的抑制作用。
6
IPA 抑制 S100A8/A9 巨噬细胞,改变鞘脂代谢以减弱纤维化
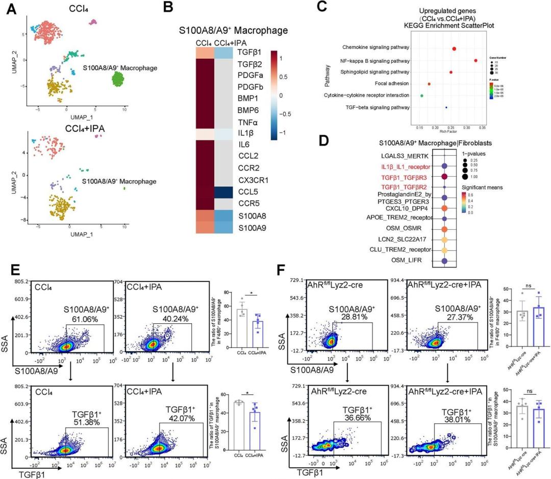
研究者在 scRNA-seq 数据中进一步分析,观察到了 S100A8 / A9 巨噬细胞亚簇。将 S100A8/A9 巨噬细胞与其他巨噬细胞亚群进行比较的基因集变异分析 (GSVA) 显示,S100A8/A9 巨噬细胞的纤维发生途径显着富集。热图、KEGG 分析、CellPhone DB、流式分析发现 S100A8/A9 巨噬细胞与成纤维细胞存在互作,并且 IPA 抑制巨噬细胞促纤维化和促炎基因和通路的表达、显着减少了体内 S100A8/A9 巨噬细胞的数量。

图9. GSVA、热图、KEGG分析、CellPhone DB、流式分析等表明 IPA 减少 S100A8/A9 巨噬细胞数量,并抑制其促炎化。
据报道,S100A8 和 S100A9 可以上调以响应持续炎症,S100A8/A9 巨噬细胞富含促炎途径,特别是 NF-κB 信号通路。AhR 与 RelA(p65)相互作用,从而抑制 p-p65 和 NF-κB 活性。研究者通过 CUT&Tag 和双荧光素酶报告基因测定,验证了 p65 直接与 S100A8 和 S100A9 的启动子结合并增强其活性,明确了 IPA 通过 AhR/NF-κB/S100A8/A9 轴抑制 S100A8/A9⁺ 巨噬细胞的分化。

图10. IPA 通过 AhR/NF-κB/S100A8/A9 轴抑制 S100A8/A9⁺ 巨噬细胞的分化。
鞘脂代谢是各种炎症性疾病中巨噬细胞炎症反应的触发因素。作为鞘脂代谢途径中的主要代谢产物,S1P 具有强大的促炎和促纤维化功能,可加重肝脏纤维化。而在THP-1 细胞中使用IPA、AhR 激动剂/拮抗剂处理,ELISA 显示 IPA 降低了 S1P 水平,而这种降低被 AhR 拮抗剂阻断,表明 IPA 通过改变鞘脂代谢而减弱巨噬细胞促纤维化和促炎表型,从而减轻肝纤维化。

图10. IPA 抑制 S100A8/A9 巨噬细胞,改变鞘脂代谢以减弱纤维化。
7
IPA 通过巨噬细胞-造血干细胞轴改善肝纤维化
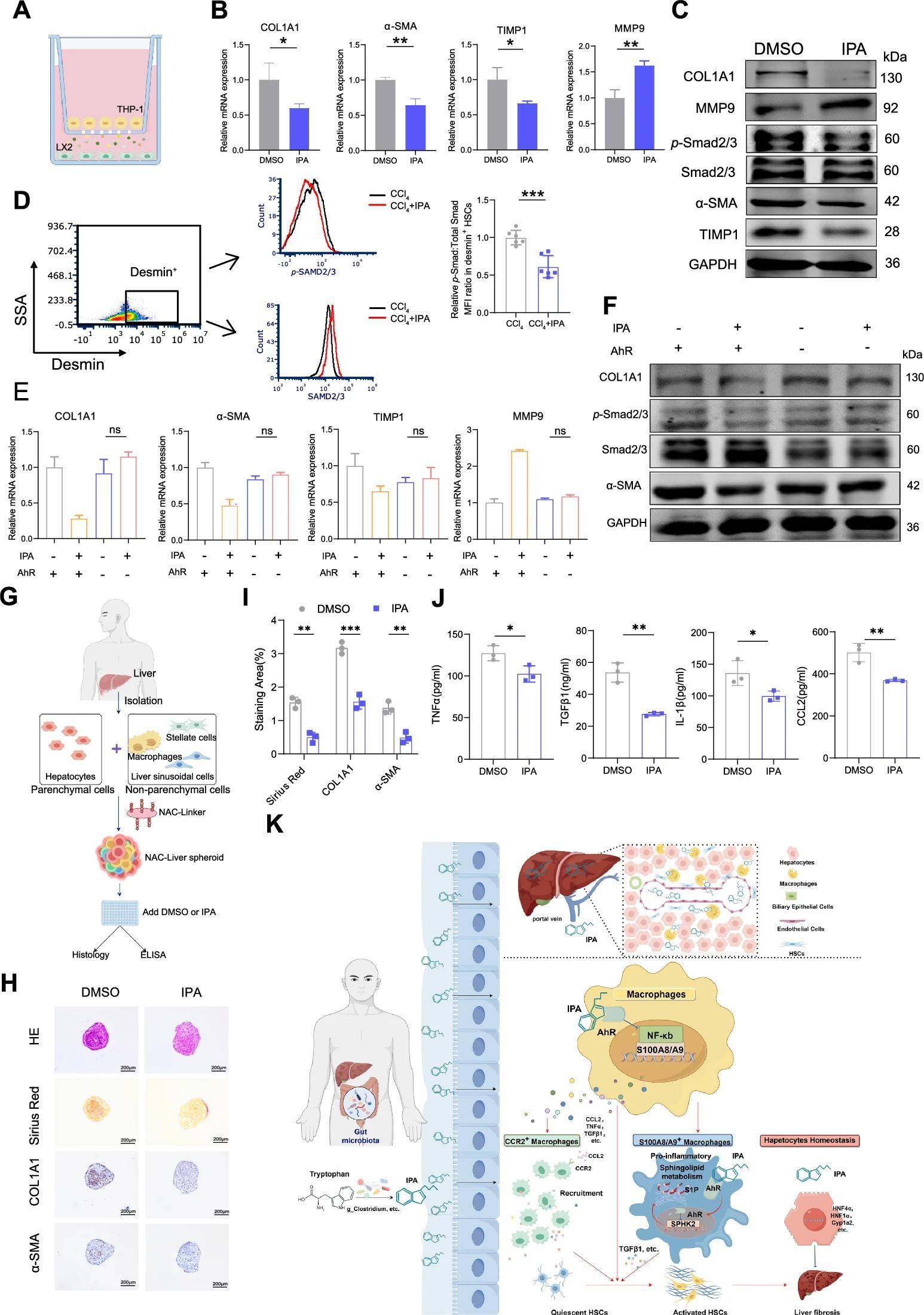
为了确定 IPA 对巨噬细胞和造血干细胞之间串扰的影响,研究者将 THP-1 和 LX2 细胞在 transwell 培养系统中共培养。IPA 递送后 24 小时,共培养的 LX2 细胞的激活受到抑制,COL1A1、α-SMA 和 TIMP1 表达显着降低,MMP9 表达增加,p-Smad2/3 的表达被抑制。而敲除 AhR 可有效阻断 IPA 对 HSC 激活的抑制作用。研究者使用 3D NAC-肝脏球体来验证IPA的抗纤维化作用,组织学、免疫组织化学染色和 ELISA 结果显示,IPA 处理 48 小时后,肝纤维化和炎症特征明显受到抑制。以上研究说明 IPA 可通过巨噬细胞-造血干细胞轴改善肝纤维化。

图11. IPA 通过巨噬细胞-造血干细胞轴改善肝纤维化。
综上所述,研究人员发现了14 名肝硬化患者中的肠道菌群色氨酸代谢途径发生显著变化,其中关键代谢产物 IPA 与肝纤维化呈现显著负相关。通过使用 CCl4 诱导的肝纤维化小鼠模型,研究人员确定了 IPA 给药可显著抑制肝纤维化。借助小鼠与细胞等多种模型分析,IPA 直接靶向肝脏巨噬细胞,通过调节 AhR/NF-κB 通路,调控巨噬细胞的分化与促纤维化功能。总之,该研究增加了对肠源性色氨酸代谢物 IPA 通过肠道-肝轴对肝纤维化的调节作用的理解,为 IPA 在开发肝纤维化治疗策略中的潜力提供了令人信服的证据。
关于我们
上海南方模式生物科技股份有限公司(Shanghai Model Organisms Center, Inc.,简称"南模生物"),成立于2000年9月,是一家上交所科创板上市高科技生物公司(股票代码:688265),始终以编辑基因、解码生命为己任,专注于模式生物领域,打造了以基因修饰动物模型研发为核心,涵盖多物种模型构建、饲养繁育、表型分析、药物临床前评价等多个技术平台,致力于为全球高校、科研院所、制药企业等客户提供全方位、一体化的基因修饰动物模型产品解决方案。
欢迎通过以下方式联系我们:
💬 微信公众号「南模生物SMOC」在线咨询
📞 拨打400-728-0660
📧 发送邮件至marketing@modelorg.com