14 年
手机商铺
技术资料/正文
293 人阅读发布时间:2025-11-13 10:44
2025年9月24日,中山大学苏士成团队在Cell Metabolism(IF=30.9)在线发表题为“Liver-breast communication of adipocyte-oriented exosomes drives primary mammary cancer progression”的研究论文,该研究表明脂肪细胞导向的外泌体的肝-乳腺通讯驱动原发性乳腺癌进展。
南模生物为该研究提供了定制Nrg4-Flox和Apc-L850X(目录号:NM-KI-200001)小鼠。

非酒精性脂肪肝(NAFLD)影响全球约30%成人,还会升高肝外肿瘤风险,其中女性乳腺癌与NAFLD关联显著,尤其非肥胖人群。既往研究认为,代谢紊乱致癌,但NAFLD本身是独立风险因素,其与乳腺癌间是否存特定作用机制尚不明确,且乳腺脂肪细胞对乳腺癌发生有调节作用,在此背景下研究团队展开相关探索。
1
非酒精性脂肪肝与人类乳腺癌有关,而与肥胖无关
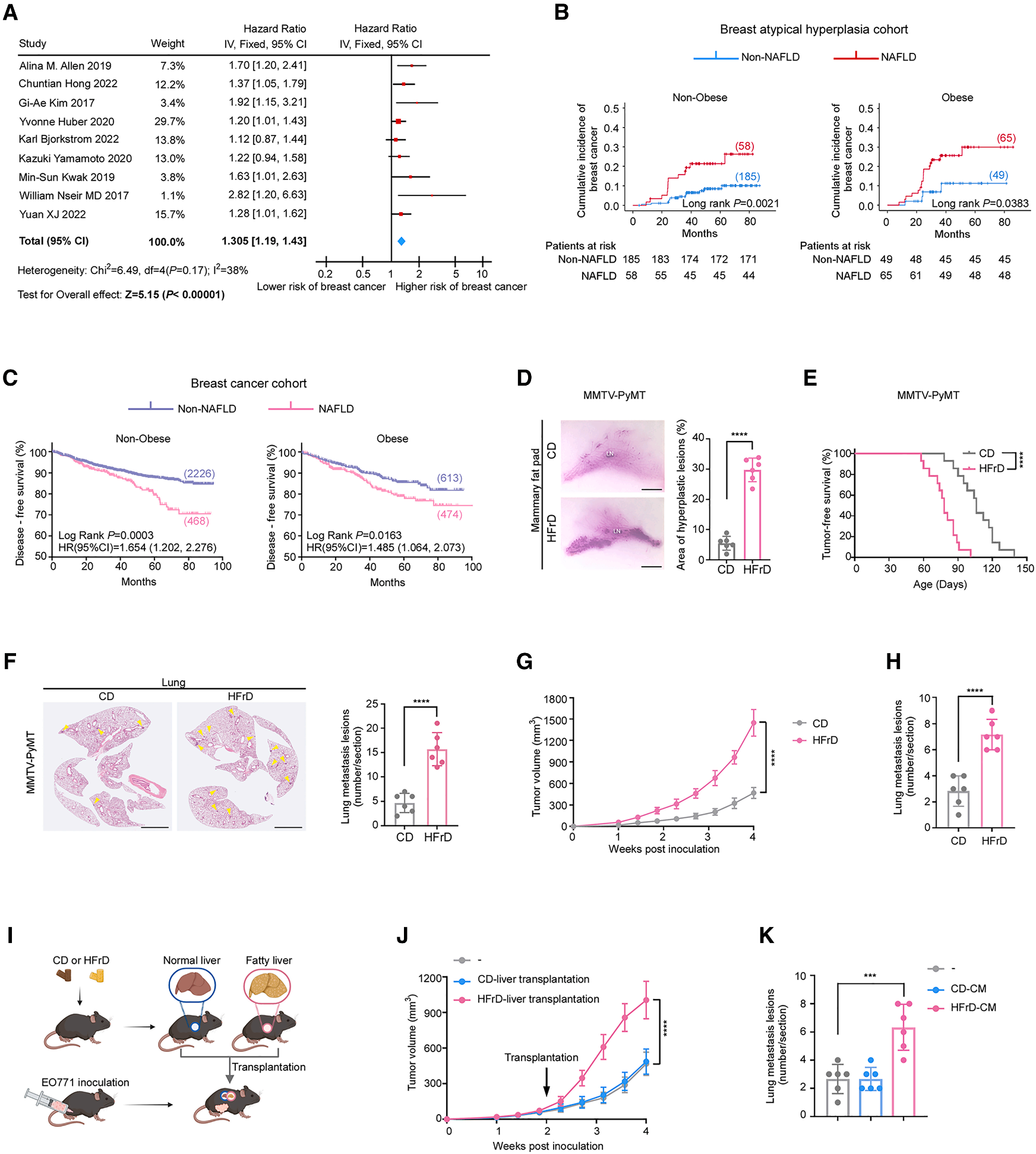
一项包含25947例个体的历史性队列研究显示,乳腺癌是唯一与女性非酒精性脂肪肝有显著关联的肝外癌症。为了在更大的人群中验证非酒精性脂肪肝与乳腺癌之间的联系,研究团队通过系统的荟萃分析,汇集了9项针对普通人群的研究,结果显示NAFLD与乳腺癌发病率升高存在显著关联(图1A)。
为了进一步证实这一结果,研究团队招募了一个包含357例乳腺非典型增生患者的队列,其中123人患有非酒精性脂肪肝。由于NAFLD与肥胖密切相关,而肥胖可促进肿瘤进展,研究团队将参与者分为两组:肥胖组(体重指数[BMI]≥25 kg/m²)和非肥胖组(BMI<25 kg/m²)。结果表明,NAFLD与乳腺癌发病率的增加有显著关系,肥胖和非肥胖受试者均有乳腺非典型增生。
此外,研究团队还评估了3781名乳腺癌患者非酒精性脂肪肝的预后价值(942名患者患有非酒精性脂肪肝)。结果表明,相比与无非酒精性脂肪肝的患者,非酒精性脂肪肝患者的无病生存期(DFS)(从起始时间点到首次出现“疾病相关事件”的时间)更短。与乳腺非典型增生患者未来发生乳腺癌的情况一致,在肥胖和非肥胖组中,非酒精性脂肪肝与较差的DFS显著相关(图1C)。
总之,这些临床数据表明,非酒精性脂肪肝与乳腺癌的致瘤性和进展相关。

Fig1. NAFLD 增加人类和小鼠患乳腺癌的风险
随后,研究团队探究在动物模型体内是否可重现这一结果,即:NAFLD影响乳腺癌。为排除肥胖这一干扰因素,研究团队使用高果糖饮食(HFrD)喂养MMTV-PyMT小鼠(该小鼠自发乳腺癌),成功诱导了非肥胖性NAFLD模型(HFrD饮食可诱导非酒精性脂肪肝,但体重不会明显增加)。结果表明,HFrD喂养的小鼠其乳腺增生性病变面积更大(图1D),肿瘤发生更早(图1E),且肺转移显著增加(图1F)。同时,研究团队在EO771同系移植瘤模型中也观察到一致的肿瘤生长与转移加剧现象(图1H)。
NAFLD可引起全身性疾病。为探究单独的脂肪肝是否能促进乳腺癌进展,研究团队将HFrD喂养小鼠或CD喂养小鼠的肝脏移植到接种了EO771细胞(乳腺癌细胞系)的CD喂养受体小鼠中(图1I)。结果表明,与接受正常肝脏移植和无移植的小鼠相比,接受移植脂肪肝的小鼠肿瘤更大(图1J),但肺转移并没有明显增加。
HFrD喂养小鼠的肝脏脂肪变性在移植到CD喂养受体后逐渐消退,这一现象可能导致肺转移无法观察到。为规避这一缺点,研究团队将肝脏切片在培养基中培养16h,从而获得条件培养基(CM)。与HFrD喂养小鼠一致,用脂肪肝CM处理的EO771荷瘤小鼠原位肿瘤更大且肺转移更多(图1K)。以上结果均表明脂肪肝促进乳腺癌进展。
2
脂肪肝通过乳腺脂肪细胞趋向性外泌体促进乳腺癌的发生
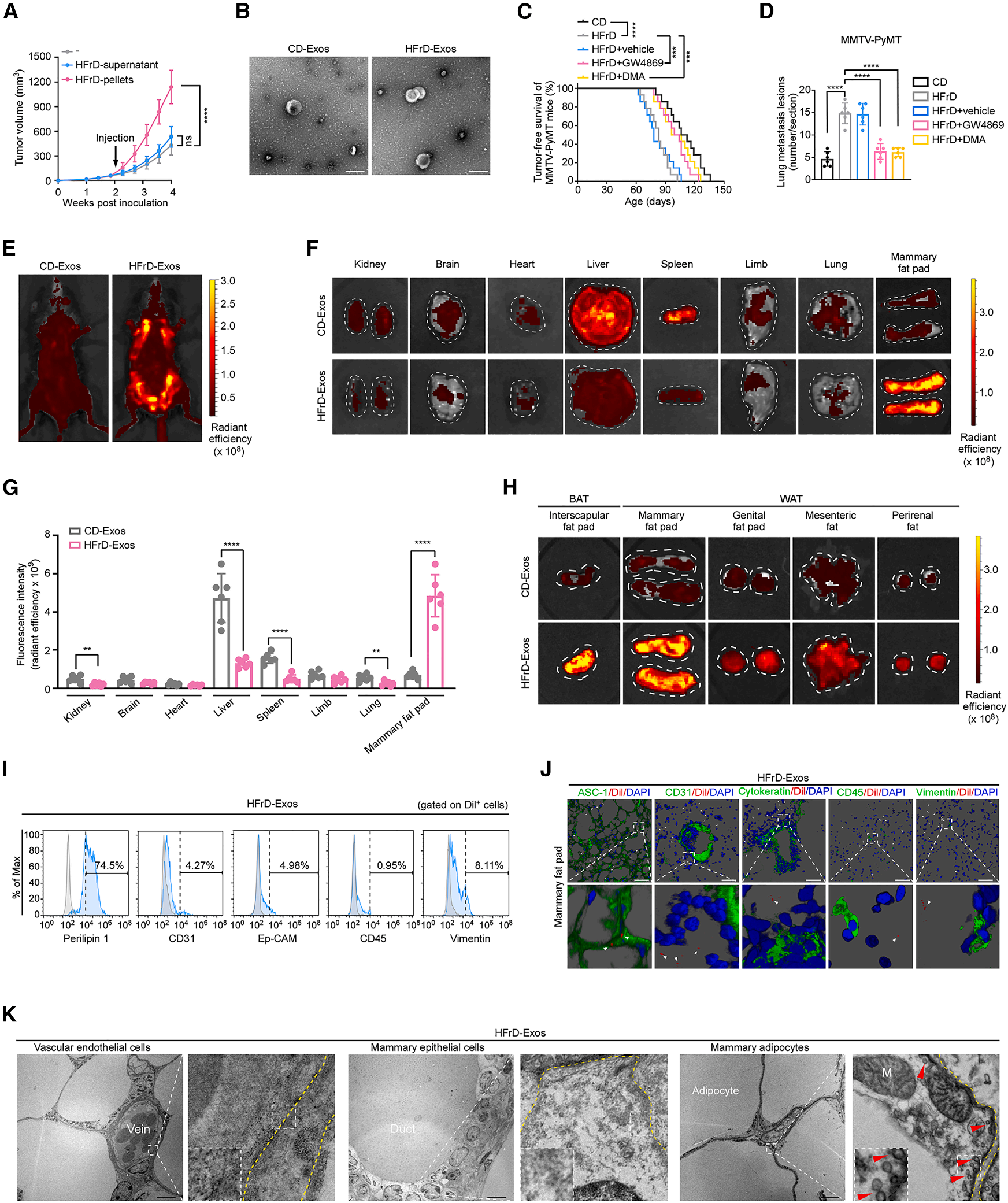
为探究脂肪肝中驱动肿瘤进展的具体因子,研究团队将脂肪肝条件培养基(CM)分离成上清和沉淀组分,并分别注射至EO771荷瘤小鼠体内,结果发现仅沉淀组分能促进肿瘤生长(图2A)。作者进一步分离了外泌体和微囊泡,证明是外泌体而非微囊泡发挥了关键的促瘤作用。此外,研究团队分别用GW4869和DMA(两种外泌体释放抑制剂)处理HFrD喂养的MMTV-PyMT小鼠和HFrD喂养的EO771荷瘤小鼠。结果发现,在这两种模型中,原发性肿瘤进展(图2C)和肺转移(图2D)均显著减少。以上结果表明脂肪肝通过外泌体驱动乳腺癌的发展。
为观察脂肪肝外泌体的分布,研究团队利用DiI荧光染料标记脂肪肝来源的外泌体,并将其注射到C57BL/6小鼠体内,随后通过体内成像系统(IVIS)定量不同器官中的外泌体生物分布,结果表明,HFrD来源的肝脏外泌体主要富集在乳腺脂肪垫中(图2E-2H)。研究团队进一步通过流式细胞术分析了脂肪肝外泌体在乳腺脂肪垫中的细胞分布,结果表明,DiI信号主要被perilipin 1+或ASC-1+脂肪细胞摄取,而非Ep-CAM+或cytokeratin+上皮细胞、CD31+血管内皮细胞、CD45+免疫细胞或vimentin+成纤维细胞(图2I,J)。同时,研究团队将FM1-43FX染料标记的脂肪肝外泌体注射到C57BL/6小鼠体内,电子显微镜观察也显示这些外泌体主要存在于脂肪细胞中(图2K)。以上数据表明,脂肪肝分泌的外泌体优先迁移至乳腺脂肪细胞,进而推动乳腺癌的进展。

Fig2. 脂肪肝通过乳腺脂肪细胞趋向性外泌体促进乳腺癌
3
ErbB4-Nrg4轴决定了脂肪肝外泌体在乳腺脂肪细胞中的富集
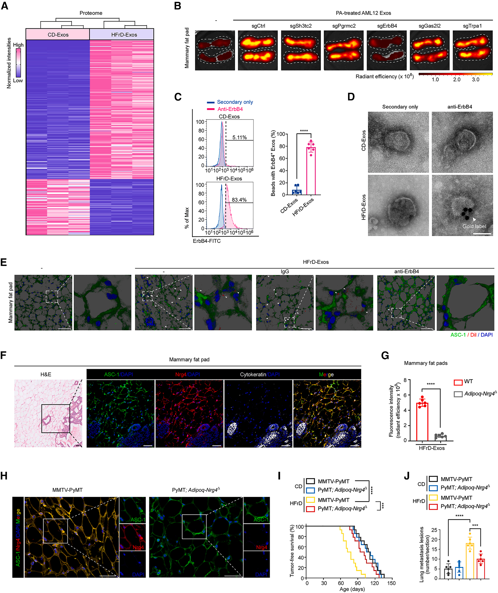
为阐明脂肪肝外泌体靶向乳腺的分子机制,作者对正常肝和脂肪肝来源的外泌体进行了蛋白质组学分析,并聚焦于膜蛋白(图3A)。作者在小鼠肝细胞AML12细胞中敲除了脂肪肝外泌体中前五位上调的膜蛋白,结果发现,唯有敲低ErbB4能消除外泌体在乳腺脂肪垫中的富集能力(图3B)。随后,研究团队通过流式细胞术和ELISA证明,在HFrD和HFD喂养小鼠的肝脏外泌体中,ErbB4+外泌体的比例显著高于正常肝脏外泌体(图3C)。Immunogold-TEM也显示,与正常肝脏外泌体相比,脂肪肝外泌体中ErbB4信号更强(图3D)。为探究外泌体ErbB4在体内的作用机制,研究人员将脂肪肝外泌体与抗ErbB4中和抗体预孵育,结果发现脂肪肝外泌体与乳腺脂肪细胞的共定位现象被完全阻断(图3E)。以上数据表明,脂肪肝外泌体中过度表达的ErbB4介导了外泌体在乳腺脂肪细胞中的富集。
通过数据库挖掘和组织染色,研究团队发现ErbB4的配体之一Nrg4在乳腺脂肪细胞中特异性高表达(图3F)。为验证Nrg4的功能,研究团队构建了脂肪细胞特异性Nrg4敲除(Adipoq-Nrg4Δ)小鼠,结果发现该小鼠脂肪肝外泌体无法在乳腺脂肪垫中的积累(图3G)。此外,研究团队还利用脂肪细胞Nrg4缺陷自发成瘤模型(PyMT;Adipoq-Nrg4Δ小鼠)证明了脂肪细胞特异性缺失Nrg4可显著提高HFrD喂养小鼠的无瘤生存率并减少肺转移(图3H-J)。以上数据表明,脂肪肝外泌体ErbB4与乳腺脂肪细胞Nrg4结合,从而介导脂肪肝外泌体被乳腺脂肪细胞优先摄取。

Fig3. ErbB4-Nrg4轴决定了脂肪肝外泌体在乳腺脂肪细胞中的富集
4
脂肪肝外泌体通过诱导脂肪细胞释放游离脂肪酸促进乳腺癌的进展
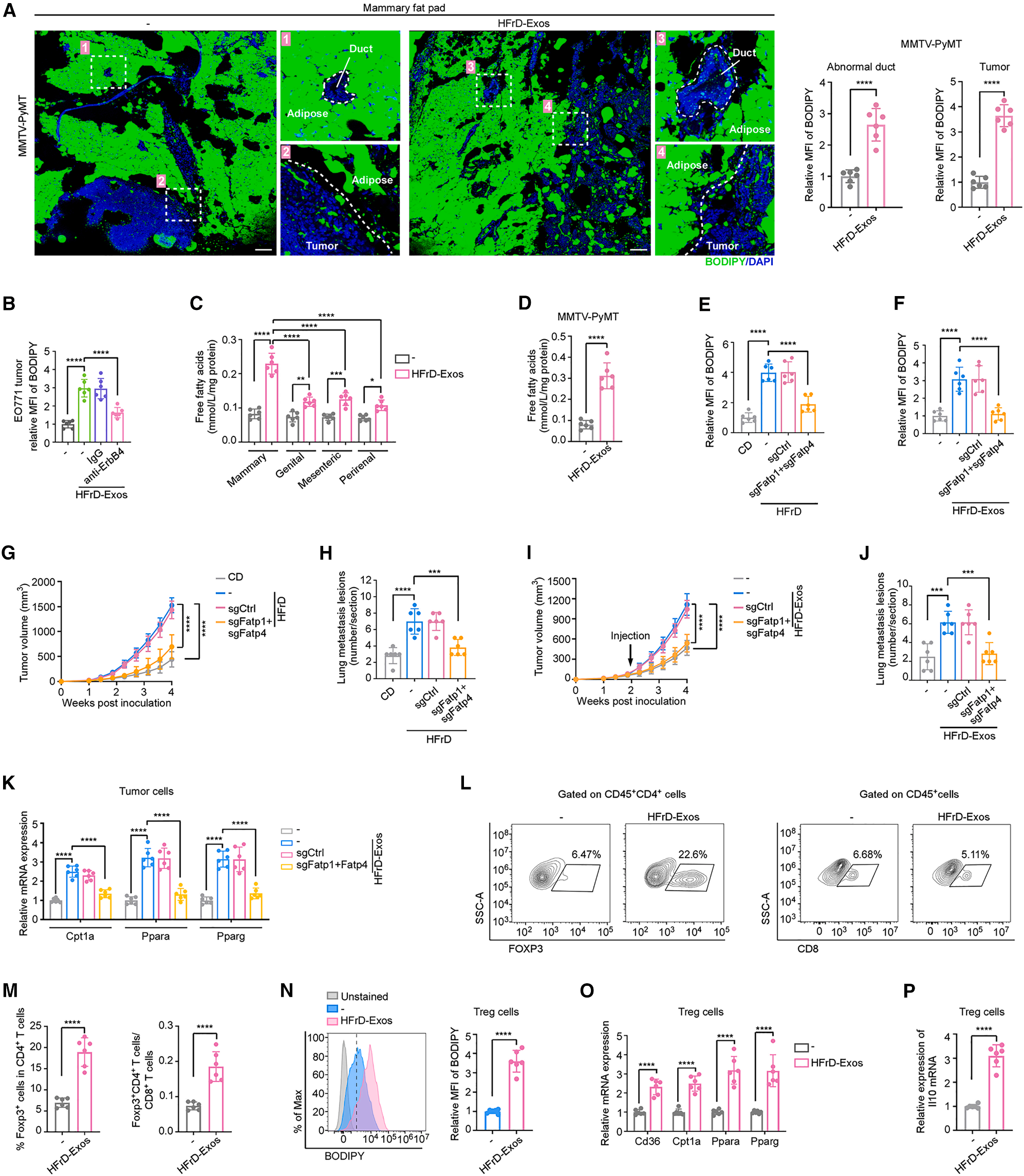
脂肪细胞可通过提供能量密集的脂质(如FFAs)加速癌症进展。因此,研究团队通过Bodipy荧光染色实验观察到注射脂肪肝外泌体后,MMTV-PyMT小鼠乳腺脂肪垫中异常导管和肿瘤细胞的脂质积累显著增加(图4A)。同时在注射脂肪肝外泌体的EO771荷瘤小鼠(图4B)中也观察到类似结果。
脂肪分解过程中释放的FFAs是脂肪组织向肿瘤细胞转移脂质的主要形式。研究团队发现脂肪肝外泌体处理诱导了来自WAT的脂肪细胞分泌FFAs,其中乳腺脂肪细胞释放的FFA水平最高(图4C)。且脂肪肝外泌体注射显著增加了从MMTV-PyMT小鼠分离的乳腺脂肪细胞中FFA的释放(图4D)。
为验证脂肪肝外泌体在介导脂质从脂肪细胞向乳腺癌细胞转运中的作用,研究团队进行了共培养实验,发现经脂肪肝外泌体预处理的脂肪细胞,能将其荧光标记的脂质更多地传递至EO771细胞。机制上,研究团队发现肿瘤细胞主要通过脂肪酸转运蛋白FATP1和FATP4来摄取这些FFA(图4E,F)。功能实验表明,同时敲除FATP1和FATP4,可显著降低脂肪肝外泌体或HFrD饮食EO771荷瘤小鼠的肿瘤生长和转移(图4G-J)。
FFA可通过上调肿瘤细胞的脂质代谢支持肿瘤进展,研究团队发现脂肪肝外泌体处理小鼠的肿瘤细胞,其FFA代谢相关基因(CPT1A、PPARα和PPARγ)表达显著上调(图4K)。同时,在EO771细胞中敲除FATP1和FATP4可消除这一效应(图4K)。此外,研究团队发现注射脂肪肝外泌体的小鼠肿瘤中,总CD4⁺T细胞中Treg细胞的频率和Treg细胞与CD8⁺T细胞的比率显著增加(图4L、4M)。接受脂肪肝外泌体的小鼠Treg细胞的脂质含量(图4N)、FFA代谢相关基因表达(图4O)和IL-10表达(图4P)显著升高。以上数据数据表明,脂肪肝外泌体通过触发乳腺脂肪细胞释放FFA促进肿瘤进展,FFA随后被肿瘤细胞和Treg细胞摄取。

Fig4. 脂肪肝外泌体通过诱导脂肪细胞释放游离脂肪酸来促进乳腺癌的进展
5
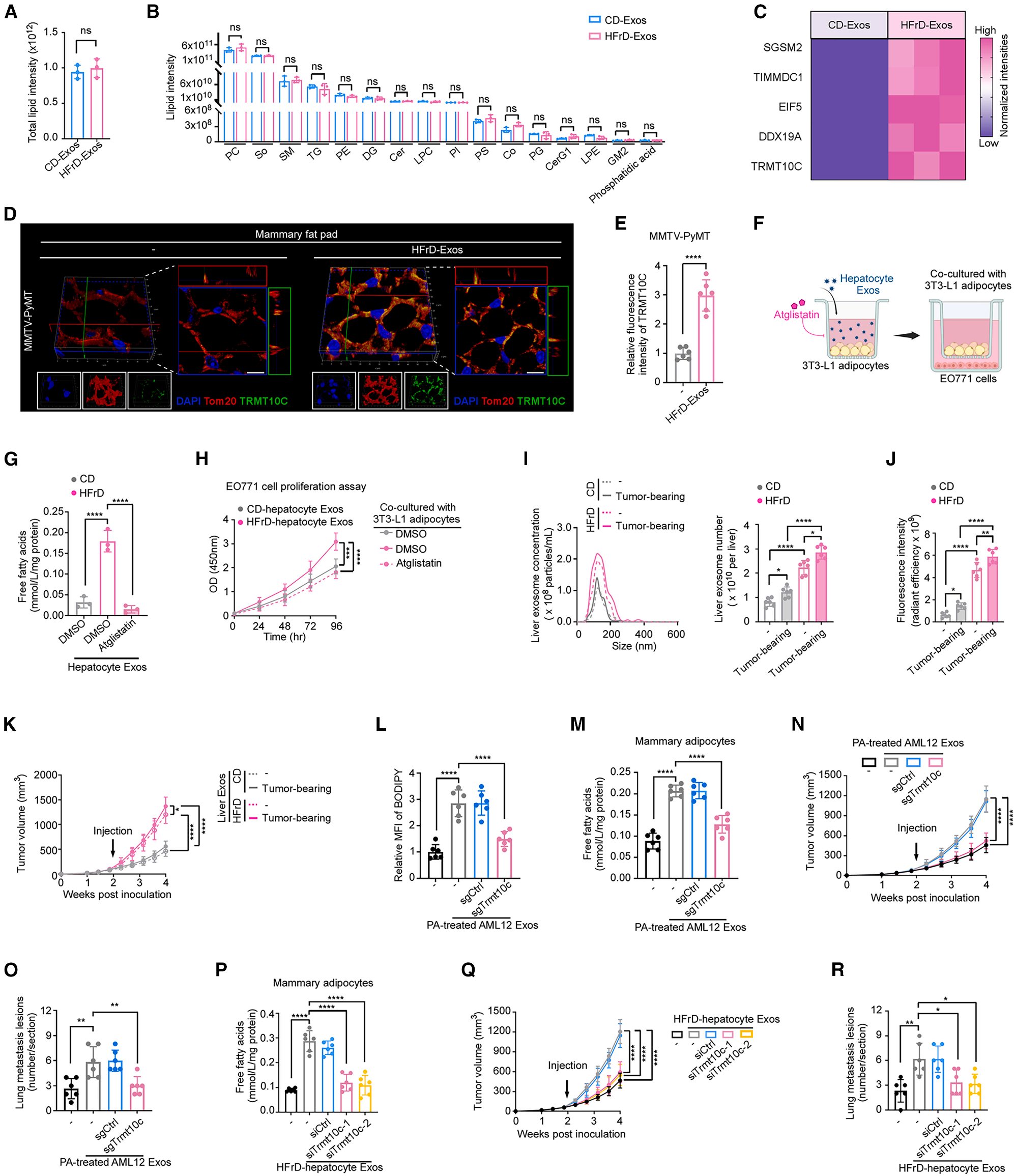
脂肪肝外泌体通过TRMT10C增加乳腺脂肪细胞脂解
鉴于脂肪肝外泌体增强FFAs释放的能力,研究团队进行了全面的脂质组学分析,结果发现,正常肝脏和脂肪肝外泌体之间总脂质丰度和分布并无显著差异(图5A和5B)。为研究哪种外泌体成分可增强脂肪细胞中的脂解,研究团队对蛋白质组学数据进行了分析,最终筛选出在脂肪肝外泌体中上调最显著的五个蛋白(图5C),并通过在AML12细胞中逐一敲低进行功能筛选,发现唯有敲低TRMT10C(线粒体tRNA甲基转移酶)可逆转外泌体诱导的脂肪细胞FFAs释放。同时,研究团队确认TRMT10C在脂肪肝外泌体中高度富集,并且在进入脂肪细胞后与线粒体标记物Tom20共定位(图5D,E)。在功能上,研究团队发现TRMT10C敲低的AML12细胞或脂肪肝分离的原代肝细胞中提取的外泌体,其诱导FFA释放和促进肿瘤进展的能力均被显著削弱(图5L-R)。此外,研究团队还发现乳腺癌的存在会反作用于肝脏,导致荷瘤小鼠的肝脏分泌更多外泌体,且这些外泌体的促瘤能力更强,揭示了脂肪肝与乳腺癌之间通过外泌体形成的恶性循环(图5I-K)。以上数据表明,脂肪肝外泌体通过TRMT10C增强脂肪细胞脂解来促进乳腺癌进展。

Fig5. 脂肪肝外泌体通过TRMT10C增加乳腺脂肪细胞脂解
6
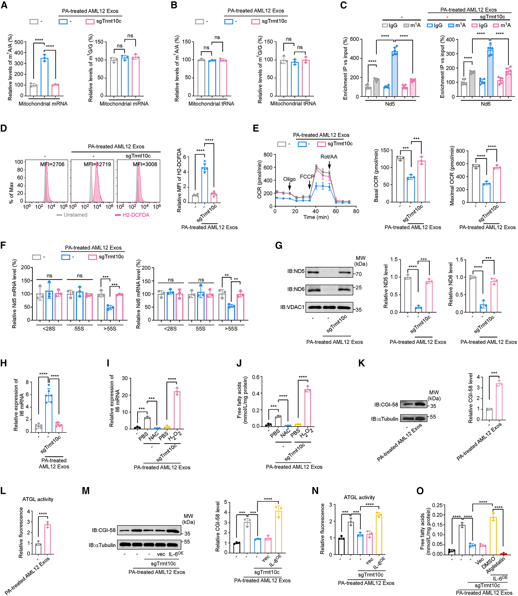
外泌体TRMT10C通过线粒体mRNA的m1A修饰介导脂肪细胞释放FFA
鉴于TRMT10C介导线粒体mRNA和tRNA中鸟嘌呤(m1G)和腺嘌呤(m1A)的N1-甲基化,研究团队对此做了进一步探究。UPLC-MS/MS显示,注射了经PA处理的AML12细胞来源外泌体的小鼠分离出的脂肪细胞线粒体mRNA中,m1A水平显著上调,而TRMT10敲除的AML12细胞可缓解此情况(图6A),而线粒体tRNA中m1A或m1G水平无变化(图6B)。m1A-RIP-qPCR进一步证实,脂肪肝外泌体特异性增加了线粒体Nd5和Nd6mRNA上的m1A富集(图6C)。
研究团队还观察到注射PA处理的 AML12细胞来源外泌体的小鼠乳腺脂肪细胞中的ROS水平升高,而AML12细胞中的 Trmt10c基因敲除可抑制ROS水平的升高(图6D)。同样,用PA处理过的AML12细胞的外泌体处理3T3-L1脂肪细胞后,耗氧率明显降低,而AML12细胞中Trmt10c基因敲除后,耗氧率得以恢复(图6E)。以上数据表明,外泌体TRMT10C 通过催化脂肪细胞中Nd5和Nd6 mRNA的m1A修饰来增加线粒体ROS。
mRNA编码序列区内的m1A修饰会影响mRNA的稳定性并抑制其翻译。因此,研究团队评估了外泌体TRMT10C是否调节Nd5和Nd6的mRNA水平。3T3-L1脂肪细胞中的多聚体分析表明,PA处理的AML12细胞来源的外泌体导致翻译活跃多聚体部分的Nd5和Nd6 mRNA丰度降低,而翻译活跃多聚体部分通常具有较高的翻译效率(图6F),这一现象被AML12细胞中Trmt10c敲除所消除(图6F),这表明外泌体TRMT10C抑制Nd5和Nd6 mRNA的翻译。一致地,注射PA处理过的AML12外泌体的小鼠乳腺脂肪细胞也表现出ND5和ND6蛋白水平的降低,而AML12细胞中的Trmt10c基因敲除可逆转这一效应(图6G)。以上数据表明,外泌体TRMT10C通过诱导m1A修饰抑制ND5和ND6翻译,从而增加线粒体ROS。
线粒体ROS可增加IL-6的产生,而IL-6促进脂肪细胞脂解。由于脂肪细胞中FFA释放升高可由外泌体TRMT10C触发,而TRMT10C促进ROS产生,研究人员探究了TRMT10C是否增加IL-6产生。结果发现注射PA处理AML12细胞来源外泌体的小鼠脂肪细胞中IL-6 mRNA表达显著上调,Trmt10c敲除消除了这一效应(图6H)。
接下来,研究团队研究了外泌体TRMT10C是否通过增加线粒体ROS促进IL-6产生。注射了PA处理的AML12细胞外泌体的小鼠脂肪细胞表现出IL-6 mRNA表达的显著上调,抗氧化剂N-乙酰-L-半胱氨酸(NAC)处理减弱了这一效应,而AML12细胞中的Trmt10c基因敲除可抑制这种上调(图6I),并在3T3-L1脂肪细胞中得到了同样的结果(图6J)。
IL-6通过增加CGI-58激活ATGL,促进脂肪细胞脂肪分解。研究团队观察到,注射PA处理的AML12外泌体的小鼠乳腺脂肪细胞中CGI-58的水平显著升高(图6K),ATGL活性增强(图6L)。并在3T3-L1脂肪细胞中得到了同样的结果(图6M和6N)。AML12细胞中的Trmt10c基因敲除可抑制PA处理的AML12外泌体介导的3T3-L1脂肪细胞中CGI-58表达、ATGL活性和FFA生成的升高,而脂肪细胞中IL-6的过表达可挽救这种升高(图6M-6O和S7L),用atglistatin(ATGL抑制剂)可完全消除IL-6介导的对FFA释放的挽救作用(图6O)。以上数据表明,外泌体TRMT10C通过 m1A修饰Nd5和Nd6 mRNA,增加线粒体ROS,从而促进IL-6的产生。随后,外泌体 TRMT10C诱导的脂肪细胞IL-6与肿瘤来源的IL-6一起,通过刺激CGI-58-ATGL介导的脂肪分解,增强了FFAs的释放。

Fig6. 外泌体TRMT10C通过线粒体mRNA中的m1A介导脂肪细胞中游离脂肪酸的释放
7
ErbB4+ 外泌体可预测乳腺癌合并非酒精性脂肪肝患者的预后
为研究ErbB4⁺外泌体的临床重要性,研究团队采集了3,013例乳腺癌患者的血浆样本,其中包括731例合并NAFLD的患者和2,282例无NAFLD的患者。结果发现,合并NAFLD的乳腺癌患者循环外泌体(crExos)上ErbB4水平显著高于无NAFLD患者(图7A)。血浆ErbB4⁺外泌体水平与NAFLD严重程度进展呈显著相关性增加(图7B)。在所有乳腺癌亚型中,ErbB4⁺crExos高组比ErbB4⁺crExos低组DFS和OS更差(图7C-7F)。以上数据表明,ErbB4⁺crExos可能作为合并NAFLD乳腺癌患者的潜在非侵入性预后生物标志物。

Fig7. ErbB4+ 外泌体可预测乳腺癌合并 NAFLD 患者的预后
本研究证明非酒精性脂肪肝与非典型增生的个体罹患乳腺癌的风险较高以及乳腺癌患者的预后较差有关。在小鼠体内,脂肪肝外泌体优先积聚在脂肪细胞中,它们在乳腺脂肪细胞中的富集促进了有利于肿瘤的乳腺微环境。外泌体ErbB4与神经胶质蛋白4(Nrg4)的结合决定了脂肪细胞的趋向性。脂肪肝外泌体中的tRNA甲基转移酶10同源物C(TRMT10C)会转运到线粒体,并通过诱导脂肪细胞中的N1甲基腺苷修饰抑制Nd5和Nd6 mRNA的翻译。ND5和ND6的减少会增加活性氧,从而促进游离脂肪酸的释放,助长肿瘤的发展。血浆中的ErbB4+外泌体是乳腺癌和合并非酒精性脂肪肝患者的一个独立预后因素。总之,该研究揭示了一种驱动癌症发展的肝-乳代谢远程相互作用。

Fig9. 研究模式图
关于我们
上海南方模式生物科技股份有限公司(Shanghai Model Organisms Center, Inc.,简称"南模生物"),成立于2000年9月,是一家上交所科创板上市高科技生物公司(股票代码:688265),始终以编辑基因、解码生命为己任,专注于模式生物领域,打造了以基因修饰动物模型研发为核心,涵盖多物种模型构建、饲养繁育、表型分析、药物临床前评价等多个技术平台,致力于为全球高校、科研院所、制药企业等客户提供全方位、一体化的基因修饰动物模型产品解决方案。
欢迎通过以下方式联系我们:
💬 微信公众号「南模生物SMOC」在线咨询
📞 拨打400-728-0660
📧 发送邮件至marketing@modelorg.com