14 年
手机商铺
技术资料/正文
297 人阅读发布时间:2025-12-05 09:32
11月19日,复旦大学附属妇产科医院黄荷凤院士团队联合杨红波、刘欣研究员团队,在国际知名期刊Signal Transduction and Targeted Therapy(STTT,IF=52.7)发表题为“Pyruvate kinase M2-mediated histone lactylation alters three-dimensional genomic architecture in polycystic ovary syndrome”的重磅研究成果。该研究首次揭示了丙酮酸激酶M2(PKM2)核易位后通过调控组蛋白乳酰化、重塑基因组三维结构,驱动多囊卵巢综合征(polycystic ovary syndrome,PCOS)发生的分子机制,为PCOS的精准治疗提供了全新靶点。
南模生物为该研究定制了Rosa26-loxP-Stop-loxP-Pkm2-tdTomato小鼠。

多囊卵巢综合征(PCOS)是育龄期女性高发的内分泌代谢疾病,以高雄激素血症、排卵障碍和多囊卵巢形态为核心特征,是导致女性不孕的主要原因之一。以往研究表明,代谢紊乱与表观遗传调控异常参与PCOS发生发展,但其具体的分子机制仍不明确。因此,解析代谢-表观遗传调控轴在PCOS中的作用,寻找潜在治疗靶点,已成为该领域亟待突破的关键科学问题。
1
糖酵解酶与多囊卵巢综合征相关性的联合蛋白质组学和孟德尔随机化分析
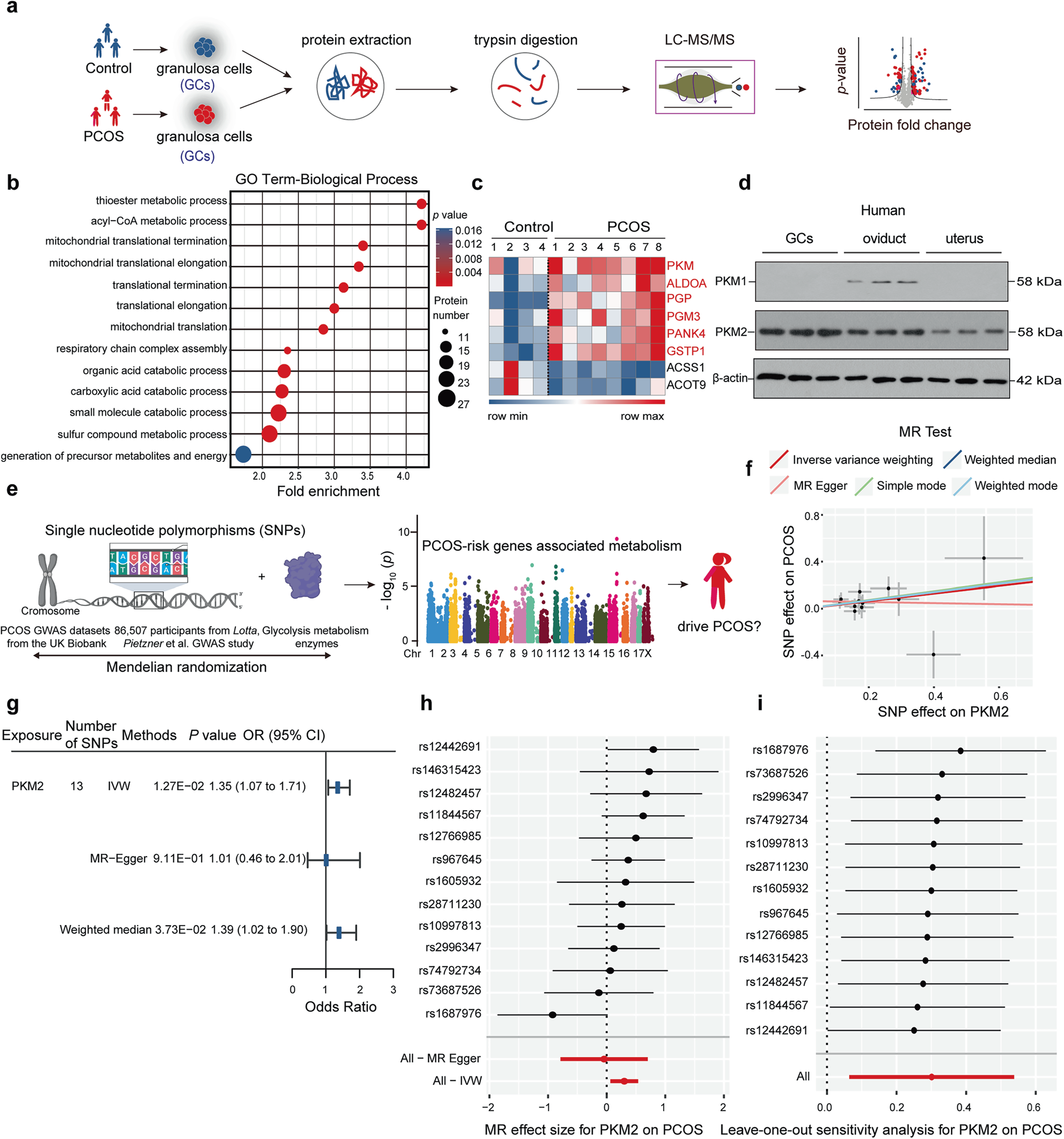
为探究糖酵解酶与PCOS的相关性,研究团队对PCOS患者与对照组颗粒细胞(granulocyte,GCs)进行蛋白质组学分析(图1a)。结果显示,共鉴定出430个差异表达蛋白,其中代谢过程在显著富集的通路中位居前列(图1b);关键糖酵解酶核丙酮酸激酶M2(PKM2)在PCOS患者GCs中显著上调,且在女性生殖组织中特异性高表达(图1c、d)。
进一步通过孟德尔随机化(MR)分析发现,遗传预测的PKM2水平升高与PCOS风险存在显著因果关联(OR=1.35, 95% CI 1.07–1.71)(图1f、g),且敏感性分析支持该结果的稳健性(图1h、i)。以上结果表明,PKM2是驱动PCOS发病的核心候选因子。

Fig1. 蛋白质组学与孟德尔随机化分析确认PKM2为PCOS关键候选因子
2
PCOS患者GCs中PKM2上调及核内聚集
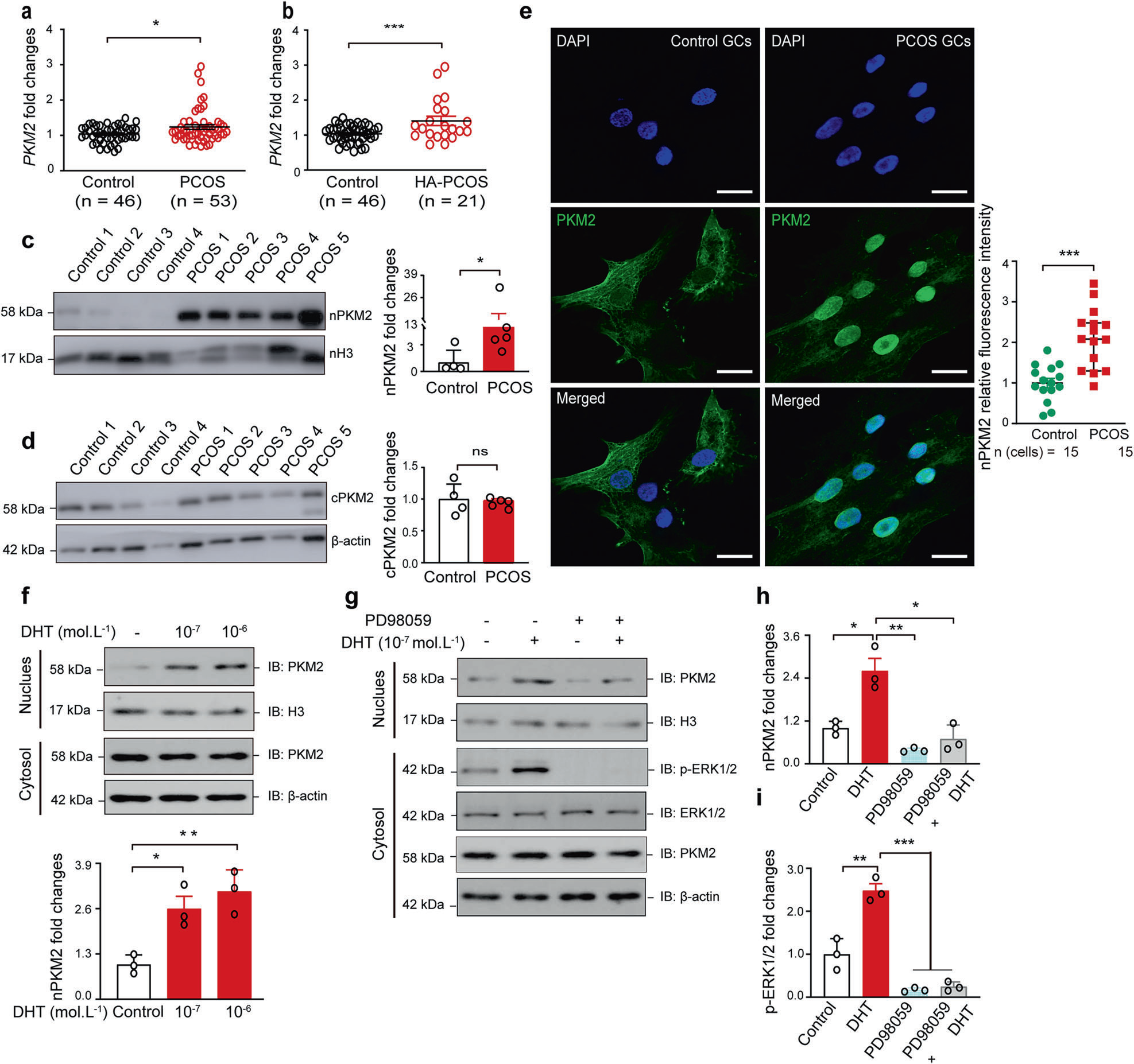
为进一步证实PKM2在PCOS发病机制中的重要作用,研究团队收集了更多患者的GCs以确认其功能。qPCR结果显示,相较于对照组GCs,PCOS患者GCs中PKM2水平更高(图2a、b),表明PKM2上调与PCOS密切相关。糖酵解通常发生在细胞质中,但已有研究表明,糖酵解上调导致PKM2在细胞核中积累,影响组蛋白修饰。基于此,研究团队检测了PCOS患者和对照组GC细胞中PKM2在细胞核和细胞质中的分布,结果发现两组细胞质中PKM2水平相似,而PCOS患者GCs核PKM2水平显著增加(图2c-e)。
鉴于高雄激素血症是PCOS的主要特征之一,研究团队假设高雄激素参与PKM2的核转位。为验证这一假设,研究团队用二氢睾酮(DHT)处理KGN细胞(一种人卵巢颗粒细胞系),结果发现,细胞核中PKM2水平显著增加(图2f)。
在先前的研究中,ERK被证明在Ser37位点磷酸化PKM2,促进其与importin α5结合并随后转位至细胞核。研究团队对此做进一步探究,结果发现,ERK1/2特异性抑制剂PD98059抑制了PKM2的核定位(图2g-i)。总之,这些发现表明PCOS GCs中核PKM2水平显著增加,并提示PKM2通过ERK1/2信号通路转位到细胞核。以上结果表明,PCOS患者GCs中核PKM2水平显著增加,并提示PKM2可通过ERK1/2信号通路转位至细胞核。

Fig2. PCOS 患者GCs细胞核中PKM2的积累
3
GCs中特异性过表达PKM2诱导小鼠出现PCOundefinedS表型
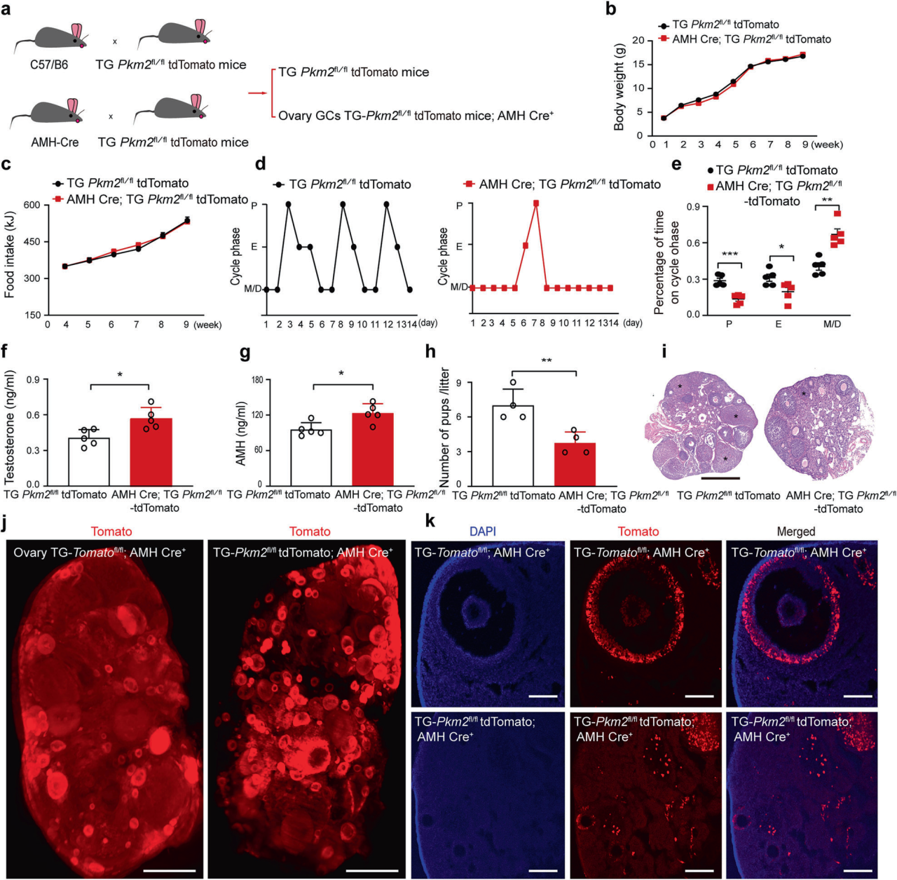
为研究PKM2上调对PCOS发生发展是否具有关键作用,研究团队将Rosa26-loxP-Stop-loxP-Pkm2-tdTomato(R26-LSL-Pkm2-tdTomato)小鼠与AMH-Cre小鼠进行交配,获得了在卵巢GCs中特异性过表达Pkm2的小鼠(图3a)。结果表明,该小鼠出现典型PCOS样特征:动情周期紊乱(图3d、e),血清睾酮和抗穆勒管激素(AMH)水平显著升高,生育率下降(图3f-h);此外,H&E染色结果显示,与对照组小鼠相比,GCs特异性过表达Pkm2的小鼠黄体数量减少,小卵泡数量增多(图3i)。Whole-Mount荧光和免疫染色显示,tdTomato表达主要定位于卵巢GCs,卵巢GCs中特异性过表达Pkm2小鼠卵巢中含有大量小卵泡,表明该小鼠排卵障碍(图3j、k)。

Fig3. 颗粒细胞特异性过表达PKM2促进PCOS样生殖功能障碍
4
PKM2的核积累改变了全局组蛋白乳酸化格局,并增强PCOS相关基因的表达
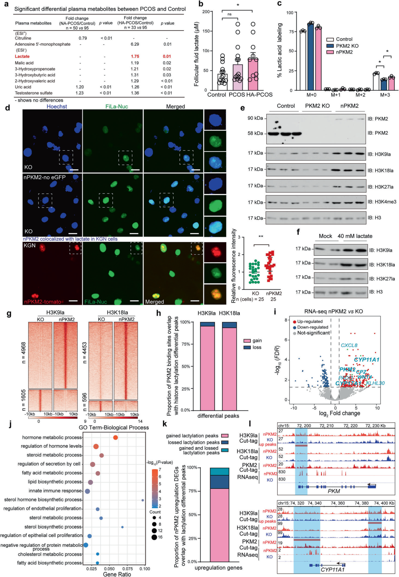
研究发现,核PKM2过表达显著增加细胞核内乳酸浓度,且高雄激素PCOS患者血浆与卵泡液中乳酸水平明显升高(图4a、4b)。进一步CUT&Tag分析显示,核PKM2使组蛋白H3的K9、K18及K27位点乳酸化修饰全局性增强,超过70%的组蛋白乳酸化差异峰在核PKM2细胞中上调(图4k),并与PKM2基因组结合位点高度重叠。这种表观遗传重塑导致266个基因显著上调,其中包括雄激素合成关键基因CYP17A1、CYP11A1以及PCOS相关基因WNT4、PADI3等(图4i),这些基因主要富集于激素代谢与胆固醇生物合成通路(图4j)。此外,研究团队观察到组蛋白乳酰化会诱导基因组抑制区域转为活跃状态,CTCF结合减少并增加染色质环数量。上述结果表明,PKM2的核积累、染色质结合增强、H3K9la修饰增强以及CTCF结合减少共同促进nPKM2细胞染色质状态更活跃,导致染色质构象的全局变化,进而促进与PCOS相关基因的表达。

Fig4. 核PKM2诱导的全局组蛋白乳化及PCOS相关基因的上调
5
组蛋白乳酸化增加改变基因组的三维结构
为探索核PKM2通过组蛋白乳酸化对基因组三维结构的调控机制,研究团队使用Hi-C技术分析了核PKM2过表达细胞与PKM2敲除细胞的染色质构象(图5a)。结果显示,核PKM2导致基因组中7.05%的区域发生B型区室向A型区室的转换,伴随组蛋白乳酸化信号在转换区域显著增强(图5b、c),表明染色质状态更趋活跃。在拓扑相关结构域(TAD)层面,核PKM2结合使TAD边界绝缘评分降低、CTCF结合减少,引发TAD融合事件(图5d-h)。染色质环分析显示,核PKM2使染色质环总数显著增加(2567 vs 1315),且环锚定点富集组蛋白乳酸化信号(图5i-j)。值得注意的是,雄激素合成关键基因CYP17A1形成新的染色质环,使其启动子与410 kb外的增强子区域相互作用,导致该基因表达上调49倍(图5k)。以上结果表明,核PKM2通过组蛋白乳酸化重塑基因组三维结构,促进PCOS相关基因表达。

Fig5. 核PKM2介导的组蛋白乳酸化驱动KGN细胞三维基因组构象重构
6
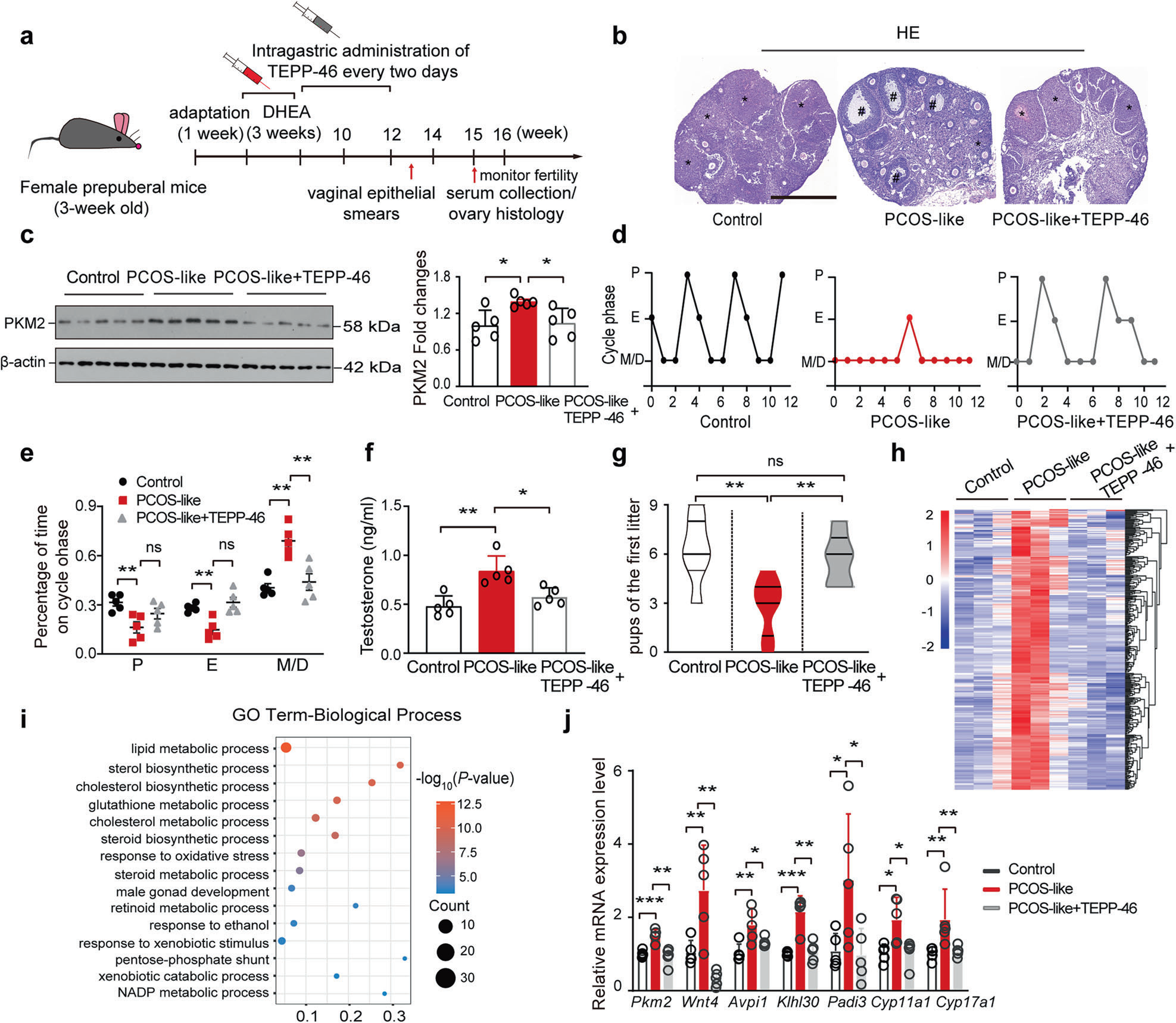
抑制PKM2核转运可逆转PCOS样表型
为探索其治疗潜力,研究团队使用TEPP-46(PKM2核转运抑制剂)处理脱氢表雄酮(DHEA)诱导的PCOS小鼠模型(DHEA诱导可导致睾酮水平升高)(图6a)。结果显示,TEPP-46处理后囊状卵泡和黄体数量与野生型小鼠相似(图6b),小鼠卵巢颗粒细胞的PKM2水平显著降低(图6c),动情周期正常节律恢复(图6d、e),血清睾酮水平降低并生育率得到改善(图6f、g)。同时,对卵巢GCs进行RNA-seq进行分析,结果显示,PCOS样小鼠中前300个上调基因被TEPP-46治疗抑制,产生的转录谱与WT小鼠相似(图6h),进一步qPCR验证,在TEPP-46处理的小鼠卵巢GCs中,PCOS相关基因如Pkm2、Wnt4、Klhl30、Avpi1、Padi3、Cyp11a1和Cyp17a1下调至WT小鼠水平(图6j),即TEPP-46可抑制PCOS相关基因的异常表达。以上结果表明,靶向PKM2核转运是治疗PCOS的有效策略。

Fig6. TEPP-46逆转了PCOS样小鼠表型和 PCOS 相关基因的上调
总之,研究团队阐明了PKM2(一种关键的代谢酶)的失调在PCOS发病机制中的作用,并强调了组蛋白乳酸化在3D染色质结构中的重要性。GCs中PKM2的上调和核易位导致组蛋白乳酸化格局的改变,进而促进PCOS中3D基因组组织的全球变化。PKM2介导的组蛋白乙酰化导致更活跃的染色质状态,允许某些远端增强子通过新形成的环接近关键PCOS相关基因(如CPZ和CYP17A1)的启动子,从而增加这些基因的表达。小分子TEPP-46调节PKM2活性并挽救PCOS样表型的能力表明PKM2是治疗PCOS的一个新的有前途的治疗靶点。

Fig7. 研究模式图
关于我们
上海南方模式生物科技股份有限公司(Shanghai Model Organisms Center, Inc.,简称"南模生物"),成立于2000年9月,是一家上交所科创板上市高科技生物公司(股票代码:688265),始终以编辑基因、解码生命为己任,专注于模式生物领域,打造了以基因修饰动物模型研发为核心,涵盖多物种模型构建、饲养繁育、表型分析、药物临床前评价等多个技术平台,致力于为全球高校、科研院所、制药企业等客户提供全方位、一体化的基因修饰动物模型产品解决方案。
欢迎通过以下方式联系我们:
💬 微信公众号「南模生物SMOC」在线咨询
📞 拨打400-728-0660
📧 发送邮件至marketing@modelorg.com