14 年
手机商铺
技术资料/正文
86 人阅读发布时间:2026-01-07 10:11
MASH概述
代谢功能障碍相关脂肪性肝炎(metabolic dysfunction-associated steatohepatitis,MASH,原称为NASH)是一种与代谢紊乱密切相关的慢性肝脏疾病。其主要病理特征包括:脂质过度积累(脂肪变性)、免疫细胞浸润(炎症)和肝星状细胞活化介导的纤维化。该疾病不仅局限于肝脏,还可能引发代谢、心血管、消化、内分泌、免疫及肾脏等全身器官,与肥胖、II型糖尿病、心血管疾病等代谢性疾病都密切相关[1-3]。
目前,在全球范围,已经有超1亿例MASH患者。我们迫切需要阐明潜在的治疗靶点并开发有效的药物治疗方法。据估计,到2035年,MASH药物的市场规模将达到483亿美元[4]。

图1. MASLD 与 MASH 的系统性影响[5]。
现货模型,加速您的研究
在代谢功能障碍相关脂肪性肝炎(MASH)药物研发与机制研究中,稳定、可靠的动物模型是推进实验成功的关键。目前广泛应用的GAN(Gubra-Amylin NASH)饮食诱导模型,因其高度模拟人类MASH疾病进程而成为前沿选择。南模生物自主研发了多种MASH小鼠模型,以满足该部分临床前研究需求,助力相关新药研发。
南模生物现有一批已成功造模的MASH模型(GAN饮食诱导),可随时为您提供药效服务,大大缩短您的实验进程。该现货具有以下优势:
周期大幅缩短:跳过漫长且不确定的造模阶段,立省4~5个月,快速进入药效试验。
模型稳定可靠:经病理验证,明确呈现肝脂肪变性、炎症及纤维化等典型MASH表型。
即需即用:免除自建模型繁琐流程,降低饲养与操作成本,加速项目落地。
GAN饮食诱导的MASH模型:
GAN饮食是一种经过改良、无反式脂肪的高脂高胆固醇高果糖饲料,其诱导的MASH动物模型更好地模拟了人类疾病的发生,在生理、代谢和组织病理学方面有良好的转化性。
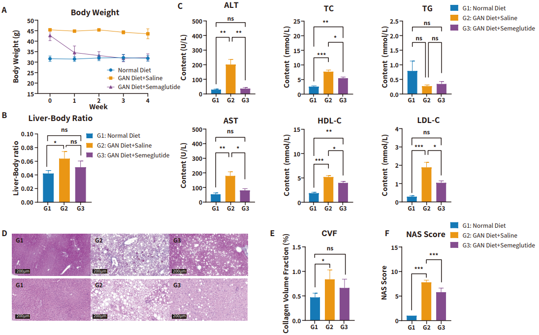
南模生物通过GAN饮食诱导的MASH模型,模型均一稳定,体重和肝比重明显升高,并伴有血生化指标异常。用司美格鲁肽(Semeglutide)对GAN饮食诱导的MASH模型进行治疗,结果表明,司美格鲁肽可有效改善MASH小鼠肝炎症状。

图3. GAN饮食诱导(40% fat+25% fructose in calorie+2% cholesterol (g/g) for 20 weeks)C57BL/6小鼠MASH模型构建。A. 小鼠体重曲线;B. 小鼠肝体积比变化情况;C. GAN造模后小鼠各项血生化指标检测。(***P<0.001,*P<0.05)

图3. 司美格鲁肽(Semeglutide, s.c., QD, 30 days)使GAN诱导的MASH小鼠症状显著改善。A. 小鼠体重曲线;B. 小鼠肝体比变化情况;C. 小鼠各项血生化指标;D. 小鼠肝脏切片染色(左:Masson染色;右:H&E染色);E. 小鼠肝脏胶原沉积分数;F. 小鼠肝脏NAS分数。(***P<0.001, **P<0.01, *P<0.05)
除上述模型外,南模生物还构建了多种MASH疾病模型,如HFD+CCl4诱导的MASH模型、MCD饮食诱导的MASH模型等,更多数据可点击下列链接详细了解~
全球超1亿患者!MASH药物研发进展与核心模型解析
参考文献
[1] GOLDBERG D,DITAH IC,SAEIAN K,et al. Changes in the prevalence of hepatitis C virus infection,nonalcoholic steatohepatitis,and alcoholic liver disease among patients with cirrhosis or liver failure on the waitlist for liver transplantation[J]. Gastroenterology,2017,152(5):1090-1099.e1.
[2] Petta S, Targher G, Romeo S, Pajvani UB, Zheng MH, Aghemo A, Valenti LVC. The first MASH drug therapy on the horizon: Current perspectives of resmetirom. Liver Int. 2024 Jul;44(7):1526-1536. doi: 10.1111/liv.15930. Epub 2024 Apr 5. PMID: 38578141.
[3] Estes, C. et al. Modeling NAFLD disease burden in China, France, Germany, Italy, Japan,Spain, United Kingdom, and United States for the period 2016–2030. J. Hepatol. 69,896–904 (2018).
[4] Gaspar-Silva F, Trigo D, Magalhaes J. Ageing in the brain: mechanisms and rejuvenating strategies. Cell Mol Life Sci. 2023 Jun 24;80(7):190. doi: 10.1007/s00018-023-04832-6. PMID: 37354261; PMCID: PMC10290611.
[5] Sandireddy R, Sakthivel S, Gupta P, Behari J, Tripathi M, Singh BK. Systemic impacts of metabolic dysfunction-associated steatotic liver disease (MASLD) and metabolic dysfunction-associated steatohepatitis (MASH) on heart, muscle, and kidney related diseases. Front Cell Dev Biol. 2024 Jul 16;12:1433857. doi: 10.3389/fcell.2024.1433857. PMID: 39086662; PMCID: PMC11289778.
关于我们
上海南方模式生物科技股份有限公司(Shanghai Model Organisms Center, Inc.,简称"南模生物"),成立于2000年9月,是一家上交所科创板上市高科技生物公司(股票代码:688265),始终以编辑基因、解码生命为己任,专注于模式生物领域,打造了以基因修饰动物模型研发为核心,涵盖多物种模型构建、饲养繁育、表型分析、药物临床前评价等多个技术平台,致力于为全球高校、科研院所、制药企业等客户提供全方位、一体化的基因修饰动物模型产品解决方案。
欢迎通过以下方式联系我们:
💬 微信公众号「南模生物SMOC」在线咨询
📞 拨打400-728-0660
📧 发送邮件至marketing@modelorg.com