上海南方模式生物科技股份有限公司品牌商

13

手机商铺

qrcode
商家活跃:
产品热度:
  • NaN
  • 0
  • 0
  • 2
  • 2
品牌商

上海南方模式生物科技股份有限公司

入驻年限:13

  • 联系人:

    南南

  • 所在地区:

    上海 浦东新区

  • 业务范围:

    技术服务、试剂

  • 经营模式:

    生产厂商

在线沟通
推荐产品

huPBMC-(M-NSG)

品牌:南模生物

¥2500

咨询

huHSC(M-NSG)

品牌:南模生物

¥5000

咨询

NOD-Scid

品牌:南模生物

¥250

咨询

B2m-KO(M-NSG)

品牌:南模生物

¥1500

咨询

Rag1-KO(Rag1-EGFP)

品牌:南模生物

¥600

咨询
查看全部产品

公司新闻/正文

Cell | 南模助力揭示补体调控肿瘤B细胞双向作用的机制

781 人阅读发布时间:2020-03-19 16:20

B细胞是肿瘤微环境中重要的免疫细胞。既往包括我国学者的多个重要研究都证明B细胞对肿瘤发生发展有重要的促进作用【1-4】。但近期越来越多证据表明B细胞对抗肿瘤免疫产生起到关键的促进作用。例如,今年3篇Nature文章同时报道在大型临床队列研究样本中,B细胞浸润和免疫治疗的效果呈正相关。因此,目前困扰该领域的重要问题是:什么样的B细胞促进抗肿瘤免疫?什么因素决定B细胞起到促癌还是抑癌的双向作用?
 
2020年3月5日,中山大学苏士成团队在Cell杂志上发表了题为Complement Signals Determine Opposite Effects of B Cells in Chemotherapy-Induced Immunity的研究论文。通过新辅助化疗前后配对临床样本的单细胞测序和B细胞特异敲除模型,发现化疗后三级淋巴样结构中一群ICOSL+ B细胞对抗肿瘤免疫产生起到关键作用。补体调节蛋白CD55调控了该群细胞产生,进而决定肿瘤B细胞起到免疫促进还是免疫抑制的作用。

Cell | 南模助力揭示补体调控肿瘤B细胞双向作用的机制

南模生物为该研究提供了 CR2-flox 和 ICOSL-flox 小鼠模型。
 

单细胞测序对比同一病人化疗前后B细胞图谱变化

新辅助治疗又叫术前治疗,是肿瘤切除之前便开始化疗、内分泌、单克隆抗体等全身治疗,有缩小肿瘤有利手术、判断药敏及时换药、评估预后等优势。中山大学孙逸仙纪念医院是国内最早开展乳腺癌新辅助治疗的中心之一。在长期的临床观察中,该团队发现这样治疗策略除了为患者带来临床获益外,还能通过对比治疗前的确诊穿刺标本,和治疗后的手术切除标本,在同一个病人的维度上动态观察治疗前后肿瘤免疫微环境发生的真实变化【5-7】。
 
在该研究中,作者分别收集了乳腺癌患者接受新辅助化疗前后的肿瘤组织,从4例配对的化疗前后临床标本中,分别分离出总共998和1499个肿瘤浸润B细胞进行单细胞测序(图 1)。进一步通过流式分析在另外的79对标本中进行验证。发现在化疗前肿瘤浸润B细胞以IL-10+的细胞为主,化疗后治疗效果好的病人IL-10+肿瘤浸润B细胞明显减少,取而代之的是一群以ICOSL+CR2highIL-10-CD20+CD38+CD27+IgA-IgD-为特征的B细胞亚群。以上结果提示治疗效果好的患者化疗后的肿瘤浸润B细胞发生了表型转换。
Cell | 南模助力揭示补体调控肿瘤B细胞双向作用的机制
图1 化疗前后配对临床标本的B细胞图谱
 

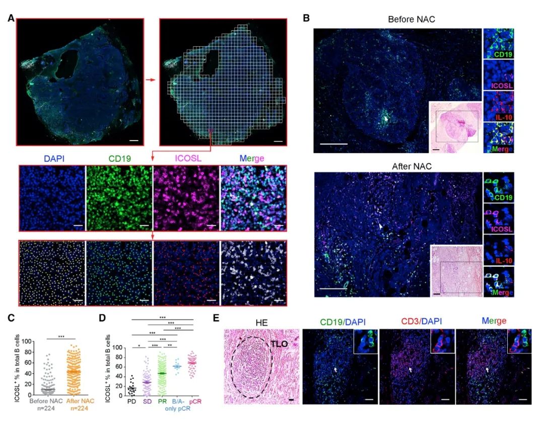
全视野数字化切片扫描自动化分析揭示B细胞亚群在三级淋巴样结构中分布

以往组织研究中,常用实验人员手动拍摄数个视野的手段,来分析组织标记物的表达情况。但是,这种方法容易遗漏部分组织导致统计误差,而且会带来人为操作造成的偏倚。在该研究中,作者应用了全视野数字化切片扫描系统和自动化分析软件,发现在接受过新辅助化疗的患者中,肿瘤浸润ICOSL+B细胞的数目与化疗反应性正相关(图 2)。更重要的是,浸润ICOSL+B细胞的数目和患者的长期生存时间呈正相关。这个相关性与三阴性乳腺癌关系特别密切,而三阴性乳腺癌是对新辅助化疗和免疫节点抑制剂治疗最敏感的乳腺癌亚型。有趣的是,作者通过区域亚组织分析发现,这群ICOSL+B细胞比起ICOSL-B细胞更倾向于定位在化疗后形成的三级淋巴样结构中,并且与T细胞直接接触。以上结果提示该群B细胞在区域组织形成的特异性免疫反应中起到重要作用,而且为判断化疗诱导的抗肿瘤免疫及患者的疗效预后提供有应用前景的标志物。

Cell | 南模助力揭示补体调控肿瘤B细胞双向作用的机制
图2 全片扫描自动化分析B细胞亚群临床意义
 

B细胞条件基因修饰小鼠揭示靶向治疗意义

既往研究发现肿瘤中LCOSL主要由髓系细胞表达,另一方面滤泡树突状细胞也表达CR2,如何特异检测ICOSL和CR2在B细胞的作用呢?因此,作者构建了ICOSL-flox 和CR2-flox 小鼠,通过与CD19-Cre工具鼠杂交,特异敲除B细胞的ICOSL和CR2。利用该模型,作者发现肿瘤细胞在化疗药处理后,表面外翻的磷脂酰丝氨酸(Phosphatidylserine, PS)能够引发补体C3活化进而通过CR2激活B细胞,使得B细胞表达ICOSL,诱导CD4+和CD8+ T细胞分别向辅助T细胞(Th1)及细胞毒性T细胞(CTL)分化,从而促进抗肿瘤免疫。
 
 
最后,作者发现并非所有的乳腺癌细胞系都能够在体外共培养体系中诱导ICOSL+B细胞产生,通过分析细胞系数据库,筛选发现这一现象与细胞系表达CD55的高低相关。CD55是一种表达于细胞膜上的补体抑制蛋白,能够通过灭活C3转化酶抑制补体C3活性片段的产生。在乳腺癌患者中,肿瘤组织CD55的表达量与ICOSL+B细胞的数目呈负相关,靶向CD55能促进化疗后ICOSL+B细胞和抗肿瘤免疫的产生。
 
总的来说,该研究发现了化疗后肿瘤微环境中出现了一群新的B细胞亚群通过ICOSL激活T细胞依赖的抗肿瘤免疫;阐明由化疗后肿瘤细胞免疫原性死亡引发的补体信号是该群细胞的产生机制;揭示补体调节蛋白CD55在肿瘤中的表达决定了化疗后B细胞在不同肿瘤中相反的作用(图 3)。

Cell | 南模助力揭示补体调控肿瘤B细胞双向作用的机制
图 3 该课题的主要研究设计及B细胞表型改变的机制示意图
 
苏士成教授的博士后陆艺文、赵绮毅副研究员、廖建友副研究员为共同第一作者。宋尔卫院士为本课题的设计给予了宝贵的意见。
另外,在同期Cell上,美国西南医学中心傅阳心教授和团队成员刘志达发表了Preview文章Chemotherapy Induces Cancer-Fighting B Cells,推介了苏士成教授团队的Cell文章。

Cell | 南模助力揭示补体调控肿瘤B细胞双向作用的机制


References

1. Shalapour, S. et al. Inflammation-induced IgA+ cells dismantle anti-liver cancer immunity. Nature 551, 340-345, doi:10.1038/nature24302 (2017).
2. Xiao, X. et al. PD-1hi Identifies a Novel Regulatory B-cell Population in Human Hepatoma That Promotes Disease Progression. Cancer Discov 6, 546-559, doi:10.1158/2159-8290.CD-15-1408 (2016).
3. Gu, Y. et al. Tumor-educated B cells selectively promote breast cancer lymph node metastasis by HSPA4-targeting IgG. Nature Medicine 25, 312-322, doi:10.1038/s41591-018-0309-y (2019).
4. Ren, Z., Peng, H. & Fu, Y. X. PD-1 Shapes B Cells as Evildoers in the Tumor Microenvironment. Cancer Discov 6, 477-478, doi:10.1158/2159-8290.CD-16-0307 (2016).
5. Chen, F. et al. Extracellular vesicle-packaged HIF-1alpha-stabilizing lncRNA from tumour-associated macrophages regulates aerobic glycolysis of breast cancer cells. Nat Cell Biol 21, 498-510, doi:10.1038/s41556-019-0299-0 (2019).
6. Su, S. et al. CD10(+)GPR77(+) Cancer-Associated Fibroblasts Promote Cancer Formation and Chemoresistance by Sustaining Cancer Stemness. Cell 172, 841-856 e816, doi:10.1016/j.cell.2018.01.009 (2018).
7. Su, S. et al. Immune Checkpoint Inhibition Overcomes ADCP-Induced Immunosuppression by Macrophages. Cell 175, 442-457 e423, doi:10.1016/j.cell.2018.09.007 (2018).

上一篇

【公开课】人源化小鼠模型在药物临床前研究中的应用

下一篇

【公开课】Cre-loxP 系统介绍及使用问题

更多资讯

我的询价