6月22日,国际学术期刊
Developmental Cell在线发表了国科大杭州高等研究院生命与健康学院/中国科学院分子细胞科学卓越创新中心周斌研究组合作研究成果“Intercellular Genetic Tracing of Cardiac Endothelium in the Developing Heart”。该研究结合合成生物学与体内遗传学技术,创建了研究心脏发育的邻近细胞谱系示踪新工具。利用该技术,研究人员重新阐明心脏早期发育过程中心内膜及冠状动脉发育谱系建立,并发现心脏内皮细胞在正常发育过程中并不具有造血功能,而是形成冠状血管内皮细胞。该工作为人们更清楚地了解心脏早期发育、心脏免疫细胞起源及临床心脏损伤修复提供研究基础,也为体内邻近细胞研究提供重要技术指导。
南模生物为该研究构建了WT1-mGFP和Nfatc1-aGFP-N-tTA基因修饰小鼠。

细胞与细胞通讯能够进行信号传递、功能调节等,是多细胞生物中基本的细胞行为。构建邻近细胞遗传谱系示踪新技术,阐明细胞与细胞之间的相互作用及邻近细胞谱系对解析生命活动及细胞机理具有重要意义。Notch信号通路属于经典的细胞之间交流通路,其主要依赖于邻近细胞之间的Notch配体与Notch受体结合,引起受体胞内段被γ-secretase切割,然后胞内段入核调控下游基因的表达。基于Notch通路工作原理,有研究构建了人工合成的Notch信号通路,称为Synthetic Notch(synNotch)。通过在体外细胞水平表达人工合成的Notch配体与Notch受体,当配体与受体结合,就会诱导下游人工原件的激活,从而实现了细胞与细胞的邻近标记。近期,周斌研究组进一步地利用synNotch首次在哺乳动物体内创建了邻近细胞遗传示踪技术(gTCCC技术)。此技术原理为,将Notch配体的胞外段替换为mGFP,而将Notch受体的胞外段替换为αGFP,Notch受体的胞内段替换为tTA,Notch受体的跨膜域保持不变,再结合tetO-on与Cre-loxP系统,当受体细胞与配体细胞接触时,就可以实现对受体细胞进行遗传标记。利用基于synNoth的细胞邻近标记技术,周斌研究组揭示了胚胎早期心脏内皮向肝脏的迁移,以及在肿瘤生长过程中肿瘤血管内皮细胞迁移到肿瘤外包膜的现象,这展现了synNotch在体内邻近细胞研究方向具有重大应用前景。
心脏早期内皮主要分为两群,这两个亚群具有空间分布特点,第一群为最早在胚胎发育第8.0天(E8.0)左右出现的心管内皮细胞,称为心内膜;第二群为E12.5左右出现的心外膜下内皮细胞及其谱系。然而受于目前遗传工具的限制,还无法实现在体内对于这两种内皮细胞亚群进行特异性标记示踪。另一方面,有研究报道工具小鼠Nfatc1-Cre标记的心内膜属于生血内皮,在E9.5左右具有短暂造血活性,并且这些心内膜来源的血细胞能进入血液循环,然而Nfatc1并不是心内膜特异性分子标记,引起了领域内的争议。这一科学问题的解决需要建立心内膜特异性遗传工具进行细胞命运示踪。基于以上科学问题,周斌研究组基于synNotch构建了多种邻近细胞标记技术实现了对心脏内皮细胞亚群的谱系示踪,并进一步探究了心脏发育期内皮细胞的造血活性。

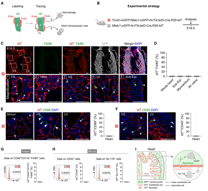
Genetic tracing of endocardial cells by the CM-Endo-gTCCC system
首先研究人员利用已构建的Tnnt2-mGFP工具小鼠使心肌细胞表达synNotch配体,又构建了Nfatc1+细胞特异性表达synNotch受体的工具小鼠Nfatc1-αGFP-N-tTA(Nfatc1-antiGFP nanobody-Notch transmembrane domain-tTA)。研究发现在Nfatc1-αGFP-N-tTA中,Nfatc1除了在心内膜细胞表达,还表达在两种已知的卵黄囊(YS)和主动脉-性腺-中肾区(AGM)生血内皮细胞中,说明Nfatc1并不是心内膜特异性分子标记。然而在Tnnt2-mGFP;Nfatc1-αGFP-N-tTA;tetO-Cre;R26-tdT (CM-Endo-gTCCC)小鼠中,由于Tnnt2特异性表达在心肌细胞,所以只有与Tnnt2+心肌细胞接触的Nfatc1+内皮细胞才会激活synNotch信号,从而对受体细胞进行遗传标记。研究人员收取E16.5 CM-Endo-gTCCC胚胎并验证只有心脏内侧的Nfatc1+心内膜细胞被tdT标记示踪,免疫荧光染色及流式细胞分析显示这些被标记的心内膜并不会分化为心脏驻留型免疫细胞或外周血细胞,这些心内膜细胞主要分化形成冠状血管内皮细胞。

CM-Endo-gTCCC-labeled endocardial cells do not have hemogenic potential
在E12.5左右,静脉窦来源的内皮细胞开始侵入心外膜下作为心脏第二群内皮细胞来源,这群内皮细胞在侵入心脏时可能会与心外膜发生相互作用,为了验证这一点并标记心脏外侧来源的内皮细胞,研究人员构建了心外膜细胞特异性表达synNotch工具小鼠Wt1-mGFP。然后对Wt1-mGFP;Cdh5-αGFP-N-tTA;tetO-Cre;R26-tdT (Epi-EC-gTCCC)小鼠心脏进行验证,发现在心脏发育中与心外膜接触过的内皮细胞被成功标记为tdT,这些细胞主要分布在心肌层外侧的致密层,研究人员也验证了这群心肌层外侧内皮细胞也不具备造血活性。为了更全面地验证心脏内皮细胞造血潜能,研究人员构建了Tnnt2-mGFP;Cdh5-αGFP-N-tTA;tetO-Cre;R26-tdT(CM-EC-gTCCC)工具小鼠并实现了对所有心脏内皮细胞无差别标记示踪(包括内侧和外侧内皮细胞),然而依然无法检测到心脏内皮细胞的造血活性。综上,研究人员利用synNotch构建了新的细胞邻近标记技术并成功实现了对心脏不同区域内皮细胞的遗传示踪,也进一步确认心脏内皮细胞在正常发育过程中不具备造血活性,为更准确地认识心脏早期发育、细胞起源及临床心脏损伤修复提供研究基础,也为心脏邻近细胞研究提供重要技术支持。

利用synNotch构建细胞邻近标记技术
心肌细胞表达synNotch配体,内皮细胞表达synNotch受体,当心肌细胞与内皮细胞发生细胞接触,synNotch配体与受体就会结合并引起胞内段tTA入核结合到tetO启动子,激活Cre的表达并介导Cre-loxP重组,最终将受体细胞(心脏内皮细胞)高效、特异性标记为tdT。对tdT+内皮细胞进行遗传谱系示踪,揭示心脏内皮细胞并不具备造血活性,心内膜细胞在心脏发育过程中主要是形成冠状血管内皮细胞。
原文链接:
https://www.ahajournals.org/doi/10.1161/CIRCULATIONAHA.123.062788
本文转载自中国科学院分子细胞科学卓越创新中心官网