14 年
手机商铺
公司新闻/正文
608 人阅读发布时间:2023-11-28 16:05

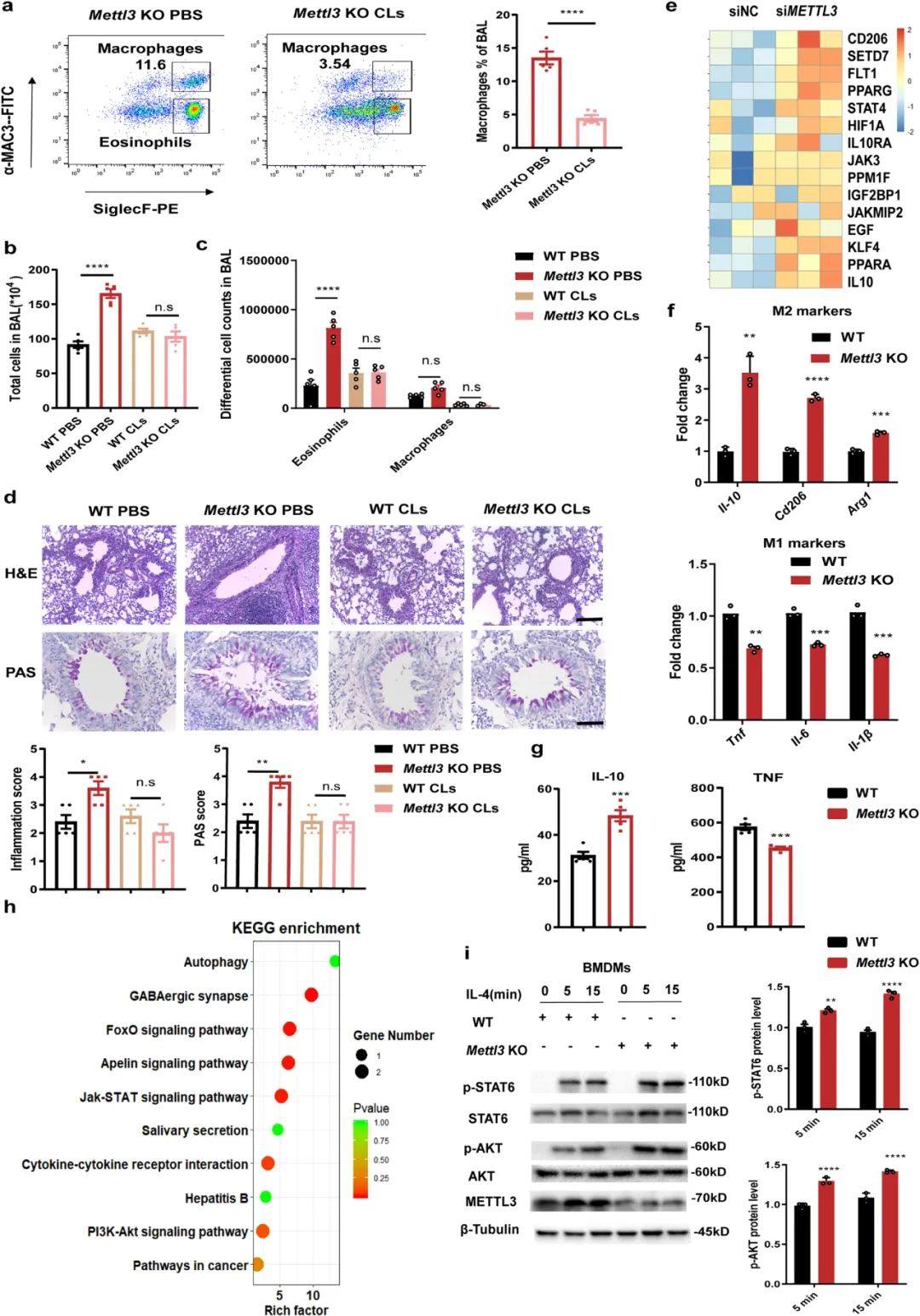
首先研究人员发现小鼠体内髓系细胞Mettl3的条件性敲除显著加重过敏性哮喘的气道炎症、气道高反应性和Th2免疫应答,而METTL3在儿童过敏性哮喘的外周血单核细胞和单核细胞来源巨噬细胞中表达水平均显著降低,并揭示单核细胞来源巨噬细胞中METTL3的表达水平与儿童哮喘气道炎症的严重程度呈现负相关。随后结合体内清除中性粒细胞和巨噬细胞等实验,证实Mettl3缺失加重的哮喘气道炎症是依赖于巨噬细胞的;同时利用RNA-seq并通过体外获得性和缺失性功能研究,研究人员发现METTL3可通过抑制PI3K/AKT和JAK/STAT6信号通路来负向调控M2型巨噬细胞的激活。
图1. METTL3缺陷的巨噬细胞更容易通过PI3K/AKT和JAK/STAT6信号激活M2
进一步地通过分离肺泡巨噬细胞、流式检测和免疫荧光等体内外实验,揭示小鼠体内Mettl3缺失可通过增强M2型巨噬细胞激活来促进Th2免疫应答,从而加重过敏性哮喘的气道炎症。在分子机制方面,结合m6A-seq和MeRIP等一系列实验,研究人员证实METTL3可通过YTHDF3阅读蛋白介导的m6A修饰促进长链正五聚蛋白PTX3 mRNA的降解,从而抑制M2型巨噬细胞的活化。此外,体内沉默Ptx3的表达也能够有效缓解Mettl3敲除小鼠加重的过敏性哮喘气道炎症,而血浆中PTX3的高表达蛋白水平又与儿童过敏性哮喘的气道炎症呈现正相关,揭示PTX3是一个潜在的诊断生物标志物。值得注意的是,除了参与巨噬细胞激活的调控,研究人员还发现METTL3/YTHDF3-m6A/PTX3轴可通过调控SNARE复合体的STX17蛋白的表达参与到自噬成熟过程,进而参与巨噬细胞稳态调节。

图2. 过敏性哮喘中受m6A控制的巨噬细胞稳态的工作模型
综上,该研究揭示了METTL3/YTHDF3-m6A/PTX3轴是调控巨噬细胞稳态和过敏性气道炎症的一个关键表观遗传途径,靶向该途径可能抑制哮喘中的M2相关病理反应。该研究工作将有助于人们深入了解m6A修饰在巨噬细胞稳态平衡中的病理生理作用,并为临床诊治过敏性哮喘提供新策略和新靶点。
原文链接:https://doi.org/10.1038/s41467-023-43219-w
*本文转载自复旦大学生物医学研究院官网