14 年
手机商铺
公司新闻/正文
793 人阅读发布时间:2024-01-17 14:21
动脉粥样硬化是一种以大动脉或中型动脉内的脂质堆积和细胞死亡为特征的进行性炎症疾病。在其发生发展过程中,动脉粥样硬化的形成和发展过程中,巨噬细胞影响病变的特征,是炎症信号的关键整合因子。细胞焦亡是一种以膜孔形成、肿胀和细胞裂解为特征的炎性细胞死亡方式。多项研究表明焦亡与动脉粥样硬化的发展密切相关,然而分子机制仍不清楚。

近期,一项由西安交通大学第一附属医院的吴岳和袁祖贻团队共同完成的研究探索了GSDME在动脉粥样硬化发展过程中的转录机制,并表明GSDME介导的动脉粥样硬化过程中的细胞焦亡可能是动脉粥样硬化的潜在治疗途径,该研究以“GSDME-mediated pyroptosis promotes the progression and associated inflammation of atherosclerosis”为题发表在期刊Nature Communications上。
南模生物为该研究提供了GSDME-KO、ApoE−KO敲除小鼠模型。
为了探索动脉粥样硬化的超微结构,研究者们首先从接受颈动脉内膜切除术的患者身上获得了动脉粥样硬化斑块,在投射电镜下观测发现,其中许多巨噬细胞的死亡是由于细胞焦亡,而对照正常血管,动脉粥样硬化呈现更高水平的IL-1β、caspase-3和GSDME水平,并且进行了原位邻近连接实验以及免疫组化,这些结果表明,GSDME介导的细胞焦亡与动脉粥样硬化性炎症有关。
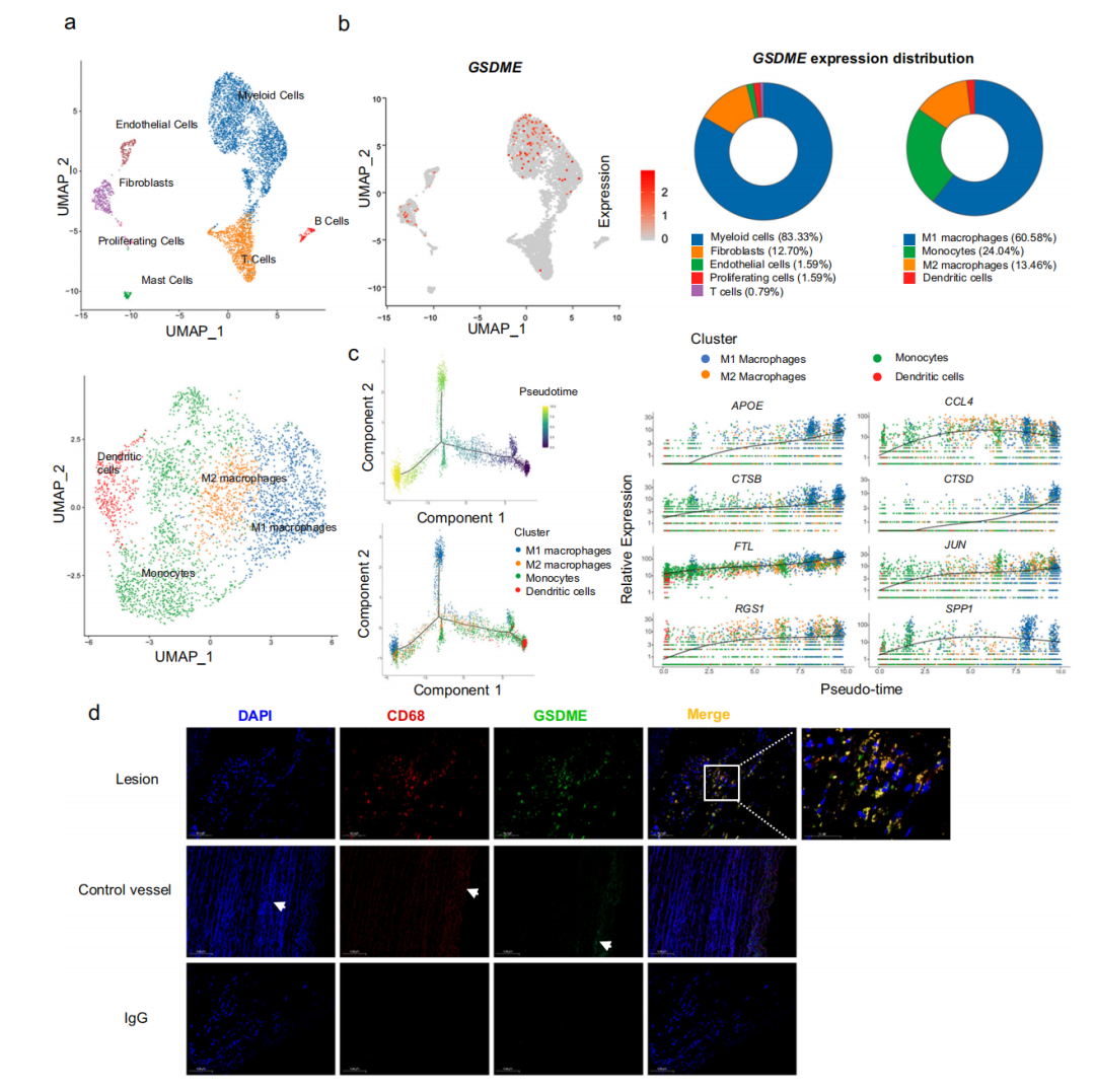
为了研究人类动脉粥样硬化斑块的转录组以及GSDME在动脉粥样硬化中的定位,研究者们们对有钙化或出血的晚期人类颈动脉斑块进行了单细胞RNA序列分析,以探索人类动脉粥样硬化斑块的转录组以及GSDME在其中的定位。数据表明,发现GSDME主要与CD163、CD16和CD68在动脉粥样硬化区域共表达,共定位系数超过90%。这些数据表明GSDME主要在动脉粥样硬化的巨噬细胞中表达。
GSDME主要在动脉粥样硬化巨噬细胞中表达,并且巨噬细胞GSMDE在晚期人类动脉粥样硬化具有重要作用。

GSDME is mainly expressed in atherosclerotic macrophages.
为了探究GSDME在人动脉粥样硬化斑块中的表达是否改变,研究者们分析了基因表达综合数据集中的32个人动脉粥样硬化斑块及其周围组织,发现GSDME在人动脉粥样硬化斑块中的表达显著增加。在人类健康血管和颈动脉粥样硬化斑块中同样检测,发现在人类晚期动脉粥样硬化病变中,完整GSDME和活化GSDME (N-GSDME)蛋白水平显著升高。
基于动脉粥样硬化中GSDME表达的增加,我们想知道GSDME消融是否会抑制动脉粥样硬化的发展,8周龄的GSDME-/-/ApoE-/-小鼠和对照小鼠(ApoE-/-)喂食高脂肪饮食12周。染色结果显示,与ApoE-/-小鼠相比,GSDME-/-/ApoE-/-小鼠的动脉粥样硬化病变面积减少了28%,主动脉炎症反应减轻、炎症因子水平降低等。这些结果表明GSDME缺乏减轻ApoE-/-小鼠饮食诱导的动脉粥样硬化和炎症。
为了进一步评估动脉粥样硬化刺激对体外GSMDE的表达,研究利用原代腹腔巨噬细胞PM和骨髓源性巨噬细胞BMDM与Ox-LDL进行孵育,发现Ox-LDL诱导巨噬细胞GSDME表达和细胞焦亡,促进动脉粥样硬化的进展。经分析,在GSMDE缺乏的小鼠中一些黏附相关基因显著下调,而巨噬细胞的黏附特性是其迁移的关键因素,而对巨噬细胞进行的迁移以及划痕试验也证明了这一点,另外在GSMDE缺乏的局势细胞中炎性相关基因(如TNF/IL-1b以及MCP-1等)的mRNA水平也显著降低,因此,确定了GSMDE的缺乏抑制了巨噬细胞的炎性反应以及细胞焦亡。
STAT3被多项研究发现其在动脉粥样硬化过程中至关重要,STAT3可能是动脉粥样硬化的潜在治疗靶点,而利用雷洛昔芬(STAT3抑制剂)可以保护AopE-/-小鼠以及兔子以免受诱导形成动脉粥样硬化,且在使用高脂肪的AopE-/-小鼠中STAT3的表达水平显著增加,因此,研究者们猜测STAT3可能参与GSMDE的转录调控,随后进行过表达以及敲除试验后,发现STAT3与GSMDE表达直接相关,且双萤光素酶试验表明STAT3增加了GSMDE的启动,这些数据表明了STAT3在GSMDE调控中的意义,并提示了潜在的相关治疗方案。
总之,本文已经证明,在动脉粥样硬化过程中,GSDME的表达上调,GSDME缺乏会减少动脉粥样硬化斑块中与热休克相关的促炎细胞因子的释放。ox-LDL或TNF等炎性细胞因子通过磷酸化激活STAT3,激活后的STAT3促进GSDME转录。然后,上调的GSDME增加了caspase3活性,促进细胞凋亡向焦亡的转化。这些发现表明,调节GSDME转录和caspase3/GSDME通路可能是减少动脉粥样硬化的途径。