14 年
手机商铺
公司新闻/正文
435 人阅读发布时间:2024-01-18 13:10
骨质疏松症被称为“静悄悄的流行病”、是吞噬老年人健康的“隐形杀手”。随着我国老龄化程度的不断加深,骨质疏松症已经成为患病率高、危害严重的慢性疾病,国家重点攻关的三大老年性疾病之一。
为了更好地了解骨质疏松症的发病机制以及寻找有效的治疗方法,构建行之有效的骨质疏松实验动物模型至关重要。今天,小编就为大家详细介绍下骨质疏松症研究常用的动物模型。
骨质疏松症简介
骨质疏松症(osteoporosis,OP)是好发于中老年人的一种常见的全身性骨骼代谢性疾病,以低骨量和骨组织微结构破坏为特征,易导致骨质脆性增加和骨折倾向。其最常见的症状是疼痛,以腰背痛最为多见,其次是身长缩短、驼背,严重者可见骨折,甚至诱发死亡。
依据病因,OP主要分为原发性和继发性两大类。原发性OP约占80%,包括绝经后OP(Ⅰ型)、老年性OP(Ⅱ型)和特发性OP(包括青少年型)3种;继发性则是继发于各种全身性或内分泌代谢性疾病的OP。因此,该病可发生于不同性别和任何年龄,但多见于绝经后妇女和老年男性。

图1. 影响骨质疏松症发生发展的因素
骨质疏松症的主要发病机制是骨重塑(Bone remodeling)过程的紊乱。正常人体内骨骼组织中,有两种的细胞负责骨质的重建-破坏平衡,一种是负责制造新的骨质的成骨细胞,另一种是负责消化破坏老骨质的破骨细胞。这两种细胞在人体调控之下处于动态平衡中,若其中一类细胞过度活跃都会引起疾病,如成骨细胞过于活跃就会发生骨质增生,而破骨细胞过度活跃就会引起骨质疏松。

图2. 骨重塑的过程[4]
常用的骨质疏松动物模型
目前,常用来诱发骨质疏松的动物有大鼠、小鼠、兔、羊、猪、狗和非人类灵长类动物等,造模方法有去势法、药物致骨质疏松法、营养法、失用法,以及一些特殊类型的造模方法如转基因法、基因突变法、脑源性造模法等,有的用单一种方法,有的两种或多种方法联合使用。
按照发病机制,骨质疏松动物模型可分为两类:
(1)减少骨形成为主导机制的模型,如老年性骨质疏松模型、糖皮质激素诱导的骨质疏松模型;
(2)增加骨吸收为主导机制的模型,如去卵巢骨质疏松模型、失用性骨质疏松模型、营养性骨质疏松模型。
01 去卵巢骨质疏松模型
1969年Saville通过手术切除雌性大鼠卵巢,首次建立绝经后骨质疏松动物模型。该方法成功率高,重复性好,适用范围广。与妇女绝经后骨质疏松相似,雌性大鼠切除卵巢后也会出现骨量减少、骨强度下降、骨丢失加快等症状,因此去卵巢造模方法被广泛认为是绝经后骨质疏松症造模的金标准。
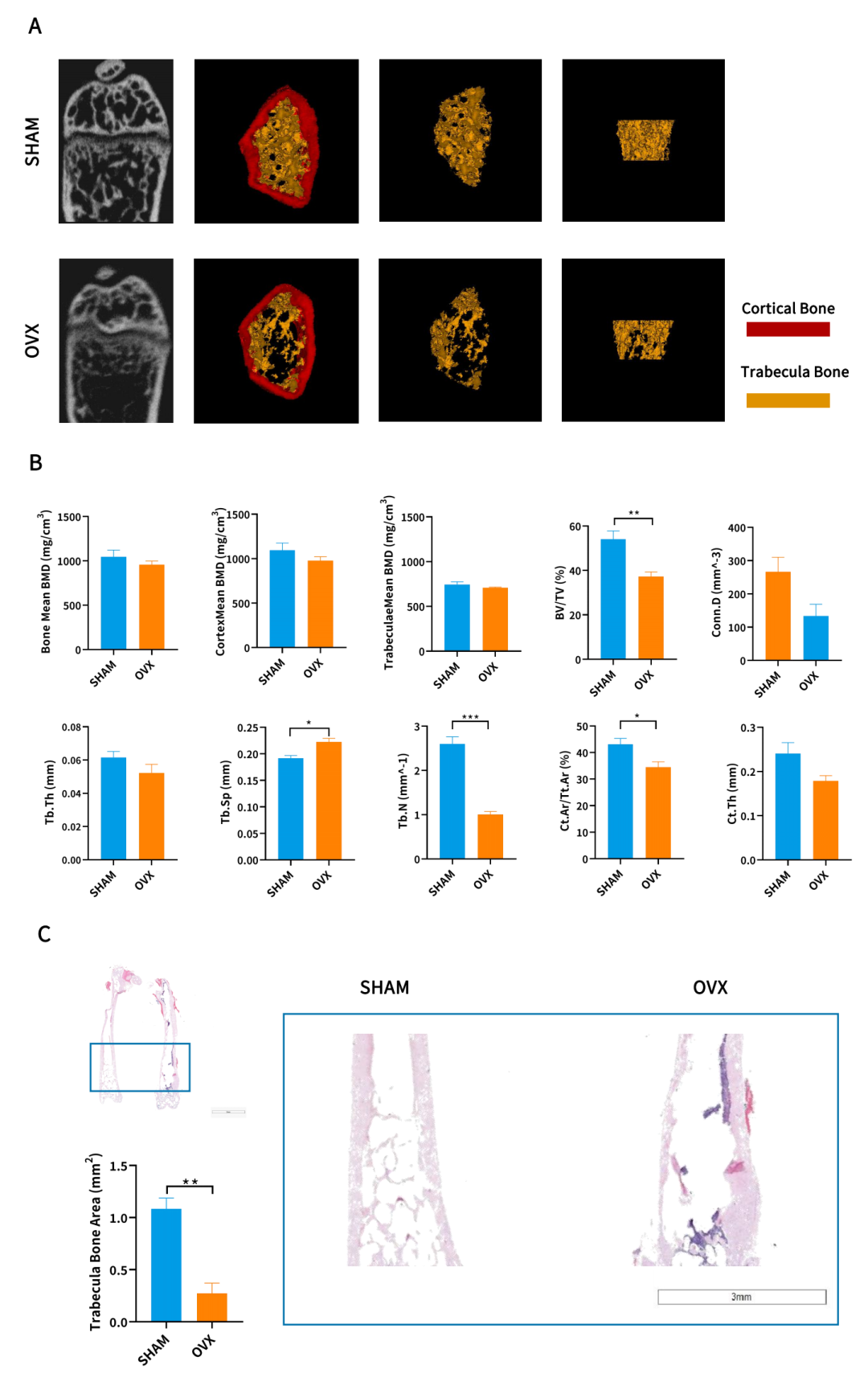
南模生物依托自身丰富的疾病动物模型构建经验,采用双侧卵巢摘除术(OVX),构建了稳定的大、小鼠骨质疏松症模型,可用于骨质疏松症的发病机制、治疗方法与药物筛选等研究。
案例展示:

图3. 去卵巢大鼠骨质疏松模型的骨密度和骨组织形态分析
雌性SD大鼠卵巢切除10周后,股骨离体扫描显示:OVX组骨小梁明显减少;定量分析结果显示:OVX组Tb.N(骨小梁数目)减少、Tb.Th(骨小梁厚度)降低、Tb.Sp(骨小梁分离度)增高;OVX组SMI(结构模式指数)为0是因为无骨小梁导致。H&E 染色结果表明,股骨远端骨髓腔内的骨小梁明显减少。

图4. 去卵巢小鼠骨质疏松模型的骨密度和骨组织形态分析
雌性Balb/c小鼠双侧卵巢摘除9周后,骨体积百分数显著减少,骨小梁数量显著减少,骨小梁分离度显著增加,皮质骨面积占总面积的比值显著减少;骨密度,皮质骨骨密度,骨小梁骨密度都有减少,骨小梁连接度,骨小梁厚度以及皮质骨厚度也有减少。H&E 染色表明,股骨远端骨髓腔内的骨小梁明显减少。
02 老年性骨质疏松模型
老年性骨质疏松症是由于年龄的老化引起的骨质疏松症。SAMP6可作为老年性骨质疏松症模型,它是目前仅有的一种能证明增龄性骨脆性骨折的动物。SAMP6在4月龄时骨量达到峰值,之后骨量逐渐丟失,并且上述变化在雌雄之间无差异,与老年性骨质疏松症患者的病理变化相似。
03 糖皮质激素诱导的骨质疏松模型
糖皮质激素所致的骨质疏松症的发病率仅次于绝经后骨质疏松和老年性骨质疏松,因此糖皮质激素诱导法制作的骨质疏松试验动物模型对研究人类继发性骨质疏松症具有重要意义,目前应用最多的是地塞米松和泼尼松龙。在使用糖皮质激素造模时应把握好剂量,合适的剂量既可以有效引起骨量丢失,又不会因免疫抑制过强导致动物死亡。

图5. 糖皮质激素诱导的骨质疏松症初始阶段的骨重塑[7]
04 失用性骨质疏松模型
失用性骨质疏松是由于运动能力受限或功能障碍而引起骨代谢障碍,多由失重状态、长期卧床或制动等因素导致。常用的建模方法有足切除法、尾悬吊法、坐骨神经切除法等,这些模型的成功复制为临床失用性骨质疏松的治疗和预防提供了很好的试验材料。
05 营养性骨质疏松模型
营养是影响骨密度的众多因素之一,许多营养学研究者通过限制饮食中的钙、蛋白质、维生素D等的摄入成功复制了营养缺乏型骨质疏松模型,该模型主要用于骨质疏松的营养疗法研究及日常膳食不均引起的骨质疏松的发病机制研究,但在建立该模型时试验动物的饲料配方复杂,且影响因素较多,因此难以普及推广。
06 基因工程法诱导的骨质疏松模型
基因工程法是指通过基因编辑技术将外源性基因插入动物基因组或对动物自身基因进行突变、敲除、过表达等使动物具有骨质疏松特性,常用动物有小鼠和斑马鱼。
目前,基因工程法建立OP模型仍处于探索阶段,部分研究将基因工程技术与去势法相结合,探究目的基因对于OP的影响,从而有助于临床OP新疗法的研究;另一部分研究旨在探究目的基因敲除或过表达后对于骨骼系统的影响,从而致力于OP发病机制的探索。

图6. 在骨形成调控中起重要作用的基因和途径[8]
现有的研究表明,至少有100种目的基因参与到骨质疏松的发生或者发展过程中,这些基因包括OPG、RANK、RANKL、RUNX2、TGF-β1等。基于此,南模生物自主构建了多种基因修饰小鼠,可用于骨质疏松症的基础研究和药物开发,详细模型信息见下表。

骨质疏松症动物模型的评价指标
骨质疏松模型是否复制成功,需要用客观的指标来评价,骨质疏松的动物模型和造模方法很多,但评价指标是一致的,主要包括骨密度测定、病理学骨组织形态观察、生化指标检测分析、骨生物力学指标测试等(见表1),其中最主要的是骨量与骨组织病理学变化这两项指标。
表1. 骨质疏松症常用动物模型评价方法[1]

南模生物配备了Quantum GX2 Micro-CT小动物活体影像系统,该仪器成像系统模式灵活,兼容离体样本、小鼠、大鼠等多种样本,具备快速、低剂量的扫描模式,可在动物正常生理状态下以非侵入性的方式进行骨骼结构成像,是骨相关研究的利器。
南模生物深耕基因编辑领域,提供全方位模式生物服务,包括基因修饰成品模型供应、个性化模型定制、饲养繁育、表型分析、药效评价等,满足不同实验室需求,详情请查询南模生物官方网站www.modelorg.com,或拨打400-728-0660和专业技术人员咨询吧!
Reference:
[1] 孙凯,魏戌,朱立国,等.病证结合模式下骨质疏松症实验动物模型的研究进展[J].中国骨质疏松杂志,2019.DOI:CNKI:SUN:ZGZS.0.2019-09-028.
[2] 江瑞雪,蒋欣泉,文晋.骨质疏松动物模型研究现状与进展[J].中国骨质疏松杂志,2022(007):028.
[3] Hendrickx G, Boudin E, Van Hul W. A look behind the scenes: the risk and pathogenesis of primary osteoporosis. Nat Rev Rheumatol. 2015;11(8):462-474. doi:10.1038/nrrheum.2015.48
[4] Lei C, Song JH, Li S, et al. Advances in materials-based therapeutic strategies against osteoporosis. Biomaterials. 2023;296:122066. doi:10.1016/j.biomaterials.2023.122066
[5] 祁珊珊.骨质疏松疾病动物模型的研究进展[J].黑龙江畜牧兽医,2016(5):3.DOI:10.13881/j.cnki.hljxmsy.2016.0776.
[6] Manolagas SC. Birth and death of bone cells: basic regulatory mechanisms and implications for the pathogenesis and treatment of osteoporosis. Endocr Rev. 2000;21(2):115-137. doi:10.1210/edrv.21.2.0395
[7] Chotiyarnwong P, McCloskey EV. Pathogenesis of glucocorticoid-induced osteoporosis and options for treatment. Nat Rev Endocrinol. 2020;16(8):437-447. doi:10.1038/s41574-020-0341-0
[8] Boudin E, Van Hul W. MECHANISMS IN ENDOCRINOLOGY: Genetics of human bone formation. Eur J Endocrinol. 2017;177(2):R69-R83. doi:10.1530/EJE-16-0990
[9] Compston JE, McClung MR, Leslie WD. Osteoporosis. Lancet. 2019;393(10169):364-376. doi:10.1016/S0140-6736(18)32112-3