14 年
手机商铺
公司新闻/正文
745 人阅读发布时间:2024-04-12 15:19
南模生物为该研究提供了Tcf7-KO(目录号:NM-KO-190688)小鼠模型。

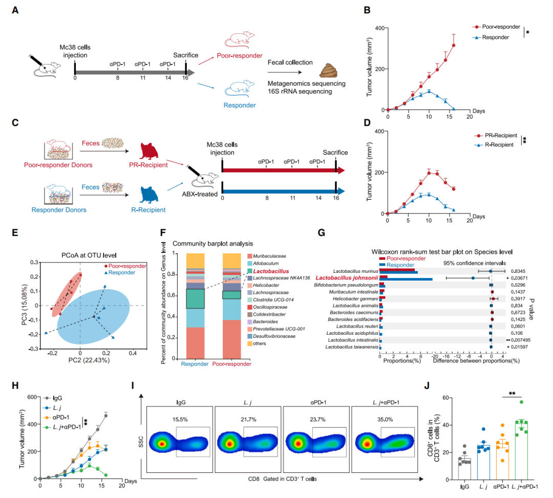
ICB反应与肠道微生物群密切相关。粪菌移植已被证明能改善 ICB 的反应性。该研究基于小鼠粪菌移植(FMT)验证了肠道菌群可影响肿瘤免疫治疗疗效。通过粪便菌群测序、筛选,研究者分离了一株在“反应”鼠和“反应差”鼠之间丰度差异明显的约氏乳酸杆菌。灌胃约氏乳酸杆菌可增加CD8+ T细胞浸润,增敏抗PD-1单抗疗效。
强生乳杆菌通过激活肿瘤浸润性CD8+ T细胞使αPD-1免疫治疗增敏
补充约氏乳杆菌或色氨酸衍生的代谢物IPA可增强CD8+ T细胞介导的αPD-1免疫疗法的疗效。从机制上讲,约氏乳杆菌与产孢梭菌合作生产IPA。IPA调节CD8+ T细胞的干性程序,并通过增加Tcf7超级增强子区域的H3K27乙酰化促进祖细胞耗尽的CD8+ T细胞(Tpex)的产生。
该研究在多种小鼠肿瘤模型(乳腺癌皮下瘤模型、 乳腺脂肪垫原位癌模型、MMTV-PyMT自发瘤模型、黑色素瘤皮下移植模型、盲肠袋原位癌模型)以及结直肠癌患者来源的类器官上验证了IPA对Tpex细胞和免疫治疗的调控作用。结果表明,IPA改善了泛癌症水平的ICB反应性。

IPA通过促进Tpex细胞维持CD8+ T细胞反应
综上,该项研究证实约氏乳杆菌可以通过增加IPA的合成和增强Tpex细胞活性来提高ICB的治疗效果。约氏乳杆菌和细菌源性IPA可能成为接受个性化癌症免疫治疗的患者的有效药物佐剂。
参考文献
[1] Jia et al., Microbial metabolite enhances immunotherapy efficacy by modulating T cell stemness in pan-cancer. Cell. DOI: 10.1016/j.cell.2024.02.022
南模生物深耕基因编辑领域,提供全方位模式生物服务,包括基因修饰成品模型供应、个性化模型定制、饲养繁育、表型分析、药效评价等,满足不同实验室需求,详情请查询南模生物官方网站www.modelorg.com,或拨打400-728-0660和专业技术人员咨询吧!