14 年
手机商铺
公司新闻/正文
545 人阅读发布时间:2024-05-08 14:43
骨癌痛是什么
骨癌痛(Cancer-induced bone pain, CIBP or Bone cancer pain, BCP)是一种由肿瘤(如原发性骨肿瘤或乳腺癌、前列腺癌、膀胱癌、肺癌等骨转移瘤)侵犯骨骼引起的疼痛症状[1],严重时强烈影响患者的精神状态和生活质量[2]。有研究表明约75%的晚期癌症患者会经历中度或重度的疼痛,但其中超过一半的患者无法通过现有的药物治疗方案缓解[3]。
骨癌痛的发生机制也比较复杂,包括炎症性、伤害性、神经病理性等成分,涉及肿瘤的生长、骨质的破坏和疼痛信号的传递等过程[4]。

图1 骨癌痛中神经病理性成分的机制:外周和中枢敏化[5]
相关动物模型
骨癌痛动物模型能够帮助研究者们深入了解骨癌痛的生物学机制,为开发针对性的药物和治疗策略提供有力支持。
这些模型通常是将特定的癌细胞株,如骨肉瘤细胞、乳腺癌细胞等,注射到动物的骨骼中,从而诱导出骨癌病变。随着肿瘤的生长,动物会出现与人类骨癌痛相似的症状,如自发性疼痛、痛觉过敏、跛行、焦虑等。目前已有超过18种细胞被用来建立大鼠或小鼠的骨癌痛模型,如NCTC 2472、ACE-1、Lewis 256、66.1、4T1、B16-F10等[2][6]。

图2 骨癌痛动物模型[7]
南模生物推出小鼠骨转移癌模型
和疼痛相关行为评估服务:
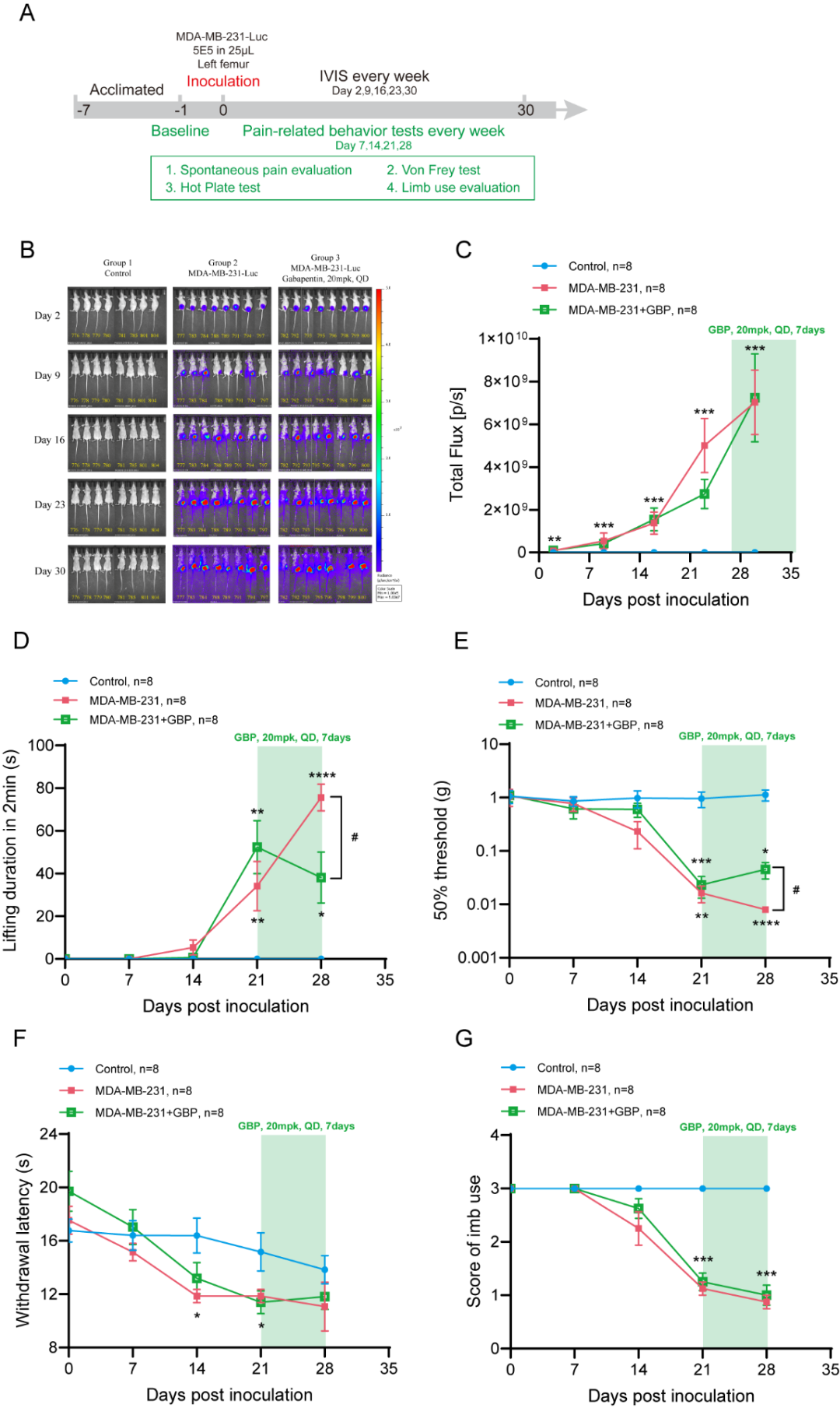
我们将MDA-MB-231细胞接种在BALB/c nude裸鼠的股骨骨髓内,建立骨转移癌模型,并对其表现出的癌痛行为进行评估。
接种后肿瘤细胞在小鼠体内稳定生长。
接种14天(D14)后,部分荷瘤小鼠开始出现自发痛、机械痛敏、热痛敏和行走痛等癌痛症状。
接种21天(D21)后,所有荷瘤小鼠均出现自发痛、机械痛敏和行走痛。此时根据荷瘤小鼠的疼痛程度将其再次分为两个组,其中一组使用Gabapentin治疗7天(20mpk, i.p., QD)。
接种28天(D28)后,治疗组小鼠的自发痛和机械痛敏症状有所缓解,但行走痛和热痛敏程度相较治疗前无明显变化。

图3 骨转移癌模型疼痛相关行为评估
(图A:实验流程;图B-C:小动物活体成像监测肿瘤生长情况;图D:小鼠接种侧自发抬足时间变化趋势;图E:小鼠接种侧后肢足底50%缩足阈变化趋势;图F:热板测试中小鼠缩足时间变化趋势;图G:小鼠自由行走痛评分变化趋势。GBP: Gabapentin)
如您有相关需求,欢迎拨打400-728-0660 (订购/技术热线)或在南模生物公众号在线咨询。南模生物的专业团队将竭诚为您服务。
参考文献
[1]. Weilbaecher, K. N., Guise, T. A., & McCauley, L. K. (2011). Cancer to bone: a fatal attraction. Nature reviews. Cancer, 11(6), 411–425. https://doi.org/10.1038/nrc3055.
[2]. Yang, L., Liu, B., Zheng, S., Xu, L., & Yao, M. (2023). Understanding the initiation, delivery and processing of bone cancer pain from the peripheral to the central nervous system. Neuropharmacology, 237, 109641. https://doi.org/10.1016/j.neuropharm.2023.109641.
[3]. Wang, K., Donnelly, C. R., Jiang, C., Liao, Y., Luo, X., Tao, X., Bang, S., McGinnis, A., Lee, M., Hilton, M. J., & Ji, R. R. (2021). STING suppresses bone cancer pain via immune and neuronal modulation. Nature communications, 12(1), 4558. https://doi.org/10.1038/s41467-021-24867-2.
[4]. Gadepalli, A., Akhilesh, Uniyal, A., Modi, A., Chouhan, D., Ummadisetty, O., Khanna, S., Solanki, S., Allani, M., & Tiwari, V. (2021). Multifarious Targets and Recent Developments in the Therapeutics for the Management of Bone Cancer Pain. ACS chemical neuroscience, 12(22), 4195–4208. https://doi.org/10.1021/acschemneuro.1c00414.
[5]. Zheng, X. Q., Wu, Y. H., Huang, J. F., & Wu, A. M. (2021). Neurophysiological mechanisms of cancer-induced bone pain. Journal of advanced research, 35, 117–127. https://doi.org/10.1016/j.jare.2021.06.006.
[6]. Currie, G. L., Delaney, A., Bennett, M. I., Dickenson, A. H., Egan, K. J., Vesterinen, H. M., Sena, E. S., Macleod, M. R., Colvin, L. A., & Fallon, M. T. (2013). Animal models of bone cancer pain: systematic review and meta-analyses. Pain, 154(6), 917–926. https://doi.org/10.1016/j.pain.2013.02.033.
[7]. Hermanus Johannes Sliepen, S. (2021). Bone Cancer Pain, Mechanism and Treatment. IntechOpen. doi: 10.5772/intechopen.95910.
关于我们
上海南方模式生物科技股份有限公司(Shanghai Model Organisms Center, Inc.,简称"南模生物"),成立于2000年9月,是一家上交所科创板上市高科技生物公司(股票代码:688265),始终以编辑基因、解码生命为己任,专注于模式生物领域,打造了以基因修饰动物模型研发为核心,涵盖多物种模型构建、饲养繁育、表型分析、药物临床前评价等多个技术平台,致力于为全球高校、科研院所、制药企业等客户提供全方位、一体化的基因修饰动物模型产品解决方案。