14 年
手机商铺
公司新闻/正文
736 人阅读发布时间:2025-01-02 13:05
12月18日,南京医科大学附属肿瘤医院在Advanced Functional Materials(IF=18.5)杂志上在线发表了题为“Metabolic Reprogramming of Cancer-Associated Fibroblasts:Transforming Tumor Accomplices into Immunotherapeutic Allies”的研究成果。该研究提出了一种代谢重编程的策略,通过特定的纳米粒子递送系统,靶向并下调CAFs中的关键代谢基因己糖激酶2(HK2)和线粒体细胞色素c氧化酶I(MTCO1)。这种双重抑制导致CAFs中葡萄糖过载和线粒体功能障碍,进而将CAFs从肿瘤促进状态转变为免疫支持状态。

南模生物为该研究提供了文章中所用细胞系。
去势抵抗性前列腺癌(Castration-resistant prostate cancer,CRPC)仍是晚期前列腺癌患者死亡的主要原因,但可用的有效治疗选择有限。靶向PD-1/PD-L1途径的免疫检查点抑制剂(ICI)的免疫疗法,作为CRPC的潜在策略,已受到广泛关注。
尽管ICIs在许多实体瘤治疗中表现出色,但在CRPC中的效果并不理想,主要原因在于CRPC的肿瘤突变负荷较低,这限制了新抗原的表达,并降低了免疫疗法的效力。同时,CRPC中的肿瘤微环境(TME)具有免疫抑制特性,这进一步阻碍了ICIs的有效性。
肿瘤相关成纤维细胞(CAFs)是TME的组成部分,在肿瘤进展和治疗耐药性中发挥着关键作用。同时,CAFs与肿瘤细胞建立了独特的代谢共生关系,为肿瘤的生长提供必要的营养支持。
CAFs是TME中肿瘤生长和免疫抑制的关键驱动因素,靶向CAFs的代谢活动可能是一种有效的治疗策略。有研究表明在糖尿病创面愈合过程中,高葡萄糖水平和氧化应激会损害CAFs的功能,造成慢性炎症状态并阻碍组织修复。另有研究发现,TME中的CAFs比其所支持的肿瘤细胞具有更高的葡萄糖摄取和利用速率。
基于此,作者提出假设:在CAFs中抑制糖酵解可能会导致葡萄糖在细胞内积累,阻断线粒体呼吸可能会加剧氧化应激。同时靶向这两个关键的代谢途径可诱导CAFs中的代谢重编程,改变其在TME中的作用并改善免疫应答。
1.LNP@D-siRNA-αPD-1纳米系统的制备与表征
为得到高效的双siRNA负载和靶向递送至CAFs进行能量代谢调节,作者开发了一种成纤维细胞激活蛋白(FAP)靶向脂质纳米颗粒(LNP)递送系统--LNP@D-siRNA-αPD-1,该系统优化了LNP样成分。与传统的脂质体相比,这一系统不仅提高了核酸的封装和稳定性,还增强了细胞内递送效率。

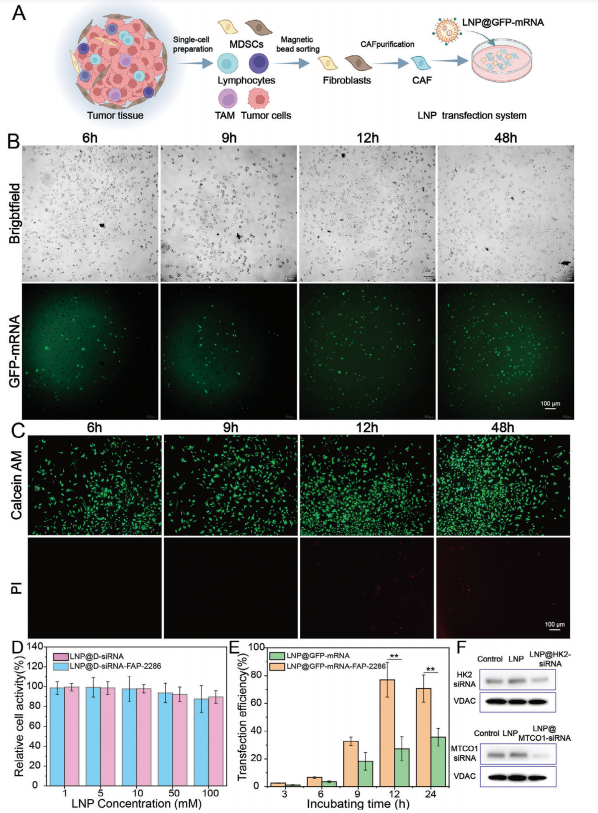
Fig1. 双mRNA传递纳米复合材料系统的设计策略示意图。
透射电镜结果表明,纳米结构均匀,呈现球形;在高磁化作用下,其表面具有清晰可见的膜结构;FAP-2286 修饰的LNP在生理条件下(PBS,pH 7.4),两周内没有出现聚集或降解的情况,表明其具有良好的稳定性,而在酸性条件下(pH 5.4),48h后外膜明显被降解,其中包裹的核酸被快速释放。

Fig2. LNP@D-siRNA-αPD-1纳米颗粒的设计、表征和细胞摄取。
2.通过靶向LNP递送纳米载体实现CAFs的高效转染
为进一步验证纳米载体对CAFs的靶向特异性及其对细胞的功能的影响,作者将前列腺癌患者肿瘤组织中分离的原代CAFs与表达GFP mRNA的LNP系统(LNP@GFP-mRNA)共培养,以评估其转染效率。结果显示,转染效率随着时间的增加而增加,12h后接近80%。作者又利用Live-Dead Cell Staining评估了纳米载体系统的安全性,结果显示,无论是否修饰靶向肽,在1~100 mm浓度范围,纳米系统与CAFs共培养72h后细胞活性始终超过90%。为验证靶向肽在转染效率中的作用,作者合成了一个缺乏靶向肽的LNP系统,结果表明,与肽修饰系统相比,非靶向系统的转染效率显著降低。作者通过合理设计LNP结构,成功将siRNA高效转染至CAFs中,进而实现对靶基因的高效沉默。

Fig3. FAP靶向LNP传递系统在肿瘤相关成纤维细胞中具有高效转染和生物相容性。
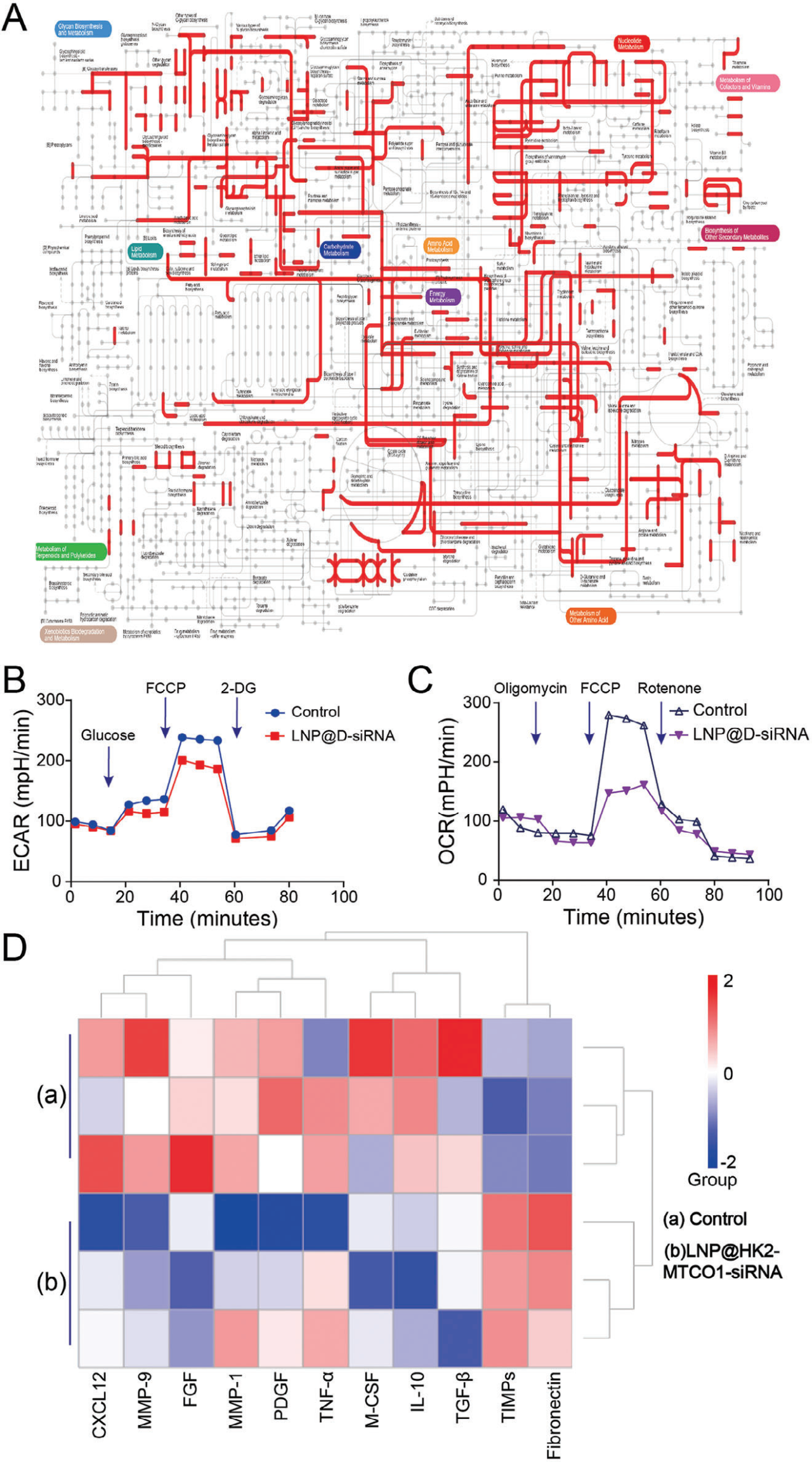
3.LNP纳米系统介导的CAFs代谢重编程及其对促肿瘤功能的减弱研究
作者进一步验证了该纳米系统是否能靶向CAFs并同时抑制其关键糖酵解基因HK2和线粒体呼吸酶基因MTCO1的功能。结果显示,与对照组相比,LNP@D-siRNA处理组在葡萄糖代谢、脂质代谢和氨基酸代谢等关键代谢通路中活性显著降低。LNP@D-siRNA处理的CAFs中糖酵解能力显著下降,线粒体呼吸功能显著被抑制。
同时,作者评估了代谢重编程对CAFs功能状态的影响。结果表明,LNP@D-siRNA处理组中IL-6、TNF-α等多种促炎因子和FGF、PDGF等促肿瘤生长因子的表达水平显著降低,表明CAFs从促肿瘤激活状态转变为了相对静止的静息状态。

Fig4. LNP@D-siRNA纳米系统靶向HK2和MTCO1进而对CAFs进行代谢重编程。
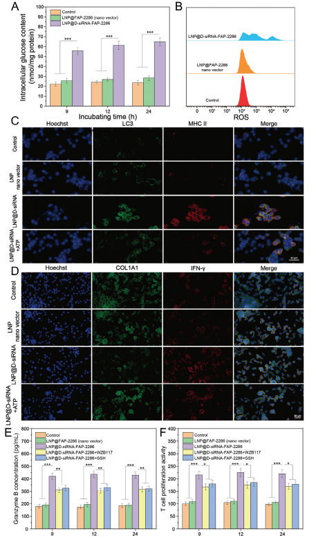
4.影响代谢重编程对CAFs功能及其调节T细胞激活的影响
为了深入探究同时抑制HK2和MTCO1对CAFs代谢和功能的影响,作者进行了一系列的细胞和免疫学分析。结果表明,LNP@D-siRNA 处理的细胞内葡萄糖含量及ROS水平显著增加, 自噬活性和MHC II表达均有显著提高。作者同时观察到CAFs中IFN-γ表达增加、COL1A1表达减少,表明CAFs可能从促肿瘤表型转变为抗肿瘤表型。为评估这些变化对T细胞功能的影响,作者进行了CAF-T细胞共培养实验。结果表明,OT-I T细胞(与LNP@D-siRNA 处理的CAFs共培养)Granzyme B表达和增殖能力显著增强。
以上结果提示,双重抑制HK2和MTCO1诱导的 CAFs代谢重编程不仅改变了它们的代谢状态和功能,而且显著增强了它们促进 T 细胞激活的能力。

Fig5. CAFs的代谢重编程通过葡萄糖和活性氧积累来促进T细胞活化。
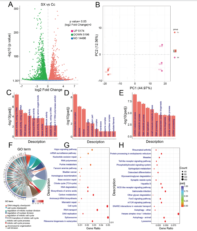
5.转录组分析揭示抑制HK2和MTCO1后CAFs广泛的代谢和功能重编程
为深入探究HK2和MTCO1抑制对CAFs的影响,作者进行了转录组分析。KEGG通路分析表明TCA循环、葡萄糖代谢、氨基酸代谢通路和DNA 修复通路显著下调,炎症相关和抗原呈递通路上调,表明代谢重编程通过影响DNA修复能力、炎症反应和抗原呈递能力,改变了CAFs在TME中的功能。

Fig6. 转录组分析显示,在HK2和MTCO1抑制后,CAFs存在广泛的代谢和功能重编程。
6.在体光声成像和LNP纳米载体的药代动力学
LNP递送系统在体外具有高度的稳定性和生物相容性,那是否在体内也表现有相同的特性呢?体外实验证实了FAP2286修饰的LNPs通过FAP介导的主动靶向在CAFs中有效积累。作者使利用皮下RM-1肿瘤模型评估了这种基于LNP的纳米递送系统在体内肿瘤积累的情况。为可视化LNP的分布,作者将光声成像剂ICG封装在FAP-2286修饰的LNPs中,并通过静脉注射以20 mg/kg的剂量给药。结果表明,与非靶向肽修饰的LNPs(LNP@ICG)相比,靶向LNP@ICG-FAP-2286在24小时时显示出显著增强的肿瘤特异性,支持其在CAF代谢重编程中的未来应用潜力。
作者又进一步研究了纳米载体在体内的药代动力学。与成像观察结果一致,肿瘤积累在每个时间点(注射后3, 6, 9, 12, 和 24小时)都显著增加,分别增加了2.1倍、3.2倍、9.2倍和10.5倍。

Fig7. FAP-2286修饰的LNP纳米载体体内光声成像和药代动力学。
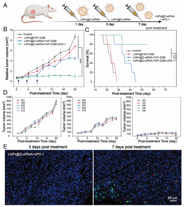
7.评估LNP@D-siRNA-αPD-1纳米复合物在体内治疗效果和CAFs状态变化
作者进一步在皮下RM-1肿瘤小鼠模型中评估了LNP@D-siRNA-αPD-1的治疗效果。
当肿瘤体积达到约60-80 mm³时,小鼠随机分为四组(每组n=5),并接受以下治疗:1)PBS;2)不含siRNA的LNP;3)含有双siRNA但缺乏αPD-1的LNP@D-siRNA-FAP-2286;以及4)含有双siRNA和αPD-1抗体药物的LNP@D-siRNA-αPD1-FAP-2286。
与体外结果一致,针对HK2、MTCO1关键基因和αPD-1的联合疗法显示出显著的肿瘤抑制效果,而缺乏αPD-1的组只显示出轻微的肿瘤抑制,表明调节CAFs代谢的LNP需要与免疫疗法协同作用才能有效抑制肿瘤生长。为确定肿瘤抑制是否由适应性免疫反应驱动,作者在联合治疗组的小鼠在治疗后第3天和第7天进行了免疫荧光染色。在第7天,作者观察到肿瘤组织中CD4+和CD8+T细胞的显著浸润。这些发现证实了肿瘤抑制效果是由对CAF代谢变化做出反应的免疫细胞介导的,并强调了αPD-1给药时机的重要性,第7天最大化治疗效果。

Fig8. cGAS乳酸化抑制免疫监视,可以通过阻断MCT1来挽救此过程。
总的来说,这项突破性的研究提供了一种全新的视角,将肿瘤微环境中的CAFs从敌人转变为盟友,为癌症治疗开辟了新的道路。通过精确的代谢重编程和创新的纳米技术,有望克服当前免疫治疗的局限性,为患者带来更有效的治疗方案。
南模生物长期致力于模式生物领域,若您有相关需求,欢迎拨打400-728-0660热线或于南模生物微信公众号在线咨询,我们的专业团队将竭诚为您服务!
关于我们
上海南方模式生物科技股份有限公司(Shanghai Model Organisms Center, Inc.,简称"南模生物"),成立于2000年9月,是一家上交所科创板上市高科技生物公司(股票代码:688265),始终以编辑基因、解码生命为己任,专注于模式生物领域,打造了以基因修饰动物模型研发为核心,涵盖多物种模型构建、饲养繁育、表型分析、药物临床前评价等多个技术平台,致力于为全球高校、科研院所、制药企业等客户提供全方位、一体化的基因修饰动物模型产品解决方案。