14 年
手机商铺
公司新闻/正文
7018 人阅读发布时间:2025-05-30 09:55
2025年5月,复旦大学储以微、骆菲菲共同通讯在Cell Metabolism(IF=27.7)在线发表题为“Foxp3 confers long-term efficacy of chimeric antigen receptor-T cells via metabolic reprogramming”的研究论文。该项工作系统性地阐明了Foxp3在CAR-T细胞代谢程序中的关键作用,为改善CAR-T在实体瘤治疗中的疗效瓶颈提供了新的解决策略。
南模生物为该研究提供了M-NSG重度免疫缺陷小鼠。

嵌合抗原受体T细胞(CAR-T)疗法作为血液系统肿瘤领域的革命性突破,其临床转化在实体瘤治疗领域仍面临严峻挑战。究其机制,CAR-T细胞通过糖酵解和线粒体氧化磷酸化(OXPHOS)双途径供能的特性,使其在低葡萄糖、缺氧及高乳酸浓度的实体瘤微环境中易发生代谢适应性障碍,最终形成能量耗竭与功能失活的恶性循环。
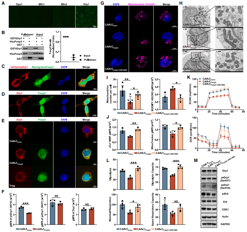
本研究构建了新型CAR-T细胞(CAR-TFoxp3),这种新型CAR-T细胞共表达了Treg核心转录因子Foxp3。与传统CAR-T相比,CAR-TFoxp3表现出糖酵解与OXPHOS活性降低,而脂代谢增强的显著特征。分子机制研究揭示,Foxp3蛋白通过核-线粒体转位机制发挥作用。其Forkhead结构域(340-390氨基酸残基)与线粒体分裂动力蛋白Drp1的GTPase结构域(600-620氨基酸残基)发生特异性相互作用。这种相互作用通过空间位阻效应抑制了Drp1的Ser616位点磷酸化,进而导致线粒体过度融合以及氧化磷酸化(OXPHOS)效率降低,同时增强了脂代谢活性。因此,CAR-TFoxp3细胞表现出类似调节性T细胞(Treg)的代谢特征。然而,尽管CAR-TFoxp3细胞具有类似Treg的代谢特征,但在Treg特征性免疫抑制基因位点的染色质开放区域中,CAR-TFoxp3细胞并未表现出显著的富集现象,且Treg特异性转录因子的结合位点在CAR-TFoxp3细胞的开放染色质区域中也未被显著识别。此外,CAR-TFoxp3细胞不表达CTLA-4、IL-10、TGF-β等免疫抑制性分子,也不具备免疫抑制功能。

图1. CAR-TFoxp3细胞的代谢特征
体外功能实验发现,CAR-TFoxp3细胞展现出与CAR-TConv细胞等效的肿瘤特异性杀伤活性。但是,在应对肿瘤抗原多次刺激时,CAR-TFoxp3细胞相较于CAR-TConv细胞,展现出显著的抗耗竭表征,表现为PD-1、LAG-3、TIM-3等耗竭分子表达降低,CD62L、BCL-6等干细胞样记忆表型占比升高。进一步在体内移植瘤模型中发现(使用M-NSG重度免疫缺陷小鼠构建),与CAR-TConv细胞相比,CAR-TFoxp3细胞显著抑制肿瘤生长,并有效抵抗二次母本肿瘤的攻击。肿瘤浸润CAR-TFoxp3细胞也呈现更低的耗竭表征和更高的干细胞样记忆表征。同样,CAR-TFoxp3细胞体内的抗肿瘤有效性和持久性也依赖于Foxp3介导的代谢重塑。此外,在肿瘤-免疫双人源小鼠模型中的研究结果发现,CAR-TFoxp3细胞仍可有效抑制肿瘤生长,实现了40%的完全缓解,而CAR-TConv细胞治疗组小鼠肿瘤均未见完全缓解。

图2. CAR-TFoxp3作用模式图
总的来说,本研究发现了一种基于代谢重编程的新策略,这种策略可以在保证治疗效果的同时,增强CAR-T细胞在实体瘤微环境中的适应性,从而提升CAR-T细胞治疗实体瘤的持久性和有效性。
南模生物拥有经验丰富的模型定制团队,可为客户定制敲除、条件性敲除、点突变、人源化、敲入等多种类型的基因编辑小鼠。此外,南模生物拥有含上万种成品小鼠的模型资源库,基本覆盖热门基因的敲除/条件性敲除小鼠、免疫缺陷小鼠、靶点人源化小鼠、自发疾病小鼠、Cre/Dre 工具鼠、荧光示踪小鼠等。
南模生物长期致力于模式生物领域,若您有相关需求,欢迎拨打400-728-0660热线或于南模生物微信公众号在线咨询,我们的专业团队将竭诚为您服务!
关于我们
上海南方模式生物科技股份有限公司(Shanghai Model Organisms Center, Inc.,简称"南模生物"),成立于2000年9月,是一家上交所科创板上市高科技生物公司(股票代码:688265),始终以编辑基因、解码生命为己任,专注于模式生物领域,打造了以基因修饰动物模型研发为核心,涵盖多物种模型构建、饲养繁育、表型分析、药物临床前评价等多个技术平台,致力于为全球高校、科研院所、制药企业等客户提供全方位、一体化的基因修饰动物模型产品解决方案。