14 年
手机商铺
技术资料/正文
748 人阅读发布时间:2024-12-12 10:09
2024年9月25日,浙江大学张龙教授团队在Nature杂志上在线发表了题为:AARS1 and AARS2 sense L-lactate to regulate cGAS as global lysine lactyltransferases的最新研究成果。该研究首次阐明胞内乳酸如何被感知并介导蛋白乳酸化修饰的具体过程。
南模生物为该研究定制了cGAS-K156R敲入小鼠(cGASKR/KR)、cGAS-K156Q敲入小鼠(cGASKQ/KQ)以及Lyz-Cre小鼠。
近年来,生物学领域取得了重大突破,确定了一种新的翻译后修饰过程——乳酸化,这种修饰并不局限于特定的蛋白质,它可以出现在组蛋白、转录因子、信号分子、酶和底物等不同的蛋白类型上。乳酸化在调控基因表达、蛋白质功能、肿瘤微环境等多种生物学过程中起着重要作用。由此可见,对乳酸化作用的分子机制及其调控功能的研究将成为未来的热点。

乳酸化修饰过程 (Jing F, et al., 2024)
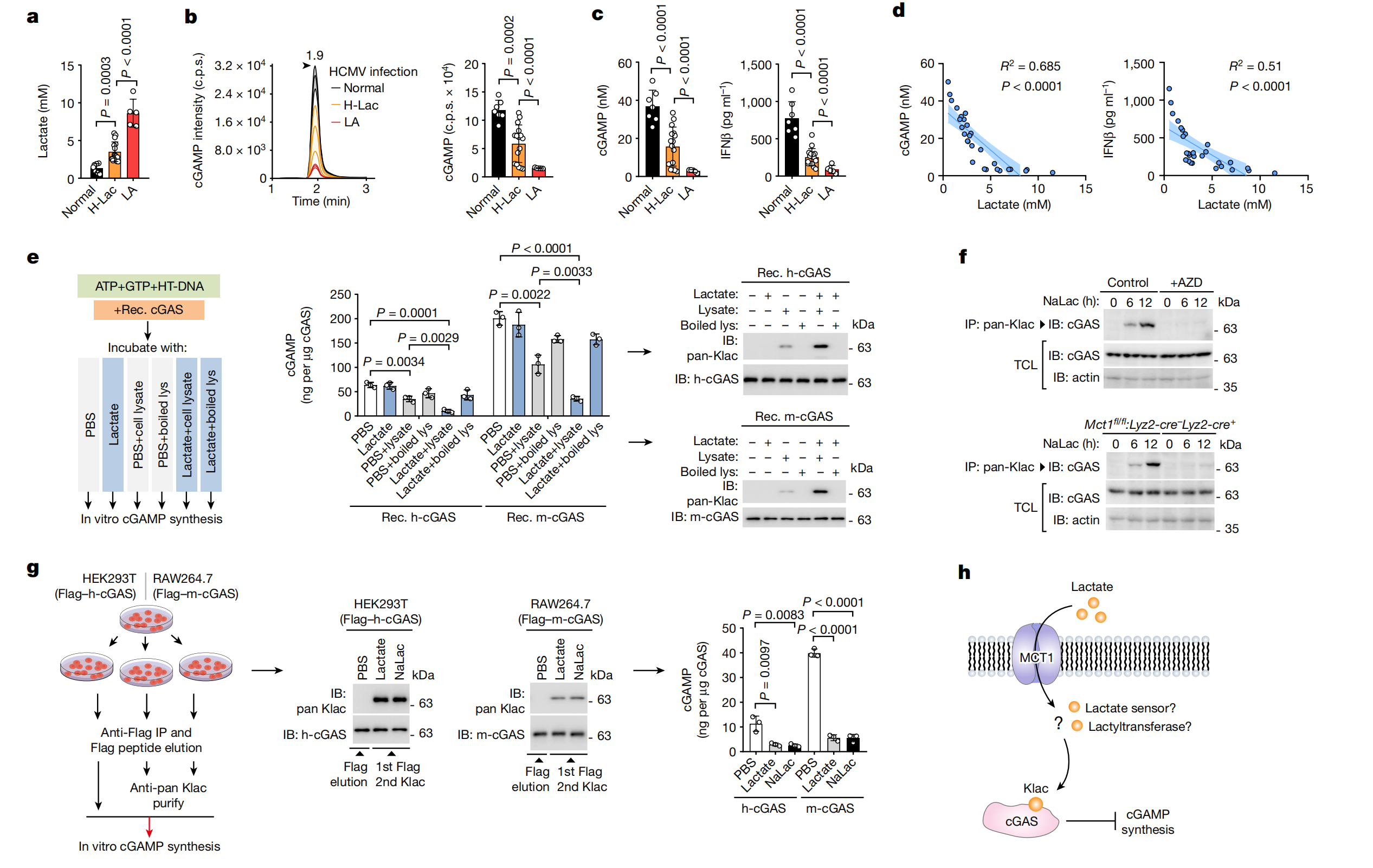
cGAS是体内核苷酸转移酶,能够催化GTP和ATP形成环状GMP-AMP(cGAMP),并通过激活STING触发天然免疫反应,介导抗病毒抗肿瘤作用。蛋白质的翻译后修饰对cGAS的调控作用具有重要意义,同时有研究表明,乳酸堆积往往与肿瘤和免疫系统紊乱疾病的预后不良相关,且L-乳酸能乳酸化修饰蛋白质。那么,L-乳酸是否会乳酸化修饰cGAS?胞内积累的乳酸是如何被感知的?又存在怎样的机制使L-乳酸对蛋白质进行乳酸化修饰呢?
对于这些科学问题,张龙教授团队进行了以下研究来回答:
1.乳酸化的cGAS功能被抑制
作者发现临床上感染人巨细胞病毒(HCMV)的患者群体中,血清L-乳酸水平正常的个体相较于高乳酸血症(H-Lac)或乳酸酸中毒(LA)的患者,其血清中cGAMP和IFNβ的浓度显著升高。同时,体外实验结果表明,L-乳酸处理可提高cGAS的乳酸化水平,降低cGAS催化cGAMP产生的活性。

Fig1. MCT1介导的L-乳酸摄取模型,通过未知的细胞内L-乳酸传感器和乳酰转移酶催化cGAS的乳酸化,从而抑制cGAMP的合成。
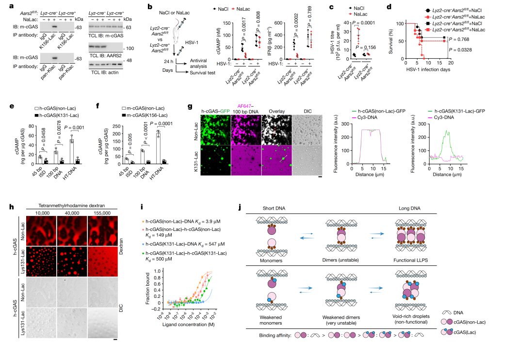
2.AARS1/2是L-乳酸的感受器
为确定细胞内L-乳酸的感受器及催化cGAS乳酸化的蛋白,作者进行了全基因组CRISPR筛选。进一步利用乳酸化修饰组学分析发现敲低丙氨酰-tRNA合成酶1或2(AARS1/2)可抑制L-乳酸诱导的乳酸化修饰水平,过表达AARS1/2则结果相反。以上结果提示,AARS1/2是细胞内的乳酸传感器,并对蛋白质组赖氨酸的乳酸化修饰具有关键作用。

Fig2. 全基因组CRISPR筛选发现AARS1/2是细胞内的乳酸传感器。
3.AARS1/2是ATP依赖的乳酸转移酶
作者进一步探究了AARS1/2调控蛋白质赖氨酸乳酸化的具体机制:L-乳酸被AARS以ATP依赖的方式激活,生成中间体乳酸-AMP,然后将乳酸基团Lac转移至目标蛋白质N端特定的赖氨酸残基上。AARS1/2与L-乳酸结合,直接催化L-乳酸在赖氨酸受体端进行ATP依赖性的乳酸化。该模式能够将葡萄糖的代谢产物L-乳酸和ATP共价修饰到蛋白质上,直接改变重要蛋白质的功能。在L-乳酸的作用下,AARS2与cGAS结合,在细胞和小鼠模型中介导cGAS的乳酸化,导致cGAS失活。

Fig3. AARS1/2通过两步反应以ATP依赖的方式催化L-乳酸对蛋白质的乳酸化修饰。
4.AARS2在体内介导cGAS乳酸化
作者又进一步探究了AARS1/2对cGAS的乳酸化修饰作用。结果表明,在人和小鼠细胞中,AARS2(而非AARS1)介导了cGAS的乳酸化,进而抑制了cGAS的活性。
为明确cGAS蛋白N端乳酸化对cGAS蛋白的影响,作者开发了一种遗传密码子拓展正交系统。该系统可将乳酸化赖氨酸插入重组cGAS蛋白中,以实现体外的cGAS乳酸化。结果发现,未乳酸化的cGAS对干扰素刺激DNA的结合能力高于乳酸化的cGAS。且未乳酸化的cGAS与DNA形成的液滴更大、荧光强度更高,具有更好的可逆性。而在体外与100bp DNA或HT-DN孵育后,未乳酸化的cGAS合成cGAMP的能力增强,乳酸化的cGAS则相反。未乳酸化的cGAS与DNA形成的液滴具有高度的扩散性和渗透性,而乳酸化的cGAS则排斥DNA,自聚集成凝胶状液滴,表现出较低的扩散和渗透性。以上结果提示,cGAS特定N端赖氨酸的乳酸化使其失去液液相分离(LLPS)的能力和酶活性。
为进一步明确为什么cGAS乳酸化后会转而排斥DNA,作者分别比较了cGAS与DNA及自身蛋白的亲和力。结果表明,未乳酸化的cGAS与DNA的亲和力显著高于与自身结合的亲和力,而乳酸化的cGAS由于正电荷的损失降低了其对DNA的亲和力,故而排斥DNA。

Fig4. 未乳酸化的cGAS可以有效地与DNA形成LLPS,而乳酸化的cGAS排斥DNA并在富含DNA的环境中自聚集形成凝胶状液滴。
5.乳酸化修饰消除了cGAS对DNA的识别,阻断MCT1可恢复此过程。
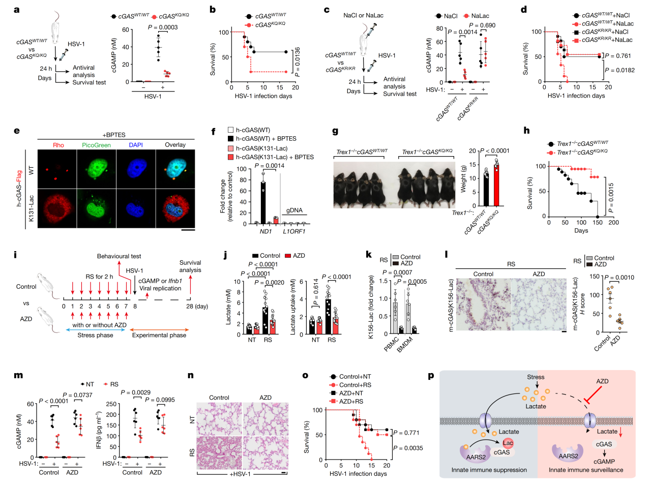
接下来研究者分别构建了cGAS-K156Q基因敲入小鼠模型(cGASKQ/KQ)和cGAS-K156R基因敲入小鼠模型(cGASKR/KR)在小鼠体内模拟乳酸化和去乳酸化修饰。
用HSV-1感染小鼠后,研究者们发现cGASKQ/KQ小鼠具有更严重的肺部损伤和更高的死亡率;而cGASKR/KR小鼠呈现较轻的肺部损伤和低死亡率。这提示cGAS的乳酸化在体内具有免疫抑制功能。此研究还测试了多种方法以挽救由高水平L-乳酸引发的固有免疫监视逃逸,最终发现MCT1抑制剂AZD能够通过阻断L-乳酸进入固有免疫细胞,恢复cGAS活性和细胞固有免疫功能。
在HSV-1感染患者中,患有焦虑症的患者的血清中有较高的L-乳酸水平,以及较低的cGAMP和IFNβ浓度。这些数据表明,L-乳酸介导的cGAS抑制可能与焦虑引起的免疫监视不良有关。为验证以上猜想,研究者构建焦虑小鼠模型,发现焦虑小鼠血清中L-乳酸水平均显著升高,且对病毒的易感性增加。而使用MCT1抑制剂,可阻断L-乳酸转运进入固有免疫细胞,从而维持细胞质DNA感知和固有免疫监视。

Fig5. cGAS乳酸化抑制免疫监视,可以通过阻断MCT1来挽救此过程。
总之,作者团队将AARS1/2确立为细胞内L-乳酸传感器和乳酰转移酶,AARS1/2在L-乳酸诱导的蛋白质组范围的乳酸化作用中至关重要。作者还在分子水平上描述了AARS1/2如何催化L-乳酸与赖氨酸的ATP依赖性结合。高水平的L-乳酸可通过AARS2使cGAS乳酸化,进而降低了机体的固有免疫。该研究开创性地提供了对L-乳酸和乳酸化的新见解,将为未来的研究铺平道路。
南模生物长期致力于模式生物领域,若您有相关需求,欢迎拨打400-728-0660热线或于南模生物微信公众号在线咨询,我们的专业团队将竭诚为您服务!
关于我们
上海南方模式生物科技股份有限公司(Shanghai Model Organisms Center, Inc.,简称"南模生物"),成立于2000年9月,是一家上交所科创板上市高科技生物公司(股票代码:688265),始终以编辑基因、解码生命为己任,专注于模式生物领域,打造了以基因修饰动物模型研发为核心,涵盖多物种模型构建、饲养繁育、表型分析、药物临床前评价等多个技术平台,致力于为全球高校、科研院所、制药企业等客户提供全方位、一体化的基因修饰动物模型产品解决方案。