14 年
手机商铺
技术资料/正文
117 人阅读发布时间:2025-04-30 09:22
在上一期内容中,我们为大家介绍了DTR小鼠模型,它通过注射白喉毒素(DT)来实现条件性细胞剔除。如果还有朋友对这一模型不太了解,可以点击链接查看详细介绍:细胞条件性剔除:DTR小鼠助力细胞功能研究。
不过,白喉毒素(DT)是一种管制药物,获取难度较大,并且在使用过程中,剂量的不同会导致效果出现较大差异。那么,除了DTR小鼠模型,还有其他方案吗?本期内容,我们将为大家详细介绍DTA小鼠模型。
DTR模型需要注射白喉毒素(DT)来激活,通过DTR受体介导的细胞死亡,而DTA(DT subunit alpha gene)则是直接表达毒素亚基A,导致细胞自主性死亡,无需外部注射DT。通过将表达DTA的flox小鼠与Cre小鼠进行配繁,实现在特定细胞中直接表达DTA直接介导细胞的特异性剔除。
研究案例一
本研究中,作者将Aldh1L1-DTA小鼠与Pax3-Cre或Oliga2-Cre小鼠配繁后去除eGFP和STOP序列,表达DTA,实现区域星形胶质细胞特异性剔除,结果发现,区域星形胶质细胞耗竭导致神经元异常。

研究案例二
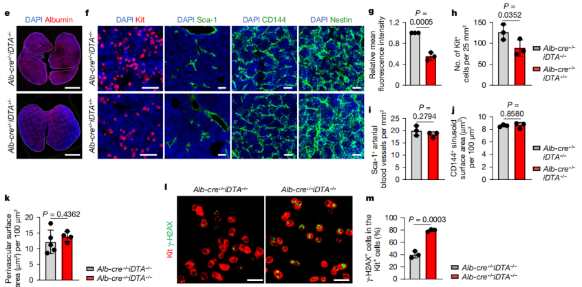
本研究中,作者为验证肝细胞对于维持造血干细胞和祖细胞(HSPC)中的基因组稳定性至关重要,构建了Alb-Cre和ROSA26-LSL-DTA小鼠。通过将两者进行交配,获得了Alb-Cre+/-iDTA+/-小鼠,结果表明,这些小鼠的肝细胞数量在E16.5时减少了约 50%,HSPC(Kit+)的数量减少了30%[2]。


Fig.2 HSPCs lack hepatocyte refuge in the early fetal liver[2]
上述方法只能实现特定细胞的剔除,而无法实现特定时间的细胞剔除。如果想要在某个特定阶段研究细胞的功能,我们可以利用CreERT系统或者Tet-on/off系统实现。
研究案例三
本研究中,作者将p21-Cre小鼠(需他莫昔芬诱导表达Cre,P小鼠)与Rosa-LSL-DTA小鼠交配获得p21-Cre/+;DTA/+小鼠(P/D小鼠)。P和P/D小鼠从20个月大开始每月接受两次他莫昔芬剂量注射(PD小鼠注射他莫昔芬后可实现p21高表达细胞特异性剔除)。结果发现,PD小鼠中位寿命延长了79天,中位生存期提升27%,死亡风险降低至57%;小鼠的最大寿命也增加了约8.1%[3]。

Fig.3 Intermittent clearance of p21high cells extends both median and maximum lifespans in mice[3]
好啦,听了这么多,大家是不是疑惑在做细胞条件性剔除的时候应该选择DTR小鼠还是DTA小鼠呢?从查阅到的文献来看,目前使用DTR小鼠的更多。小编在这里也总结了两者的优缺点,大家可以根据自己的需求结合文献进行选择。

南模生物DTA小鼠
南模生物开发了一系列DTA小鼠模型,可用于不同细胞类型的选择性剔除。部分模型见下表:

除上述品系外,南模生物在基因修饰小鼠模型的开发方面具有丰富的经验和技术平台,可根据客户需求定制各种类型的DTA小鼠模型。
若您有相关需求,欢迎拨打400-728-0660热线,或通过南模生物微信公众号在线咨询。我们的专业团队将竭诚为您服务!
Reference:
[1] Tsai HH, Li H, Fuentealba LC, et al. Regional astrocyte allocation regulates CNS synaptogenesis and repair. Science. 2012;337(6092):358-362. doi:10.1126/science.1222381
[2] Guo XL, Wang YD, Liu YJ, et al. Fetal hepatocytes protect the HSPC genome via fetuin-A [published correction appears in Nature. 2025 Mar;639(8053):E3. doi: 10.1038/s41586-025-08714-8.]. Nature. 2025;637(8045):402-411. doi:10.1038/s41586-024-08307-x
[3] Wang B, Wang L, Gasek NS, et al. Intermittent clearance of p21-highly-expressing cells extends lifespan and confers sustained benefits to health and physical function. Cell Metab. 2024;36(8):1795-1805.e6. doi:10.1016/j.cmet.2024.07.006
关于我们
上海南方模式生物科技股份有限公司(Shanghai Model Organisms Center, Inc.,简称"南模生物"),成立于2000年9月,是一家上交所科创板上市高科技生物公司(股票代码:688265),始终以编辑基因、解码生命为己任,专注于模式生物领域,打造了以基因修饰动物模型研发为核心,涵盖多物种模型构建、饲养繁育、表型分析、药物临床前评价等多个技术平台,致力于为全球高校、科研院所、制药企业等客户提供全方位、一体化的基因修饰动物模型产品解决方案。