14 年
手机商铺
技术资料/正文
337 人阅读发布时间:2025-07-10 17:15
在神经科学领域,化学遗传操控技术正逐渐成为研究小鼠大脑功能的利器。其中,DREADDs(Designer Receptors Exclusively Activated by Designer Drugs)系统凭借其精准、可逆的调控特性,成为科学家手中的“分子开关”,而CNO(氯氮平-N-氧化物)则是驱动这一系统的核心“钥匙”。以下将从原理、技术特点到实际应用,全面解析这一技术的魅力。

图1. 化学遗传学改造天然受体得到的人工受体[1]
化学遗传操控:精准调控神经元的“遥控技术”
传统基因操作难以实现对特定神经元活动的实时调控,而化学遗传技术通过“人工受体+小分子配体”的组合,解决了这一难题。
其核心理念是:向目标细胞植入改造后的受体蛋白(如DREADDs),这些受体仅能被特定的小分子药物(如CNO)激活,从而精确控制神经元的兴奋或抑制状态。相较于光遗传学,化学遗传无需光纤植入或外部设备,仅需注射或喂食药物即可实现远程操控,且适合长时间实验(如慢性研究)。
DREADDs系统:人工受体的“智能设计”
DREADDs是通过基因工程改造的G蛋白偶联受体(GPCR),其最大特点是仅对特定药物产生响应,避免了天然配体的干扰。目前最常用的两类受体是:
hM3Dq:激活型受体,结合CNO后通过Gq蛋白通路促进细胞内钙离子释放,导致神经元去极化(兴奋);
hM4Di:抑制型受体,结合CNO后通过Gi蛋白通路激活钾离子通道,引发神经元超极化(抑制)。
这些受体可通过病毒载体(如AAV)或转基因技术靶向特定脑区或细胞类型表达,例如用CaMKII启动子限制在兴奋性神经元中表达。一旦受体表达成功,只需给予CNO即可快速(通常几分钟内)调控目标神经元的活动。

图2. DREADDs 作为调节体内 GPCR 信号的化学遗传工具[2]
该技术的核心优势

CNO:穿透血脑屏障的“隐形操纵者”
CNO是一种小分子药物,具备以下独特优势:
高选择性:仅激活改造后的DREADDs受体,对天然受体无作用;
血脑屏障穿透力:可通过口服、腹腔注射等方式进入中枢神经系统;
可逆性:停药后效应逐渐消失(CNO通常2小时内从膜上清除)。
其作用机制因受体亚型而异:
hM3Dq激活:CNO结合后激活Gq信号通路,促进PLCβ降解PIP2,开放KCNQ钾离子通道,引发去极化电位;
hM4Di抑制:CNO结合后激活Gi蛋白,开放GIRK钾离子通道,导致超极化抑制动作电位。
CNO的给药方法

CNO的技术局限性
CNO作用时间较长(一般2小时清除期),药物代谢可能影响非目标组织(需优化给药剂量),且无法像光遗传学那样实现毫秒级精准控制,但仍适用于秒至分钟级的时间尺度研究。
实际应用案例:从神经环路到行为调控
案例1:氯胺酮激活新生神经元,快速逆转小鼠抑郁行为
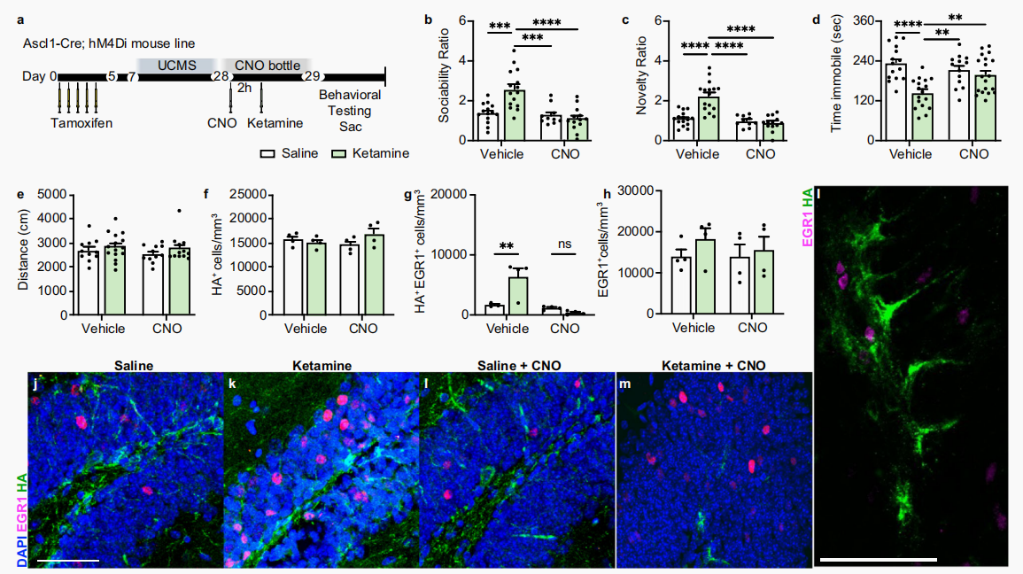
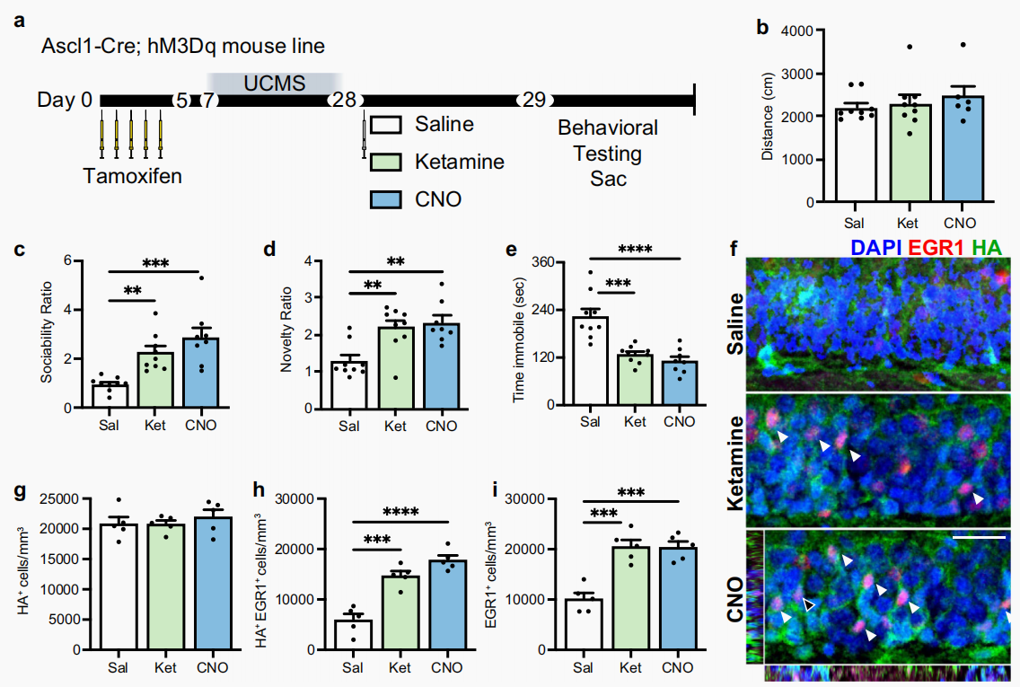
基于DREADDs的小鼠模型(Ascl1-Cre; R26-LSL-hM4Di和Ascl1-Cre; R26-LSL-hM3Dq),精确地操控了成年海马齿状回(Dentate Gyrus, DG)中新生未成熟颗粒神经元(Adult-born immature granule neurons, ABINs)的活动,从而阐明了它们在氯胺酮(Ketamine)快速抗抑郁作用中的关键性和充分性作用。

图3. 选择性地抑制ABINs会阻止氯胺酮恢复应激诱导的行为表型的能力[3]

图4.激活ABINs足以诱导氯胺酮样行为效应[3]
案例2:前额叶皮层调控焦虑
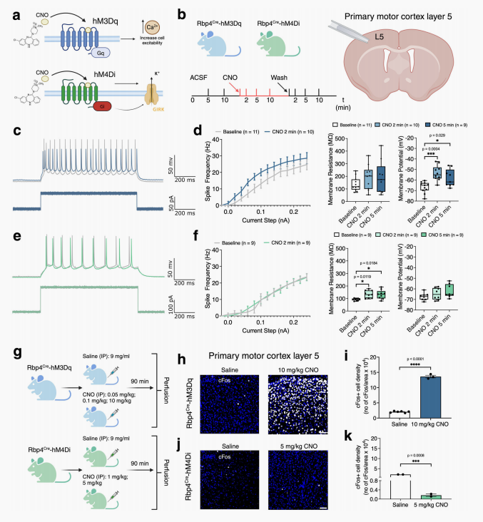
利用设计药物(DREADD)特异性激活的兴奋性和抑制性受体,研究了急性化学遗传学操作对成年(Rbp4Cre)小鼠大脑中第5层皮质投射神经元和齿状回神经元亚群的影响。研究人员通过在小鼠的初级运动皮层层5(L5)中表达hM3Dq和hM4Di受体,并通过CNO激活这些受体,发现hM3Dq激活显著增加了神经元的放电频率,而hM4Di激活则显著降低了神经元的放电频率。

图5.Rbp4Cre-hM3Dq和Rbp4Cre-hM4DiDREAD在皮质层5锥体神经元中的电生理验证[4]
案例3:hM3Dq和hM4Di在神经发育和再生中的作用
hM3Dq和hM4Di在神经发育和再生中的作用也得到了研究。例如,在一项关于海马神经再生的研究中,研究人员通过使用Ascl1-CreER;R26-LSL−hM4Di和Ascl1-CreER;R26-LSL−hM3Dq,并注射CNO,发现抑制新生神经元的兴奋性而不影响神经发生,可以消除氟西汀的抗抑郁效果。激活这些神经元足以缓解抑郁样行为,并逆转不可预测的慢性轻度压力带来的不良影响。

图6.抑制新生齿状回神经元可防止氟西汀的作用,并改变基线情感行为[5]
DREADDs技术正在突破传统神经科学研究的边界:DREADDs与CNO的组合已在神经环路功能解析、精神疾病建模(如精神分裂症)及药物筛选中展现巨大潜力。随着新型配体的开发(如更高效或可逆性更强的药物),这一技术有望进一步推动神经科学从“观察到操控”的跨越。对于研究者而言,DREADDs不仅是工具,更是打开大脑神秘之门的“化学密码”。
南模生物相关品系
南模生物开发了相关工具鼠模型,可配合各Cre鼠及病毒使用。部分模型见下表:
表1. 化学遗传操控工具鼠

同时,南模生物可提供超过600多种自主产权Cre/Dre工具鼠,覆盖全身各类型的细胞组织,满足科研人员多样化的需求。部分神经系统Cre工具鼠见下表:
表2. 部分神经系统Cre工具鼠

关于基因荧光示踪及细胞亚定位示踪相关小鼠模型定制及咨询服务,请咨询南模生物技术支持。
欢迎拨打400-728-0660(订购/技术热线)或直接于南模生物SMOC订阅号点击在线咨询,或致信marketing@modelorg.com,我们的专业团队将竭诚为您服务!
Reference:
[1] Anderson AC, Joller N, Kuchroo VK. Lag-3, Tim-3, and TIGIT: Co-inhibitory RecSternson SM, Roth BL. Chemogenetic tools to interrogate brain functions. Annu Rev Neurosci. 2014;37:387-407.
[2] Zhu H, Roth BL. DREADD: a chemogenetic GPCR signaling platform. Int J Neuropsychopharmacol. 2014 Oct 31;18(1):pyu007. doi: 10.1093/ijnp/pyu007. Erratum in: Int J Neuropsychopharmacol. 2016 Apr 27;19(10):pyw031. doi: 10.1093/ijnp/pyw031. PMID: 25522378; PMCID: PMC4368861.
[3] Rawat R, Tunc-Ozcan E, McGuire TL, et al. Ketamine activates adult-born immature granule neurons to rapidly alleviate depression-like behaviors in mice. Nat Commun. 2022 May 12;13(1):2650. doi: 10.1038/s41467-022-30386-5. PMID: 35551462; PMCID: PMC9098911.
[4] Vadisiute A, Meijer E, Therpurakal RN, et al. Glial cells undergo rapid changes following acute chemogenetic manipulation of cortical layer 5 projection neurons. Commun Biol. 2024 Oct 9;7(1):1286. doi: 10.1038/s42003-024-06994-w.
[5] Tunc-Ozcan E, Peng CY, Zhu Y, et al. Activating newborn neurons suppresses depression and anxiety-like behaviors. Nat Commun. 2019 Aug 21;10(1):3768. doi: 10.1038/s41467-019-11641-8.
关于我们
上海南方模式生物科技股份有限公司(Shanghai Model Organisms Center, Inc.,简称"南模生物"),成立于2000年9月,是一家上交所科创板上市高科技生物公司(股票代码:688265),始终以编辑基因、解码生命为己任,专注于模式生物领域,打造了以基因修饰动物模型研发为核心,涵盖多物种模型构建、饲养繁育、表型分析、药物临床前评价等多个技术平台,致力于为全球高校、科研院所、制药企业等客户提供全方位、一体化的基因修饰动物模型产品解决方案。