14 年
手机商铺
技术资料/正文
579 人阅读发布时间:2025-07-15 09:47
2025 年 6 月 16 日,同济大学大学附属东方医院呼吸与危重症医学科王飞龙、李强、郭忠良团队在Cell Metabolism在线发表题为“Itaconate promotes inflammatory responses in tissue-resident alveolar macrophages and exacerbates acute lung injury”的研究论文。
该研究揭示了衣康酸在肺泡巨噬细胞(AMs)中的独特作用:与BMDMs中的抗炎效应相反,衣康酸在AMs中促进促炎细胞因子产生并增强NLRP3炎症小体激活。
南模生物为该研究提供了Itgax-2A-tdTomato-2A-DTR(目录号:NM-KI-204992)小鼠。

衣康酸(Itaconate)是TCA循环的中间产物,由免疫应答基因1(IRG1)编码的乌头酸脱羧酶(ACOD1)催化顺乌头酸脱羧产生。在炎症反应过程中(内毒素LPS等刺激下),巨噬细胞ACOD1表达上调,促进顺乌头酸向衣康酸的转化。

图1. 衣康酸(ITA)的作用靶点及作用机制 [1]
作为一种由巨噬细胞产生的一种代谢物,可通过与不同的靶蛋白结合并影响其功能,从而调节免疫反应。此前的研究主要基于体外培养的BMDM细胞或巨噬细胞系,结果表明衣康酸具有显著的抗炎功能,包括抑制促炎细胞因子(如IL-6和IL-12)的产生以及抑制NLRP3炎症小体的激活等。然而,衣康酸对于组织驻留巨噬细胞是否具有类似的抗炎效果尚不明确。
为明确这一问题,王飞龙/李强/郭忠良团队进行了以下研究:
1
Toll样受体4的激活在AMs中诱导IRG1的表达和衣康酸的产生
为探究衣康酸在肺泡巨噬细胞(AMs)免疫调节中的作用,研究者首先验证了Toll样受体4(TLR4)通路是否可通过诱导IRG1表达而启动衣康酸的合成。结果显示,LPS处理后Irg1 mRNA水平相较对照组升高约300倍(图1A),RNA-seq数据亦表明Irg1是LPS刺激下表达上调最显著的基因之一(图1B)。进一步通过蛋白水平分析验证了IRG1在LPS刺激后显著表达(图1C)。
为进一步明确AMs是否能合成并分泌衣康酸,作者对细胞内及培养基上清中的衣康酸进行了定量分析。结果表明,LPS刺激可诱导AMs细胞内衣康酸合成(图1D),同时衣康酸也被分泌到上清液中,表现为刺激后衣康酸水平随时间升高(图1E)。相比骨髓来源巨噬细胞(BMDMs),LPS处理后AMs产生的衣康酸水平更高(图1F)。
AMs的代谢和功能特性受肺气道和肺泡微环境(包括其中的代谢物)严格调控。为评估LPS刺激是否会诱导气道中衣康酸的产生(这可能对调控AMs代谢和免疫功能起重要作用),作者对小鼠进行气管内滴注LPS以诱导急性炎症性肺损伤,随后收集支气管肺泡灌洗液(BALF)以检测体内衣康酸的水平。结果表明,LPS处理后BALF中的衣康酸含量显著高于对照组(图1G),Irg1 mRNA与蛋白表达均显著升高(图1H, 1I)。以上结果表明,LPS刺激在体内上调AMs 中Irg1的表达,并增加LPS诱导的急性肺损伤中气道中的衣康酸水平。

Fig1. Toll样受体4的激活在AMs中诱导IRG1的表达和衣康酸的产生
2
衣康酸促进肺泡巨噬细胞中炎性细胞因子的产生
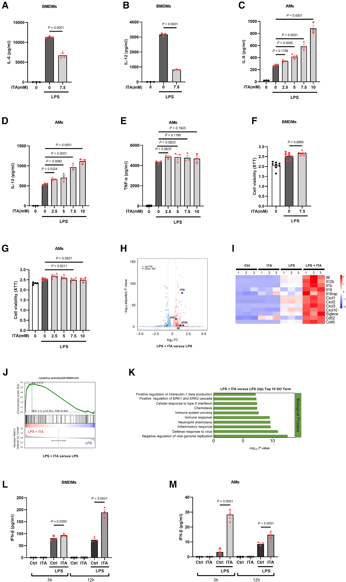
AMs在体外和体内受到LPS刺激时,与BMDMs类似地诱导Irg1表达并合成衣康酸,但衣康酸在AMs中的免疫调节功能是否同样具备抗炎作用还尚未可知。作者首先在BMDMs中证实了衣康酸的经典作用:预处理衣康酸可显著抑制LPS诱导的促炎因子IL-6和IL-12表达(图2A、2B)。然而,在AMs中,作者却发现衣康酸在多种浓度作用下IL-6和IL-12分泌增强,且具有剂量依赖性(图2C和2D),TNF-α水平并无未受到显著影响(图2E)。此外,作者发现该相反的效果与细胞活力无关(图2F和2G)。
为进一步分析衣康酸对AMs激活的影响,作者对经预处理和未经预处理的AMs在LPS刺激后进行了RNA测序分析。结果表明,衣康酸处理组AMs中,IL-6、IL-12、IL-1β、IL-18等多种促炎因子以及CXCL1、CXCL2、CXCL3和CXCL10等趋化因子的表达水平显著升高(图2H和2I)。GO功能注释进一步表明,LPS+衣康酸处理组中差异表达基因高度富集于与免疫应答相关的生物过程(图2K)。以上结果提示,衣康酸在AMs中具有促炎作用,该特性与其在BMDMs中的抗炎作用相反。

Fig2. 衣康酸促进肺泡巨噬细胞中炎性细胞因子的产生
3
衣康酸促进肺泡巨噬细胞中NLRP3炎症小体的激活
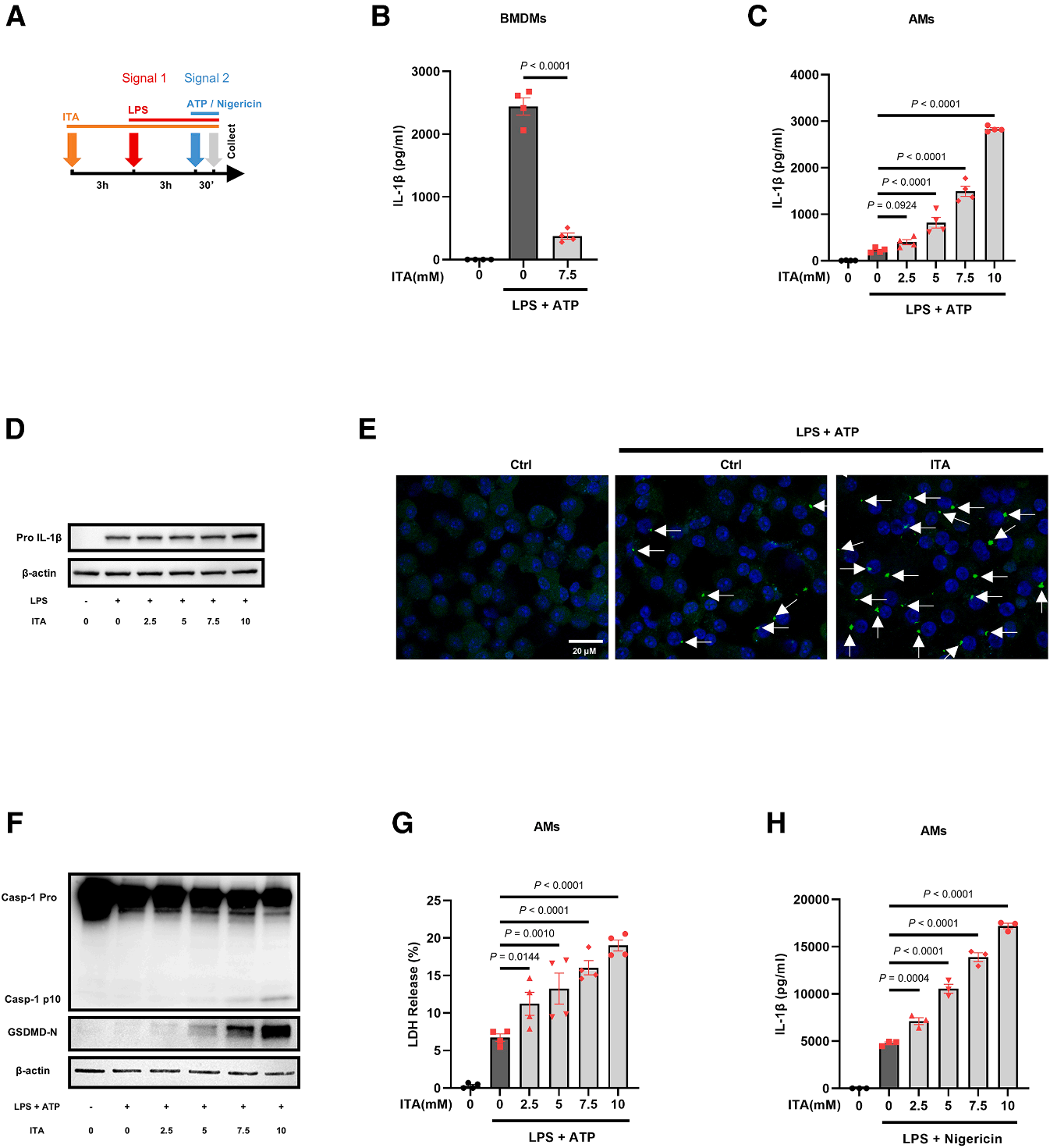
以往研究表明,衣康酸除抑制IL-6和IL-12的表达外,还可抑制BMDM中NLRP3炎性蛋白质体的激活。衣为进一步探究衣康酸是否会促进肺泡巨噬细胞中NLRP3炎症小体的激活,作者采用衣康酸预处理联合LPS加ATP刺激的方法。结果表明,在BMDMs中,衣康酸处理抑制了NLRP3炎症小体激活的终末产物——成熟IL-1β的产生(图3B),而在AMs中,衣康酸显著增强了IL-1β的成熟与分泌,并且具有剂量依赖性(图3C),提示衣康酸对AMs的促炎作用比促进IL-6和IL-12的产生更广泛。
在NLRP3炎症小体通路中,成熟IL-1β的生成主要受两个信号步骤控制:第一个为原IL-1β的诱导表达(priming,信号1),第二个为炎症小体的激活并介导其剪切成熟(activation,信号2)。为明确了衣康酸如何通过影响这两个信号来增强成熟IL-1β的生成,作者进行了进一步的研究。结果表明,仅在较高剂量下,衣康酸才能促进AMs中原IL-1β(pro-IL-1β)表达(图3D),与较低剂量诱导的成熟 IL-1β 产生增加不成比例(图3C),提示其主要作用可能集中在激活步骤。为验证这一假设,作者使用表达荧光融合蛋白的AMs(ASC-citrine)进行可视化检测,以监测ASC寡聚体斑点(ASC speck)的形成,后者是NLRP3炎症小体激活过程中的关键事件。结果表明,衣康酸显著促进NLRP3介导的ASC寡聚化。同时,Western blot结果也表明,衣康酸可增强caspase-1与GSDMD的剪切,分别形成其活性片段p10及GSDMD-N-terminal(图3F)。以上结果提示,衣康酸通过促进炎症小体激活而增强IL-1β成熟与释放。

Fig3. 衣康酸促进肺泡巨噬细胞中NLRP3炎症小体的激活
4
内源性衣康酸增强AMs中NLRP3炎症小体的激活
在前面的研究中,作者发现外源添加衣康酸可促进肺泡巨噬细胞(AMs)的促炎反应,那是否AMs自身合成的内源性衣康酸也具有相同作用呢?作者对此进行了进一步探究,结果显示,在LPS刺激3小时后,WT AMs产生大量衣康酸,而Irg1-/- AMs几乎不产生衣康酸且成熟IL-1β较少,说明IRG1是AMs中衣康酸合成所必需的(图4A)。同时,外源补充衣康酸可恢复Irg1-/- AMs中IL-1β的产生(图4D和4E)。进一步证明内源衣康酸可促进NLRP3炎症小体的激活。

Fig4. 内源性衣康酸增强AMs中NLRP3炎症小体的激活
5
衣康酸的促炎活性不依赖于NRF2与GSDMD通路,而与SDH抑制密切相关
为进一步阐明衣康酸在AMs中诱导促炎反应的分子机制,研究者首先检测了转录因子NRF2(nuclear factor erythroid 2-related factor 2)介导的抗氧化通路。结果发现,在NRF2缺失(Nrf2-/-)的AMs中,衣康酸仍能显著增强LPS诱导的IL-6与IL-12表达(图5A、5B),并促进NLRP3炎症小体激活(图5C),表明该促炎作用并不依赖于NRF2信号通路。进一步探究表明,衣康酸在AMs中的促炎作用可能主要源于其对SDH活性的抑制,而非通过NRF2或GSDMD通路。
鉴于衣康酸在AMs中呈现促炎效应,而在BMDMs中则表现为抗炎作用,作者推测AMs对衣康酸的特殊响应可能源自其所处的肺泡微环境。为验证这一点,作者观察了AMs在不同体外培养时长下对衣康酸的应答。结果发现,在LPS+ATP刺激下,AMs在分离后24小时内仍能显著响应衣康酸促进IL-1β产生,但这一效应在体外培养3天后明显减弱,7天后基本消失(图5P、5Q),提示AMs对衣康酸的促炎作用依赖于体内肺泡环境。

Fig5. 衣康酸的促炎活性不依赖于NRF2与GSDMD通路,而与SDH抑制密切相关
6
衣康酸通过增强线粒体电子传递链复合物I(ETC-CI)活性促进AMs中的炎症反应
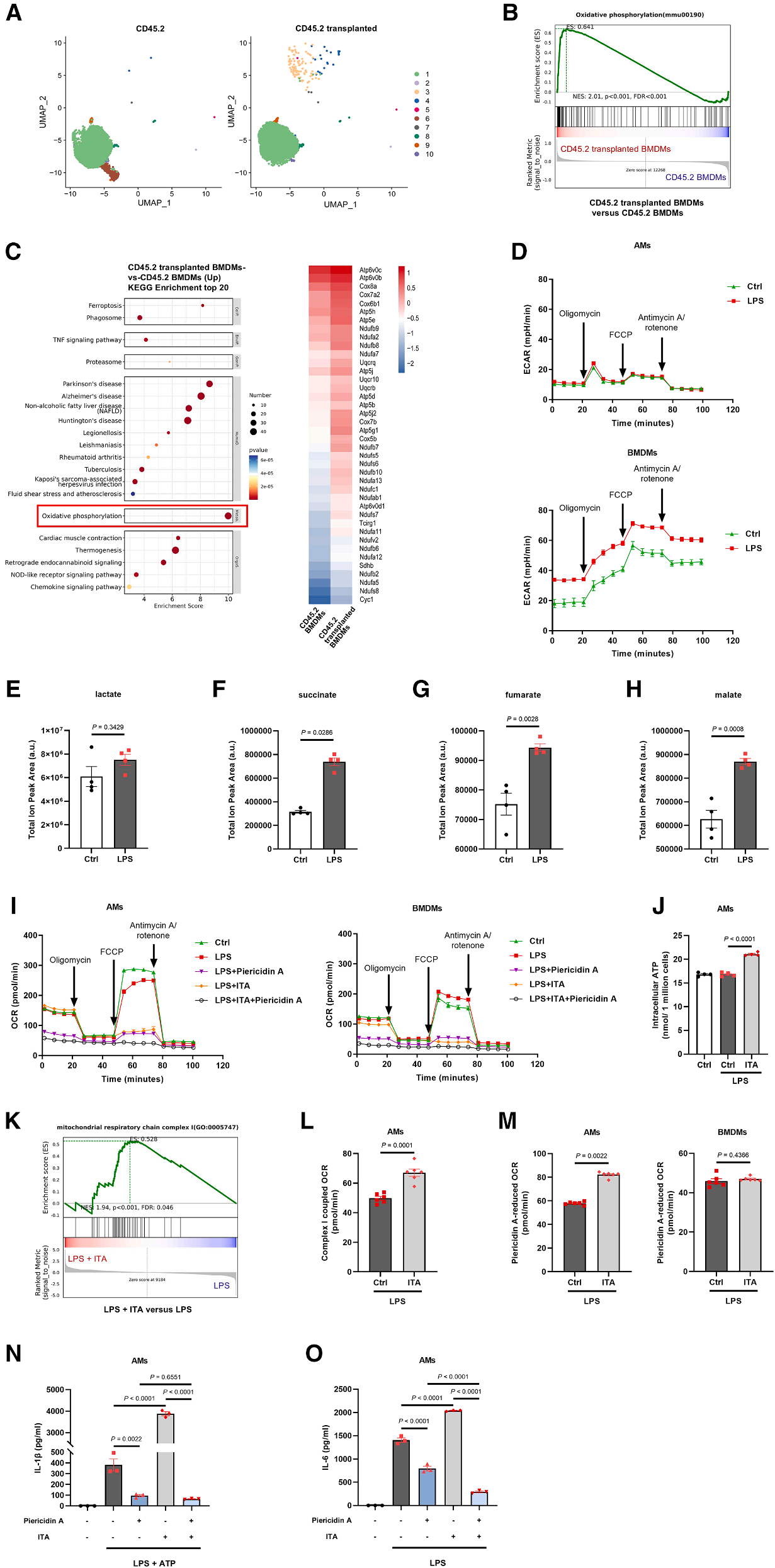
为探究衣康酸在肺泡巨噬细胞(AMs)中促炎作用的代谢机制,作者对移植前后的CD45.2+ BMDMs进行了单细胞RNA测序。结果显示,移植至肺泡腔的BMDMs氧化磷酸化(OXPHOS)通路呈显著正相关,提示肺泡微环境促使巨噬细胞依赖OXPHOS以适应低葡萄糖环境。代谢分析进一步表明,AMs在LPS刺激下仍维持OXPHOS,不发生糖酵解转移,且乳酸水平不变,但TCA中间产物积累,显示其代谢特征与BMDMs不同。
衣康酸可抑制琥珀酸脱氢酶(SDH),而SDH是线粒体呼吸链的重要组分。结果发现,衣康酸处理未降低AMs的基础耗氧速率(OCR),反而提高ATP水平,提示其通过增强电子传递链复合物I(ETC-CI)活性维持能量代谢。RNA-seq和代谢分析支持这一假设,表明衣康酸可增强ETC-CI介导的呼吸活性。使用ETC-CI抑制剂Piericidin A可显著降低AMs的OCR,并抑制IL-1β和IL-6的产生,说明ETC-CI在衣康酸介导的促炎反应中起关键作用。

Fig6. 衣康酸通过增强ETC-CI活性促进AMs中的炎症反应
7
衣康酸加剧LPS诱导的急性肺损伤并促进人源AMs中IL-1β的产生
肺泡巨噬细胞(AMs)是宿主防御系统的重要组成部分,能快速响应病原体或危险信号并启动炎症反应,但在病理状态下也可能加剧组织损伤。前面的研究已证实,衣康酸在体内可增强AMs的促炎反应。作者进一步评估了该效应在体内的病理生理相关性。小鼠在接受衣康酸预处理后,再给予LPS诱导急性肺损伤,结果显示肺组织损伤加重,灌洗液中IL-1β、IL-6和IL-12水平显著升高,而TNF-α无明显变化。分离的AMs也表现出更高的促炎因子表达。
为确认AMs是否为衣康酸促炎作用的关键靶细胞,作者分别使用脂质体氯膦酸和Itgax-2A-tdTomato-2A-DTR(NM-KI-204992)小鼠(该品系在全CD11c启动子调控下表达白喉毒素受体DTR)耗竭AMs,结果均显示衣康酸的促炎效应被完全阻断,证实AMs是其主要作用细胞。此外,Irg1-/-小鼠在致死剂量LPS处理后的生存率高于野生型,提示内源性衣康酸加重肺损伤。人源AMs实验也显示衣康酸显著促进IL-1β释放,表明其促炎作用具有跨物种一致性。
综上,衣康酸通过作用于AMs增强其促炎功能,加剧LPS诱导的急性肺损伤,这一作用在小鼠和人类中均存在,提示其在临床应用中需谨慎评估其潜在的促炎风险。

Fig7. 衣康酸加剧LPS诱导的急性肺损伤并促进人源AMs中IL-1β的产生
综上所述,本研究明确揭示衣康酸在AMs中具有显著的促炎功能,能够加剧LPS诱导的急性肺损伤,其效应依赖于AMs的存在,并在小鼠与人类中均表现一致。这一发现颠覆了衣康酸传统的“抗炎代谢物”认知,提示在其临床转化过程中需警惕其在肺部微环境中可能引发的促炎作用。

图8. 衣康酸在AMs中的作用机制
南模生物拥有经验丰富的模型定制团队,可为客户定制敲除、条件性敲除、点突变、人源化、敲入等多种类型的基因编辑小鼠。此外,南模生物拥有含上万种成品小鼠的模型资源库,基本覆盖热门基因的敲除/条件性敲除小鼠、免疫缺陷小鼠、靶点人源化小鼠、自发疾病小鼠、Cre/Dre 工具鼠、荧光示踪小鼠等。
若您有相关需求,欢迎拨打400-728-0660热线,或通过南模生物微信公众号在线咨询,或致信marketing@modelorg.com。我们的专业团队将竭诚为您服务!
Reference:
[1] Ye D, Wang P, Chen LL, Guan KL, Xiong Y. Itaconate in host inflammation and defense. Trends Endocrinol Metab. 2024;35(7):586-606. doi:10.1016/j.tem.2024.02.004
[2] Shan M, Zhang S, Luo Z, et al. Itaconate promotes inflammatory responses in tissue-resident alveolar macrophages and exacerbates acute lung injury. Cell Metab. Published online June 14, 2025. doi:10.1016/j.cmet.2025.05.012
关于我们
上海南方模式生物科技股份有限公司(Shanghai Model Organisms Center, Inc.,简称"南模生物"),成立于2000年9月,是一家上交所科创板上市高科技生物公司(股票代码:688265),始终以编辑基因、解码生命为己任,专注于模式生物领域,打造了以基因修饰动物模型研发为核心,涵盖多物种模型构建、饲养繁育、表型分析、药物临床前评价等多个技术平台,致力于为全球高校、科研院所、制药企业等客户提供全方位、一体化的基因修饰动物模型产品解决方案。