14 年
手机商铺
技术资料/正文
945 人阅读发布时间:2025-07-29 16:45
2025年7月28日是第15个世界肝炎日,今年的宣传主题是“社会共治,消除肝炎”。今天小编将为大家深入探讨肝炎研究中的一个热点——MASH。
什么是MASH
代谢功能障碍相关脂肪性肝炎(metabolic dysfunction-associated steatohepatitis,MASH,原称为NASH)是一种与代谢紊乱密切相关的慢性肝脏疾病。其主要病理特征包括:脂质过度积累(脂肪变性)、免疫细胞浸润(炎症)和肝星状细胞活化介导的纤维化。该疾病不仅局限于肝脏,还可能引发代谢、心血管、消化、内分泌、免疫及肾脏等全身器官,与肥胖、II型糖尿病、心血管疾病等代谢性疾病都密切相关[1-3]。
目前,在全球范围,已经有超1亿例MASH患者。我们迫切需要阐明潜在的治疗靶点并开发有效的药物治疗方法。据估计,到2035年,MASH药物的市场规模将达到483亿美元[4]。

Fig.1 Systemic Impacts of MASLD and MASH[5].
MASH治疗药物的研发进展
目前,MASH的治疗仍面临挑战。尽管生活方式干预(如饮食控制和运动)是基础治疗手段,但其长期依从性较低。近年来,靶向代谢通路的药物研发取得突破,例如FDA于2024年3月批准的瑞司美替罗(resmetirom),作为首个获批的MASH治疗药物,通过激活甲状腺激素受体β(THR-β)改善肝脏脂肪代谢和炎症。此外,FGF21类似物、GLP-1受体激动剂及FXR激动剂等新型疗法也在临床试验中展现出显著疗效。以下是几类MASH药物的研发进展:
法尼醇X受体(FXR)激动剂:
FXR主要在肝脏和肠道中表达,其内源性配体为胆汁酸(bile acid,BA)。作为BAs稳态、脂质和葡萄糖代谢的关键调节因子,FXR激动剂正在不断开发并尝试治疗MAFLD。
代表性药物奥贝胆酸是一种口服FXR激动剂,该药于2016年5月被FDA批准用于治疗原发性胆汁性胆管炎(PBC)之后,迅速进入NASH的III期临床,并一度被业界寄予厚望,但最后因安全性风险、疗效不足等最终以失败告终。尽管奥贝胆酸在MASH领域折戟,但FXR激动剂的研发并未停滞。国内企业如拓臻生物开发的TERN-101、歌礼制药的ASC42等新型FXR激动剂已进入临床试验阶段。
胰高血糖素样肽-1受体(GLP-1R)激动剂:
GLP-1R激动剂能够刺激胰岛素的分泌、降低胰高血糖素的分泌、延缓胃排空以及减少食欲,从而有助于体重管理,是目前常用的治疗2型糖尿病的药物,也被视为潜在的MASH治疗药物。
司美格鲁肽(Semaglutide)作为GLP-1R激动剂的代表药物,已在多项临床试验中展现出对MASH的显著疗效。在NEJM发表的ESSENCE III期试验中,每周2.4 mg剂量的司美格鲁肽治疗72周后,62.9%的患者实现了脂肪性肝炎缓解且肝纤维化未恶化,而安慰剂组仅为34.3%。此外,36.8%的司美格鲁肽组患者肝纤维化程度得到改善,显著高于安慰剂组的22.4%。该研究还发现,司美格鲁肽可带来平均10.5%的体重减轻,并改善肝酶水平及非侵入性肝纤维化标志物。

脂肪生成抑制剂:
肝脏中从头脂肪生成(DNL)过度会导致总胆固醇(total cholesterol,TG)积累和脂肪毒性,从而导致肝脏脂肪变性。由碳水化合物底物参与脂肪酸生物合成的关键酶包括柠檬酸ATP合酶(ACLY)、乙酰辅酶A(乙酰-CoA)羧化酶(ACC)和脂肪酸合成酶(FASN)等。ACLY抑制剂和单酰基甘油酰基转移酶2(MGAT2)抑制剂具有治疗MASH的潜力。
FGF类似物:
FGF21是FGF超家族的非典型成员,在调节能量平衡以及葡萄糖和脂质平衡方面发挥着重要作用。efruxifermin是一种新型Fc-FGF21融合蛋白,旨在模拟原生FGF21的平衡生物活性,作为首个进入III期临床试验的FGF21类似物,具有抗纤维化特性的efruxifermin未来可期。
联合疗法:
鉴于MASH药物开发的复杂性,针对多个靶点的联合疗法也引起了人们的兴趣,因为与单一疗法相比,联合疗法有望产生更多的益处和更少的副作用。例如ACC抑制剂与DGAT2抑制剂的联合应用、几种FXR激动剂的联合疗法、与抗糖尿病药物联合使用等。

Fig.4 Combining an inhibitor of liver ACLY, bempedoic acid, and the GLP-1R agonist liraglutide reduces liver steatosis, hepatocellular ballooning, and hepatic fibrosis in a mouse model of MASH[7].
动物模型

小鼠模型在MASH(代谢功能障碍相关脂肪性肝炎)研究中扮演着至关重要的角色。常用的代表性动物模型包括高脂饮食(High-fat diet, HFD)联合四氯化碳(CCl4)诱导的小鼠模型、胆碱缺乏饮食诱导的模型以及Gubra Amylin(GAN)饮食模型等。
南模生物自主研发了多种MASH小鼠模型,以满足该部分临床前研究需求,助力相关新药研发:
01

GAN饮食诱导的MASH模型:
GAN(Gubra-Amylin NASH)饮食是一种经过改良、无反式脂肪的高脂高胆固醇高果糖饲料,其诱导的MASH动物模型更好地模拟了人类疾病的发生,在生理、代谢和组织病理学方面有良好的转化性。

02

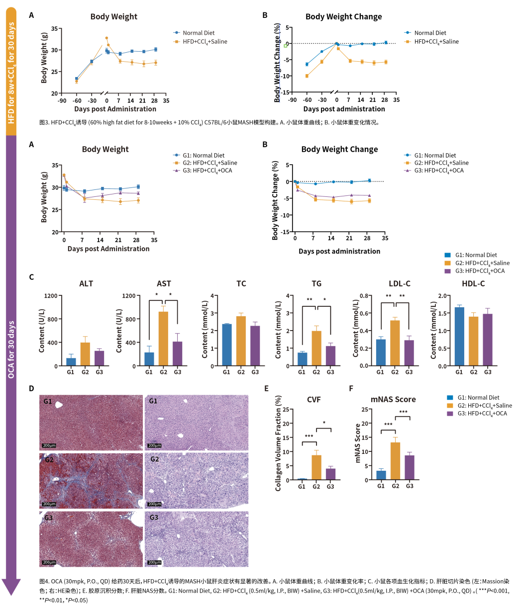
HFD+CCl4诱导的MASH模型:
HFD+CCl4模型的构建由两部分组成:首先是高脂饮食(High-Fat Diet,HFD)单独诱导肝脂肪变性以及炎症反应,然后在HFD的基础上用CCl4诱导肝纤维化。

03

MCD饮食诱导的MASH模型:
甲硫氨酸和胆碱缺乏饮食(Methionine‒Choline-Deficient Diet,MCD)含有21%脂肪,63%蔗糖为主的碳水化合物,缺乏胆碱和甲硫氨酸,该饮食方案可通过引起肝脏脂类的输出障碍从而驱动肝损伤。MCD模型在较短的时间内即可表现出MASH和肝纤维化。

MASH药物研发领域正经历快速发展,靶点探索、新型分子实体开发以及临床研究引领的多维度创新共同推动着该领域不断突破。除上述模型外 ,南模生物还可提供MASH相关靶点人源化模型,助力新药研发。

更多模型数据信息欢迎联系我们,拨打400-728-0660或者于微信公众号南模生物SMOC在线咨询,或致信marketing@modelorg.com,我们的专业团队将竭诚为您服务!
关于我们
上海南方模式生物科技股份有限公司(Shanghai Model Organisms Center, Inc.,简称"南模生物"),成立于2000年9月,是一家上交所科创板上市高科技生物公司(股票代码:688265),始终以编辑基因、解码生命为己任,专注于模式生物领域,打造了以基因修饰动物模型研发为核心,涵盖多物种模型构建、饲养繁育、表型分析、药物临床前评价等多个技术平台,致力于为全球高校、科研院所、制药企业等客户提供全方位、一体化的基因修饰动物模型产品解决方案。
参考文献
[1] GOLDBERG D,DITAH IC,SAEIAN K,et al. Changes in the prevalence of hepatitis C virus infection,nonalcoholic steatohepatitis,and alcoholic liver disease among patients with cirrhosis or liver failure on the waitlist for liver transplantation[J]. Gastroenterology,2017,152(5):1090-1099.e1.
[2] Petta S, Targher G, Romeo S, Pajvani UB, Zheng MH, Aghemo A, Valenti LVC. The first MASH drug therapy on the horizon: Current perspectives of resmetirom. Liver Int. 2024 Jul;44(7):1526-1536. doi: 10.1111/liv.15930. Epub 2024 Apr 5. PMID: 38578141.
[3] Estes, C. et al. Modeling NAFLD disease burden in China, France, Germany, Italy, Japan,Spain, United Kingdom, and United States for the period 2016–2030. J. Hepatol. 69,896–904 (2018).
[4] Gaspar-Silva F, Trigo D, Magalhaes J. Ageing in the brain: mechanisms and rejuvenating strategies. Cell Mol Life Sci. 2023 Jun 24;80(7):190. doi: 10.1007/s00018-023-04832-6. PMID: 37354261; PMCID: PMC10290611.
[5] Sandireddy R, Sakthivel S, Gupta P, Behari J, Tripathi M, Singh BK. Systemic impacts of metabolic dysfunction-associated steatotic liver disease (MASLD) and metabolic dysfunction-associated steatohepatitis (MASH) on heart, muscle, and kidney related diseases. Front Cell Dev Biol. 2024 Jul 16;12:1433857. doi: 10.3389/fcell.2024.1433857. PMID: 39086662; PMCID: PMC11289778.
[6] Xu X, Poulsen KL, Wu L, Liu S, Miyata T, Song Q, Wei Q, Zhao C, Lin C, Yang J. Targeted therapeutics and novel signaling pathways in non-alcohol-associated fatty liver/steatohepatitis (NAFL/NASH). Signal Transduct Target Ther. 2022 Aug 13;7(1):287. doi: 10.1038/s41392-022-01119-3. PMID: 35963848; PMCID: PMC9376100.
[7] Desjardins EM, Wu J, Lavoie DCT, Ahmadi E, Townsend LK, Morrow MR, Wang D, Tsakiridis EE, Batchuluun B, Fayyazi R, Kwiecien JM, Tsakiridis T, Lally JSV, Paré G, Pinkosky SL, Steinberg GR. Combination of an ACLY inhibitor with a GLP-1R agonist exerts additive benefits on nonalcoholic steatohepatitis and hepatic fibrosis in mice. Cell Rep Med. 2023 Sep 19;4(9):101193. doi: 10.1016/j.xcrm.2023.101193. PMID: 37729871; PMCID: PMC10518624.