14 年
手机商铺
技术资料/正文
295 人阅读发布时间:2025-08-01 10:02
2025年7月21日,同济大学生命科学与技术学院、附属东方医院岳锐教授团队联合海南医科大学邹卫国教授团队在国际顶级学术期刊《Cell》在线发表了题为“Procr+ chondroprogenitors sense mechanical stimuli to govern articular cartilage maintenance and regeneration”的研究论文。该研究首次发现了对力学刺激敏感的Procr+软骨干细胞,并证明其不仅对关节软骨稳态维持至关重要,而且在关节损伤后能显著促进软骨细胞再生,提示其有望成为治疗骨性关节炎等退行性骨关节病的新一代种子细胞。
南模生物为该研究提供了M-NSG(目录号:NM-NSG-001)小鼠。

骨关节炎(osteoarthritis,OA)是一种高发的退行性关节病,全球患者已逾2.4亿,其患病率与年龄高度相关:60岁以上人群中,男性达10%,女性更高达18%。该疾病以关节间隙狭窄、软骨磨损、软骨下骨硬化、滑膜炎、持续疼痛、关节变形及活动障碍为主要表现,晚期可致严重残疾。现有疗法(如口服非甾体抗炎药)仅能暂时缓解疼痛和炎症,无法逆转软骨破坏,但严重病例可能需要进行全关节置换手术。
基质相关自体软骨细胞植入术(matrix-associated autologous chondrocyte implantation,MACI)是一种利用患者自体软骨细胞培养修复软骨缺损的治疗方法,目前已获美国食品药品监督管理局批准,可用于修复18~55岁患者的孤立性关节软骨损伤。然而,自体软骨细胞增殖能力有限,导致MACI术后康复周期延长且可修复区域受到限制。
成人膝关节内,究竟哪种细胞才是关节软骨祖细胞?以及这些细胞如何调控软骨再生?这些问题都尚未可知。
为明确这些问题,作者进行了以下研究:
1
Procr+细胞优先定位于胫骨关节软骨和半月板的浅层
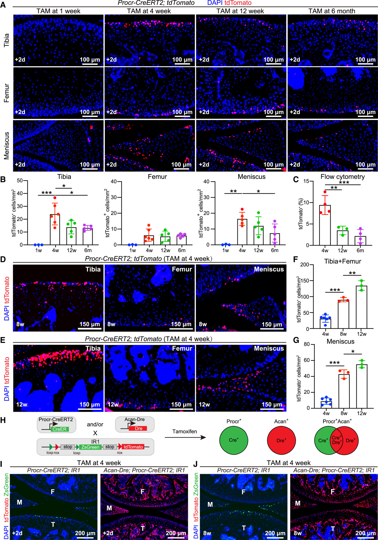
Procr蛋白被认为是髓核祖细胞的标志物,然而,它是否标记其他骨骼部位的祖细胞仍不明确。为验证Procr+细胞是否存在于成人长骨中,作者选用 Procr-CreERT2;tdTomato 小鼠进行谱系示踪:他莫昔芬诱导后,4周龄小鼠胫骨关节软骨和半月板表层均出现 tdTomato+信号(图1A),股骨关节软骨亦可见零星阳性细胞;且随年龄增长,胫骨与半月板内的 tdTomato+细胞数量递减,提示 Procr+细胞在青春期更为丰富(图1B,1C)。

Fig1. Procr+表层细胞在出生后膝关节中生成关节软骨细胞和半月板软骨细胞
2
Procr+浅表细胞是软骨祖细胞,可生成关节和半月板软骨细胞
为追踪 Procr+浅表细胞在出生后膝关节发育中的命运,作者在4周龄Procr-CreERT2; tdTomato小鼠中给予他莫昔芬,并在1~2个月后分析其细胞命运。结果表明,除浅表层外,胫骨关节软骨和半月板中/深层区的tdTomato+细胞数量逐渐增加(图1D-1G)。提示Procr+细胞能够进一步分化产生中层/深层关节软骨细胞。为排除骨骼来源细胞生成关节软骨细胞的可能性,作者利用IR1报告小鼠进行双重重组酶谱系示踪(图1H)。结果显示,在Acan-Dre; Procr-CreERT2; IR1小鼠中,关节软骨和半月板中均未检测到 ZsGreen+细胞(图1I,1J),提示非骨骼来源的 Procr+细胞(如内皮或造血干细胞)不参与出生后膝关节软骨形成。
3
机械刺激调节关节软骨和半月板中Procr+细胞的分布和频率
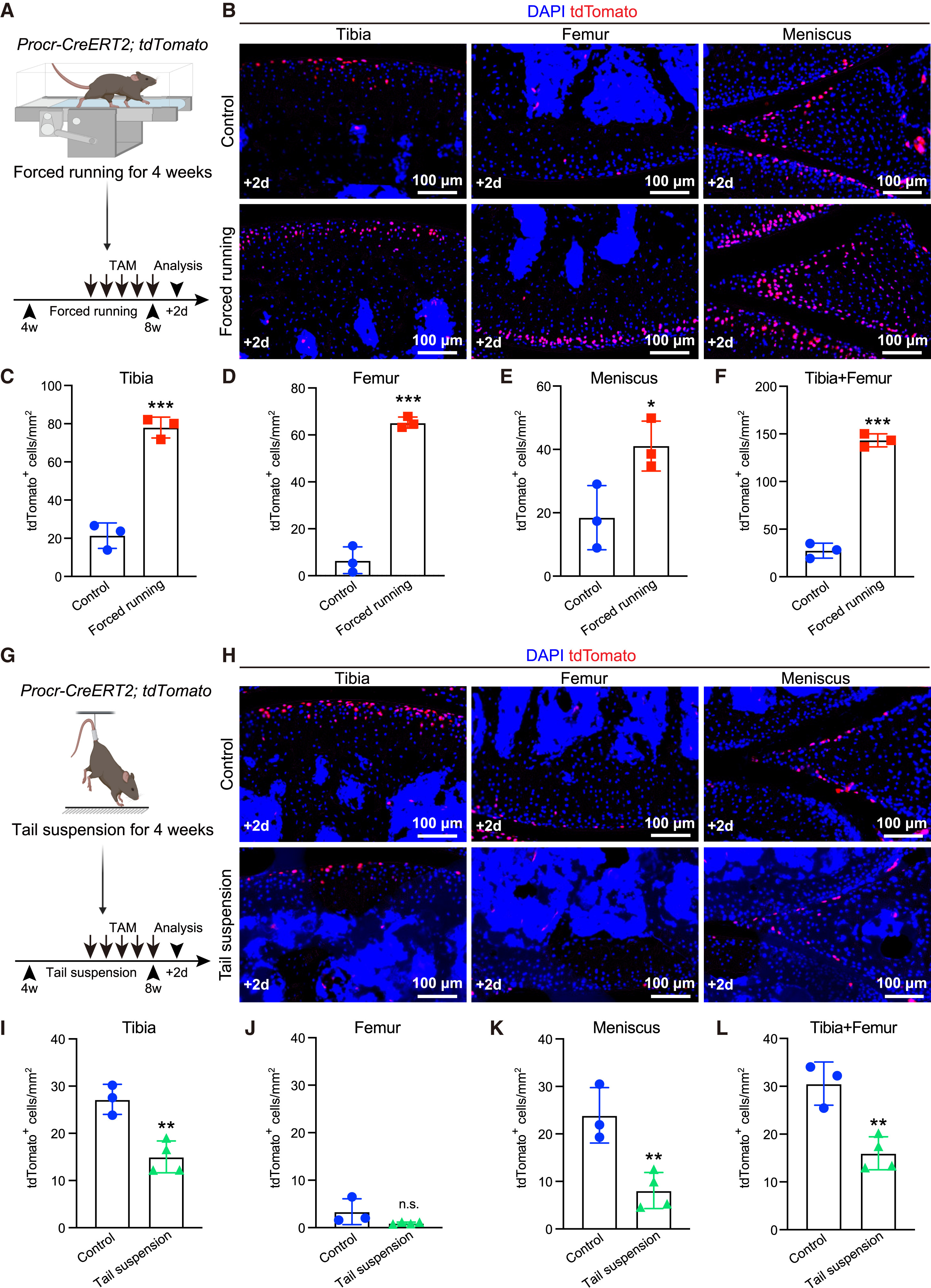
鉴于胫骨平台比股骨远端承受更大的机械负荷,Procr+细胞在胫骨中的优先分布提示其可能是对机械刺激敏感的浅表细胞亚群。为验证这一假设,作者对4周龄Procr-CreERT2; tdTomato小鼠进行为期4周的强制跑步(每天1h,图2A)。结果显示,跑步组小鼠股骨远端松质骨骨量、骨小梁数量及厚度显著增加,骨小梁间距减小,皮质骨面积、厚度及极惯性矩亦显著增加。为分析跑步对Procr⁺浅表细胞的影响,作者在实验结束时给予他莫昔芬,并于2天后分析其分布和数量。结果显示,与对照组相比,机械刺激显著增加了胫骨和半月板及股骨中的Procr⁺细胞数量(图2B-2F)。
随后,作者对4周龄Procr-CreERT2; tdTomato小鼠进行为期4周的尾部悬吊以模拟机械卸载(图2G)。结果显示,悬吊组小鼠股骨远端松质骨骨量、骨小梁数量显著减少,骨小梁间距增加,皮质骨厚度及极惯性矩亦显著降低。与跑步实验相反,尾部悬吊显著减少了胫骨和半月板中的Procr+细胞数量,而股骨中 Procr+细胞数量极少(图2H,2L)。以上结果提示,机械刺激对关节软骨和半月板中Procr+细胞的分布和数量起着关键的调节作用。

Fig2. 生理条件下 Procr+表层细胞对机械刺激敏感
4
骨关节炎激活Procr⁺软骨祖细胞以促进关节软骨修复
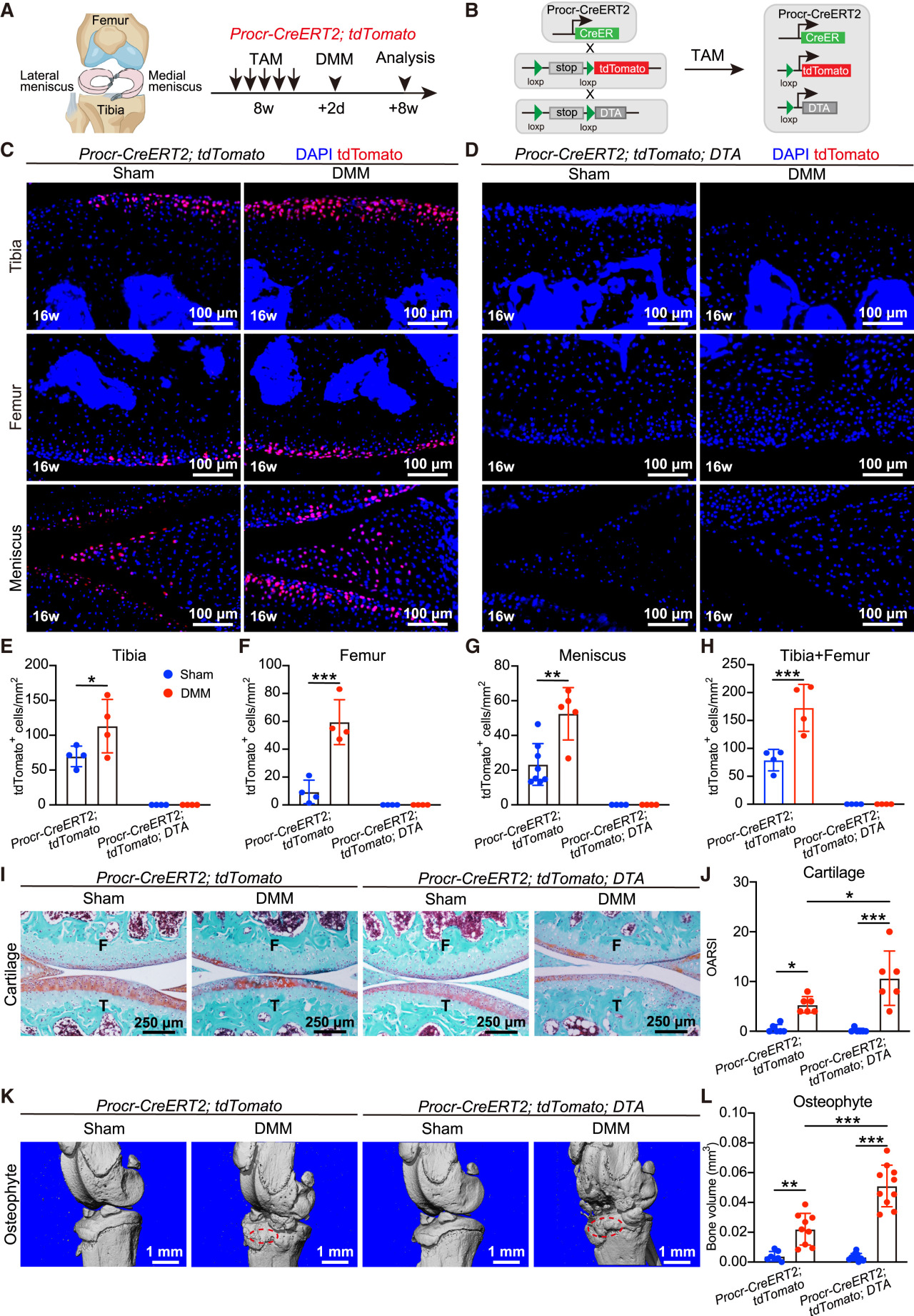
骨关节炎(Osteoarthritis,OA)会显著改变膝关节的机械负荷。为验证OA是否调控Procr+细胞的激活与分化,作者在8周龄Procr-CreERT2; tdTomato小鼠中连续5天给予他莫昔芬,2天后通过内侧半月板失稳术(DMM)建立OA模型(图3A)。结果表明,与假手术组相比,DMM组胫骨、股骨及半月板中/深层区的 tdTomato+软骨细胞数量显著增加(图 3C,3E-3H),提示 Procr+细胞在关节软骨损伤后被激活并分化为下游软骨细胞。
为验证 Procr+细胞是否对 OA 进展起保护作用,作者构建了Procr-CreERT2; tdTomato; DTA小鼠,通过给予他莫昔芬诱导白喉毒素表达以特异性清除Procr+细胞(图3B)。8周龄小鼠连续5天给予他莫昔芬,2天后行DMM手术。结果显示,在Procr+细胞被特异性消融的小鼠中,OA相关指标OARSI评分升高(图3I,3J)、骨赘形成增多(图3K,3L)。以上结果提示,OA激活Procr+软骨祖细胞以促进关节软骨修复。

Fig3. OA激活 Procr+软骨干细胞以促进关节软骨修复
5
Piezo1介导Procr+软骨祖细胞在OA进展中的机械感应
为进一步揭示Procr+软骨祖细胞在OA进展中感应机械刺激的分子机制,作者对DMM模型小鼠的关节细胞进行单细胞RNA测序(图4A)。结果显示,Procr+细胞中机械敏感基因Piezo1高表达,且Klf2调控的软骨分化相关通路激活。为验证Piezo1是否介导Procr+软骨祖细胞的机械感应,作者进行了下一步实验。他们向DMM诱导骨关节炎后的 Procr-CreERT2; tdTomato小鼠关节腔内,每周注射Piezo/TRPV通道非特异性抑制剂 GsMTx4。结果显示,GsMTx4显著抑制了 DMM 后 tdTomato+软骨细胞的生成(图4J, 4K),并加剧了OA症状(图4L, 4M)。以上结果提示,Piezo1是Procr+软骨祖细胞感知机械刺激并修复关节软骨的关键分子。

Fig4. Piezo1信号在OA进展中介导Procr+软骨干细胞的机械感知
6
基因敲除Piezo1损害Procr+细胞激活及关节软骨再生
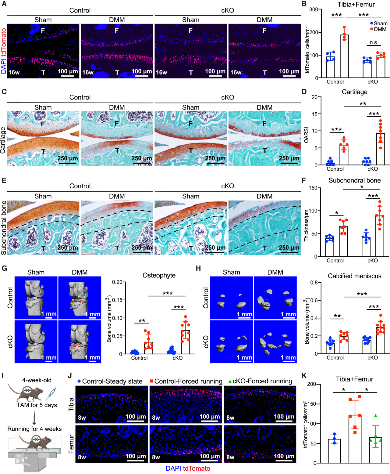
为排除GsMTx4脱靶效应,作者构建了Procr特异性敲除Piezo1的小鼠模型(Procr-CreERT2; tdTomato; Piezo1fl/fl),DMM术后结果显示,cKO小鼠tdTomato⁺软骨细胞数量显著低于对照组(图5A,5B),OARSI评分及软骨下骨厚度显著增加(图5C-5F),骨赘形成及半月板钙化加剧(图5G,5H)。
为验证Piezo1在生理条件下是否调控 Procr+细胞,作者在4周龄cKO及对照小鼠中给予他莫昔芬,随后进行4周强制跑步。结果与DMM模型一致,Piezo1缺失显著抑制跑步诱导的tdTomato+软骨细胞生成(图 5I-5K)。综上,Piezo1 在生理及病理条件下均为 Procr⁺细胞激活及关节软骨再生所必需。

Fig5. Piezo1基因缺失损害Procr+细胞的激活和关节软骨再生
7
药理性激活Piezo1可缓解OA症状
为验证Piezo1信号激活是否具有治疗潜力,作者对8周龄野生型小鼠进行了DMM手术,并每周在关节腔注射Piezo1激动剂Yoda1,8周后评估OA表型。结果显示,Yoda1以剂量依赖性方式显著降低OARSI评分(图6A,6B),并减少软骨下骨厚度(图6C,6D)。Micro-CT亦显示360 μM Yoda1显著抑制骨赘形成(图6E,6F),但对半月板钙化体积无显著影响(图6G,6H)。以上结果提示,关节腔内给予Piezo1激动剂可显著改善OA症状。

Fig6. 药物激活Piezo1可缓解OA症状
8
Procr+细胞原位移植促进关节软骨修复
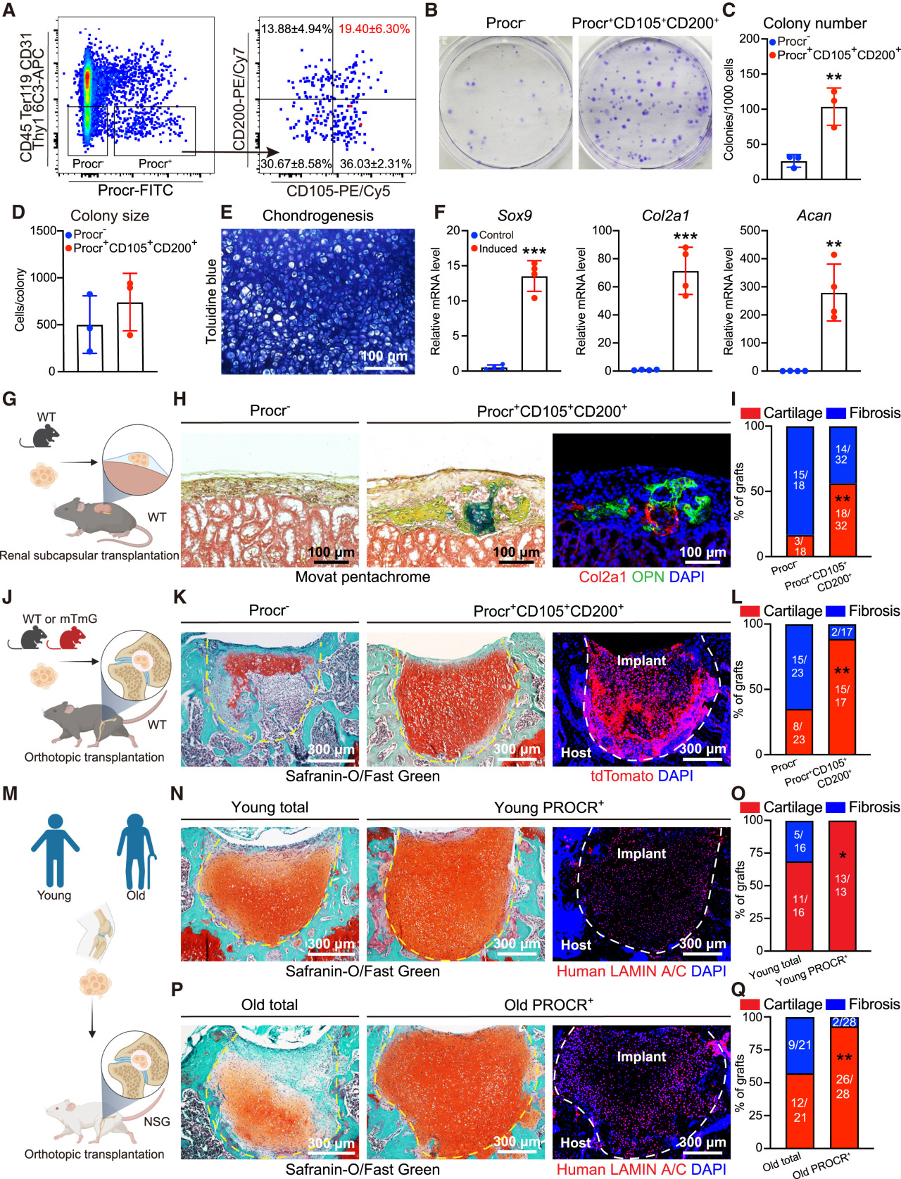
为验证Procr+细胞能否是否可以促进软骨的原位再生,作者进行了原位移植来修复关节软骨缺损。作者通过流式分选了mTmG小鼠Procr+CD105+CD200+或 Procr⁻细胞,经2D扩增、3D球体培养后植入缺损区(图7J)。结果显示,Procr+细胞组缺损区出现大量软骨样组织,Safranin O染色阳性,而Procr⁻组仅见纤维样组织(图7K,7L)。mTmG来源细胞的tdTomato荧光证实再生的软骨来自供体细胞(图7K)。
为评估人源PROCR+细胞的转化潜力,作者从29~86岁志愿受试者关节软骨中分选出PROCR⁺细胞,经2D扩增、3D球体培养后,植入8周龄M-NSG免疫缺陷小鼠关节软骨缺损处(由南模生物提供)。与未分选细胞相比,年轻及老年供体的PROCR⁺细胞均显著促进软骨再生(图7N-7Q)。人源特异性LAMIN A/C免疫荧光证实再生软骨为人源(图 7N,7P,S6F)。以上结果提示,PROCR⁺细胞可作为治疗关节疾病的理想软骨祖细胞来源,或许有望突破当前MACI技术在年龄限制上的瓶颈。

Fig7. Procr+表层细胞具有干细胞活性,移植后可高效修复关节软骨缺损
综上所述,该研究工作在小鼠膝关节软骨和半月板浅表层中发现了对机械力刺激敏感的Procr+软骨祖细胞,并证明其在出生后关节稳态维持和损伤修复过程中能够通过Piezo1感受机械力刺激,从而密切调控关节软骨细胞的分化与再生。此外,研究还发现了人类PROCR+细胞可以用于细胞治疗高效再生关节软骨。

图8. 研究模式图
南模生物拥有经验丰富的模型定制团队,可为客户定制敲除、条件性敲除、点突变、人源化、敲入等多种类型的基因编辑小鼠。此外,南模生物拥有含上万种成品小鼠的模型资源库,基本覆盖热门基因的敲除/条件性敲除小鼠、免疫缺陷小鼠、靶点人源化小鼠、自发疾病小鼠、Cre/Dre 工具鼠、荧光示踪小鼠等。
若您有相关需求,欢迎拨打400-728-0660热线,或通过南模生物微信公众号在线咨询,或致信marketing@modelorg.com。我们的专业团队将竭诚为您服务!
Reference:
[1] Zhu Q, Yin F, Qin J, et al. Procr+ chondroprogenitors sense mechanical stimuli to govern articular cartilage maintenance and regeneration. Cell. Published online July 17, 2025. doi:10.1016/j.cell.2025.06.036
关于我们
上海南方模式生物科技股份有限公司(Shanghai Model Organisms Center, Inc.,简称"南模生物"),成立于2000年9月,是一家上交所科创板上市高科技生物公司(股票代码:688265),始终以编辑基因、解码生命为己任,专注于模式生物领域,打造了以基因修饰动物模型研发为核心,涵盖多物种模型构建、饲养繁育、表型分析、药物临床前评价等多个技术平台,致力于为全球高校、科研院所、制药企业等客户提供全方位、一体化的基因修饰动物模型产品解决方案。