14 年
手机商铺
技术资料/正文
260 人阅读发布时间:2025-09-09 09:58
又是一年开学时刻!鼠博士不禁哼起小调:
美美September,手里握着课题,
知识点汇聚交集,让我们来一起选动物模型~
鼠博士为大家贴心总结了常见的问题,大家可以按需查看推荐模型:
1. 如何研究目的基因的功能?→基因敲除鼠
2. 如何研究目的基因点突变的功能?→点突变鼠
3. 如何精准定位目的基因的表达区域?→报告基因工具鼠
4. 如何实现目的基因在特异组织或特异时间表达?→Cre工具鼠
5. 如何研究表达目的基因的细胞在体内发挥的作用?→细胞剔除工具鼠
6. 如何在小鼠模型上进行免疫、肿瘤、再生医学等领域的相关研究?→免疫缺陷鼠
7. 如何在小鼠模型上更好地模拟肿瘤的发生发展等机制?→基因修饰的自发肿瘤鼠
8. 如何在小鼠模型上研究人类基因功能或进行药理药效研究?→人源化鼠

南模生物提供包含两万余种大小鼠模型的成品模型资源库,基本覆盖热门基因的敲除/条件性敲除鼠、Cre/Dre 工具鼠、报告基因工具鼠、免疫缺陷小鼠、靶点人源化小鼠、自发疾病小鼠等,总有一款适合您~
01
问题:如何研究目的基因的功能?
推荐模型:基因敲除大小鼠模型
基因敲除小鼠的构建原理是:根据基因序列切割双链DNA,通过非同源性末端接合(NHEJ)修复途径造成靶基因的移码突变或片段敲除,实现基因敲除。利用基因敲除小鼠,可以便捷地研究目的基因对整个机体的影响。

图1. Pah-KO小鼠模型产生类苯丙酮尿症表型:体重、脑重降低
如果需要学习基因敲除鼠的进阶使用技巧,可以参考我们的往期推文:什么!你的敲除鼠还能检测到蛋白条带?
02
问题:如何研究目的基因点突变的功能?
推荐模型:点突变大小鼠模型
点突变在基因组进化的过程中十分常见,且在致病性遗传变异的占比较高,这意味着点突变容易诱发各类疾病。通过对小鼠的基因组进行修饰,将目标点突变对应的基因片段导入到小鼠早期胚胎,并使其整合到基因组中,可以获得点突变小鼠模型。点突变模型是研究神经系统疾病、罕见病、癌症等领域的重要工具。

图2. 利用Col4a5-R471X小鼠模型模拟Alport综合征
往期推文:国际罕见病日|南模生物助力罕见病药物研发
03
问题:如何精准定位目的基因的表达区域?
推荐模型:报告基因大小鼠模型
通过基因修饰将报告基因整合到大小鼠的基因组中,这样就构建出了携带报告基因的工具鼠。当报告基因表达时,我们可以借助实验仪器观察到其在组织或细胞水平的表达情况,实现目的基因的表达监测,还可以实现细胞标记、谱系示踪等“玩法”。
荧光蛋白:荧光蛋白家族(fluorescent protein family)是从水螅虫纲和珊瑚类动物中发现的相对分子质量为(2~3)×104的同源蛋白,包括绿色、红色、黄色和青色荧光蛋白等。其发光原理是,相应的发色基团经一定波长的激发光照射后被激活,并将能量以光能形式释放。常用于研究目的基因表达,蛋白质运输以及各种细胞内动态的生物化学信号通路等。

图3. 利用荧光蛋白研究心脏发育或再生机制[1]
而进阶版策略——谱系示踪,在多种生物研究领域也有着优秀的应用:细胞谱系追踪技术通常是指使用各种手段对某类祖细胞亚群进行标记,在后续时间点对其分化命运进行检测,它对于揭开多样的、基础的生物学过程中的分子机制是非常关键,因此一直以来建立能够在体内进行追踪细胞谱系的动物模型是生物学研究的一个长期目标。

图4. 谱系追踪策略示意图[2]
想要深入学习的同学可以阅览我们的往期推文合集:谱系示踪
04
问题:如何实现目的基因在特异组织或特异时间表达?
推荐模型:Cre工具鼠
Cre-Lox系统是一种操作简单、重组率高的基因编辑技术,可以实现特定细胞、组织或整个生物体,甚至在特定时间点敲除或表达某个基因。其本质是一个来自P1噬菌体的位点特异性重组系统。“基础款”Cre-lox由两个核心部分组成:Cre重组酶+LoxP位点。
Cre重组酶:Cre重组酶由噬菌体P1的环化重组酶基因产生的一个38 kDa的DNA重组酶,能特异性地识别Loxp位点,实现DNA片段的重组。LoxP位点:LoxP位点是一段长度为34bp的特定DNA序列,由两个13bp的反向回文重复序列和8bp的中间间隔序列组成。只有两个序列相同的Lox位点之间才能发生重组。

图5. Cre-LoxP系统及其常见重组事件
根据lox位点的排列方向和位置,Cre重组酶能介导片段发生以下三种重组事件。Deletion(删除):当两个Lox位点在同一染色体上且方向相同时,两个Lox位点之间的序列将被删除。Inversion(倒转):当两个Lox位点位于同一染色体上且方向相反时,两个Lox位点之间的序列将发生序列倒转。Translocation(易位):当两个Lox位点位于不同的染色体上且方向相同,将导致2条染色体上DNA片段的交换。
利用Cre-lox系统实现基因的特异性表达或敲除,原则上需要建立两种小鼠:Cre工具鼠与Flox小鼠。Cre工具鼠为携带Cre重组酶的基因修饰小鼠,Cre重组酶由特定启动子驱动,可在特定细胞或组织中表达;Flox小鼠是在靶基因序列两侧插入Lox位点的基因修饰小鼠。通过将上述两种小鼠交配繁育,即可获得基因条件性敲除或过表达小鼠。

图6. 荧光检测PvalbCre+/-; Rosa26tdTomato+/-小鼠大脑皮层中间神经元tdTomato的表达。可见红色阳性信号。
为更准确地进行遗传功能研究,时间特异性的Cre-lox(也叫诱导型Cre-lox)被开发出来,如CreER系统,将Cre改造为与雌激素受体ER融合的蛋白CreER(或CreERT2),可在特定时间点利用tamoxifen激活Cre重组酶的功能,实现目的基因的时空特异性表达/敲除。

图7. Tamoxifen诱导的Cre-ER系统原理[3]
05
问题:如何研究表达目的基因的细胞在体内发挥的作用?
推荐模型:细胞剔除工具鼠
想要验证细胞在体内发挥的功能,可以使用细胞剔除策略,即通过选择性地移除或杀死特定类型的细胞,来观察对机体的影响。细胞剔除策略可以帮助构建疾病模型、研究多种疾病的发病机制和进展、促进细胞或组织移植的治疗研究等。目前DTR模型或DTA模型的使用是较为广泛的。
DTR小鼠,即白喉毒素受体(diphtheria toxin receptor, DTR)小鼠,是通过基因编辑技术将肝素结合EGF样生长因子前体的受体基因导入到小鼠的特定细胞中,从而使这些细胞对白喉毒素(DT)敏感。给DTR小鼠注射DT后,表达了DTR的细胞会被特异性地清除,而其他细胞则不受影响。

图8. 纳米结构在DC细胞耗竭的DTR模型小鼠中的抗肿瘤能力下降[4]
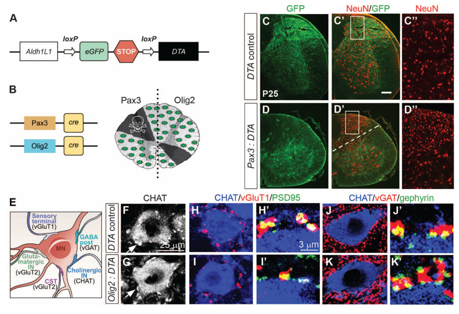
除了DTR小鼠模型,DTA(DT subunit alpha gene)小鼠模型可通过直接表达毒素亚基A,导致细胞自主性死亡,达到细胞剔除的效果,无需外部注射DT。通过将表达DTA的flox小鼠与Cre小鼠进行配繁,还能实现在特定细胞中直接表达DTA直接介导细胞的特异性剔除。

图9. 利用DTA模型实现星形胶质细胞特异性剔除[5]
06
问题:如何更好地在小鼠模型上进行免疫、肿瘤、再生医学等领域的相关研究?
推荐模型:免疫缺陷鼠模型
免疫缺陷小鼠是指一种或多种免疫系统组成成分缺陷的小鼠,南模生物拥有多种免疫缺陷大小鼠,这些模型不仅可以用作大小鼠肿瘤细胞、人肿瘤细胞系和人源性异体移植肿瘤的移植宿主,还能用于人体免疫系统研究的诸多方面。常见的免疫缺陷鼠有以下几类:
表1. 免疫缺陷鼠分类及其免疫细胞缺陷差别

往期推文:超清晰!选对免疫缺陷小鼠全靠这篇~
由于人类病原体或针对人类细胞开发的药物也具有种属特异性,在免疫健全的小鼠模型中无法很好的重现疾病的发生发展,所以,具有人类免疫系统、能够模仿人体免疫机能和病理表现的人源化小鼠模型——免疫系统人源化小鼠模型——就成为了更趁手的工具。在免疫人源化小鼠模型的基础上进行免疫重建,即可有效模拟人类疾病发展。免疫重建模型主要有几种类型:
Hu-PBMC:通过移植人外周血单核细胞(PBMC)至重度免疫缺陷小鼠体内构建。

图10. Hu-PBMC模型重建流程示意图
Hu-HSC:通过移植CD34+/造血干细胞(hsc)至重度免疫缺陷小鼠体内构建。

图11. Hu-HSC模型重建流程示意图
此外,南模生物还有更多M-NSG衍生品系可供选择:

图12. M-NSG的衍生品系分类
07
问题:如何在体内研究肿瘤的发生发展等机制?
推荐模型:基因修饰原发肿瘤小鼠模型
基因修饰原发肿瘤小鼠模型是通过改造小鼠基因而构建的原发肿瘤模型。通常针对小鼠的原癌基因/抑癌基因进行基因修饰,干扰或调节其表达规律,诱发肿瘤模型。该类模型的优势在于可以模拟肿瘤早期进展特征和自发肿瘤转移,在肿瘤的发生机制研究、肿瘤药物筛选和评估以及免疫治疗研究中发挥了重要的作用。

图13. Stk11/EGFP/Kras-LSL-G12D来源细胞系的抗肿瘤药效评价
08
问题:如何在小鼠模型上研究人类基因功能或进行药理药效研究?
推荐模型:人源化小鼠模型
人源化小鼠模型是指通过基因工程技术或细胞移植技术,将人类特定的生物分子(如基因)、细胞或组织移植到免疫缺陷小鼠体内,从而使小鼠能够部分模拟人类的生物学特性。筛选合适的目的基因构建人源化小鼠模型,即可用于模拟人类疾病、研究肿瘤靶点、炎症/自身免疫性疾病靶点、创新药物(如抗体类药物、小核酸类药物)的临床前药效评估等。

图14. IMQ诱导的人源化小鼠hIL17A/hIL17F构建Psoriasis模型
经过鼠博士的介绍,相信大家都找到了心仪的模式动物!如您有相关需求,可以通过一下方式联系我们哦~
💬 微信公众号「南模生物SMOC」在线咨询
📞 拨打400-728-0660
📧 发送邮件至marketing@modelorg.com
关于我们
上海南方模式生物科技股份有限公司(Shanghai Model Organisms Center, Inc.,简称"南模生物"),成立于2000年9月,是一家上交所科创板上市高科技生物公司(股票代码:688265),始终以编辑基因、解码生命为己任,专注于模式生物领域,打造了以基因修饰动物模型研发为核心,涵盖多物种模型构建、饲养繁育、表型分析、药物临床前评价等多个技术平台,致力于为全球高校、科研院所、制药企业等客户提供全方位、一体化的基因修饰动物模型产品解决方案。