14 年
手机商铺
技术资料/正文
97 人阅读发布时间:2026-03-04 15:32
2026年1月29日,西湖大学生命科学学院张兵教授与医学院周挺教授团队在Cell上联合发表题为“Sympathetic-epithelial crosstalk governs tissue-resident memory T cell immunosurveillance in the skin”的研究论文。该研究首次完整揭示交感神经通过NE-ADRB2信号轴调控表皮角质形成细胞(Keratinocytes,KCs)CXCL16的表达,持续动态调节皮肤CD8+组织驻留记忆T细胞的规模与功能,从而调控皮肤的免疫监视强度。该研究通过阐述“神经-上皮-免疫”调控轴,建立了精神压力反应与局部组织免疫稳态间的机制连接,为屏障组织免疫监视的调控提供了全新视角,也为神经-免疫抗肿瘤、抗感染及自身免疫疾病干预提供了实验依据与潜在靶点。
南模生物为该研究提供了Trpv1-IRES-Cre(目录号:NM-KI-200139)小鼠模型。

CD8⁺组织驻留记忆T细胞(Tissue-resident memory T cells, TRMs)是屏障免疫重要的前哨细胞,其长期定植于毛囊间表皮与毛囊上部,无需依赖循环即可对局部抗原再暴露作出快速应答,并分泌IFN-γ、TNF-α等效应因子启动“感知-警报”机制与免疫级联反应。TRM的免疫功能与其丰度紧密相关,储备充足的TRM可保证局部强力的免疫保护,而TRM数量不足则容易导致病原扩散或肿瘤逃逸。
临床证据显示,肿瘤内CD69+ CD103+ CD8+ TRM样细胞密度与黑色素瘤等多种恶性肿瘤患者预后改善正相关。外周神经系统是肠道、皮肤等屏障免疫的重要调节枢纽,其中交感神经与免疫细胞交互密切,可发挥炎症调控与组织稳态维持的功能。然而,CD8+ TRM是否受神经调控、以及如何响应快速变化的神经输出尚不明确。
针对上述科学问题,研究团队做了以下研究:
1
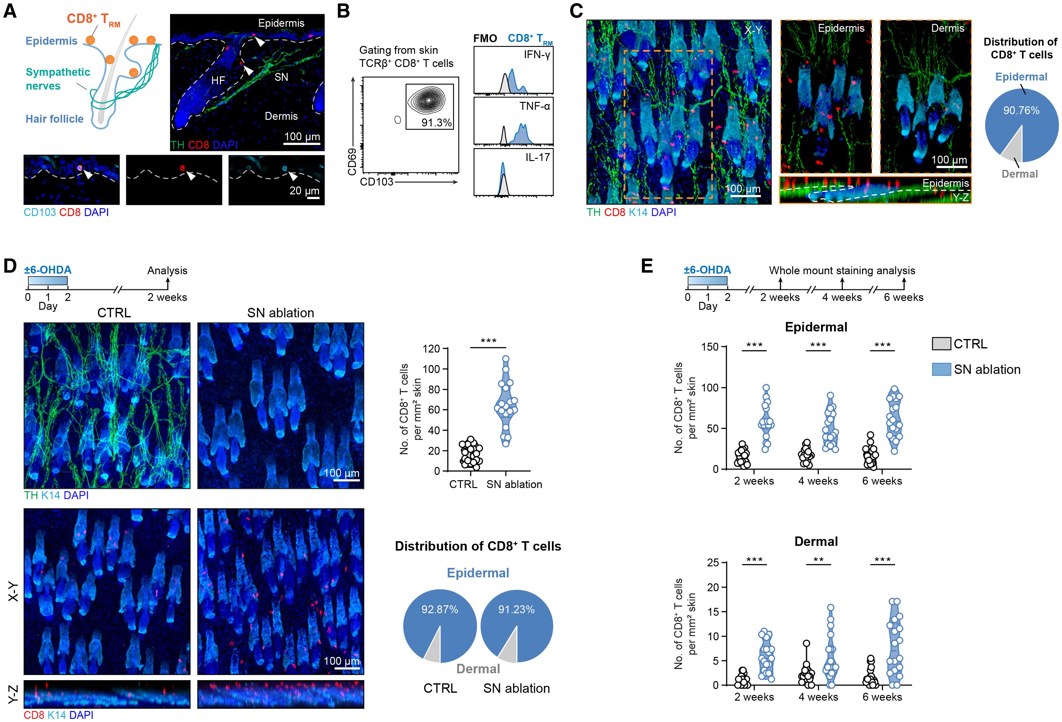
抑制交感神经显著增加皮肤CD8+ TRM细胞丰度
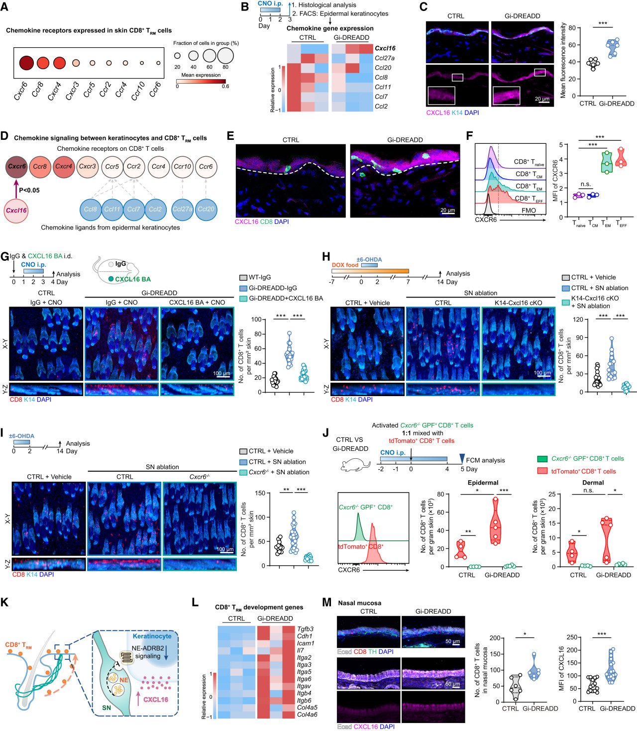
为探究皮肤CD8+ TRM细胞是否受外周神经信号影响,研究团队检测了其与上皮细胞和交感神经(皮肤中一种主要的外周神经类型)的相对分布。结果表明,CD8+ TRM细胞主要位于毛囊间表皮和毛囊上部(约90%),与交感神经无直接接触(图1A)。进一步分析显示,CD8+ TRM细胞分布于贯穿皮肤上皮的密集交感神经网络中(图1C)。为明确皮肤交感信号是否对CD8+ TRM产生影响,研究团队使用6-羟基多巴胺(6-OHDA,一种选择性神经毒素)消除皮肤中的交感神经,结果发现,皮肤中CD8+ TRM细胞的数量在表皮区显著增加,真皮区也有轻度上升(图1D-E)。以上数据表明,皮肤交感神经虽不与CD8+ TRM 细胞直接接触,但在其数量调控上发挥重要作用。

图1. 交感神经消融可增加皮肤中的CD8+ TRM细胞
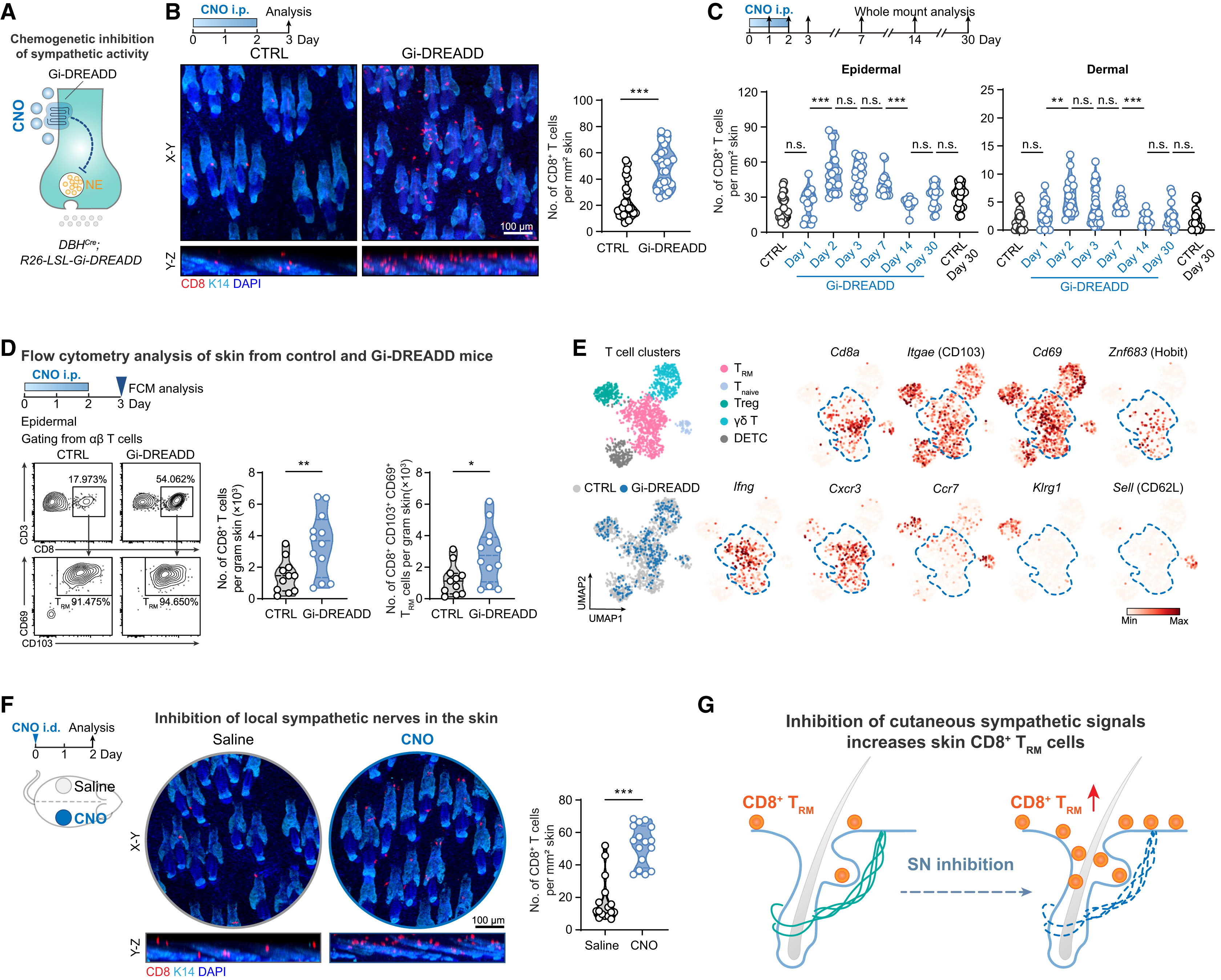
为验证来自交感神经的神经元信号是否影响皮肤CD8+ TRM细胞,研究团队利用化学遗传学(Designer receptors exclusively activated by designer drugs,DREADD)干预(腹腔注射氯氮平-N-氧化物(CNO))系统性抑制Gi-DREADD小鼠交感活动(图2A),结果发现Gi-DREADD小鼠CD8+ T细胞数量显著增加,并于2周内恢复至基线水平(图2B-C)。(点击了解更多化学遗传操控技术:化学遗传操控小鼠:DREADDs与CNO的完美组合)流式细胞术分析显示,扩增的细胞群主要为CD69+ CD103+ CD8+ TRM(图2D)。
进一步对这些TRM细胞进行表征分析,结果表明,在对照组和Gi-DREADD小鼠,均以CD8+ TRM细胞为主,经典驻留标志物和转录因子Cd69、Itgae(CD103)、Znf683(Hobit)、Cxcr6、Itgal(LFA-1)和Nr4a1高表达,Ccr7、Klrg1、Sell(CD62L)和S1pr1表达水平较低(图2E)。以上结果表明,化学遗传学交感神经沉默可导致皮肤CD8+ TRM细胞可逆性激增,而不明显改变其身份或功能状态。
为进一步探究 CD8+ TRM细胞的增加是否依赖于皮肤局部而非全身性的交感神经信号。研究团队在Gi-DREADD小鼠背部一侧区域及对侧镜像区域分别皮内注射CNO与生理盐水(图2F)。结果发现,局部注射CNO部位的 CD8+ TRM细胞密度显著增加(图2F)。以上结果表明,局部抑制皮肤中的交感神经信号足以诱导 CD8+ TRM细胞扩增(图2G)。

图2. 抑制皮肤交感神经信号可增加皮肤CD8+TRM丰度
2
交感-上皮通讯调节局部CD8+ TRM细胞丰度
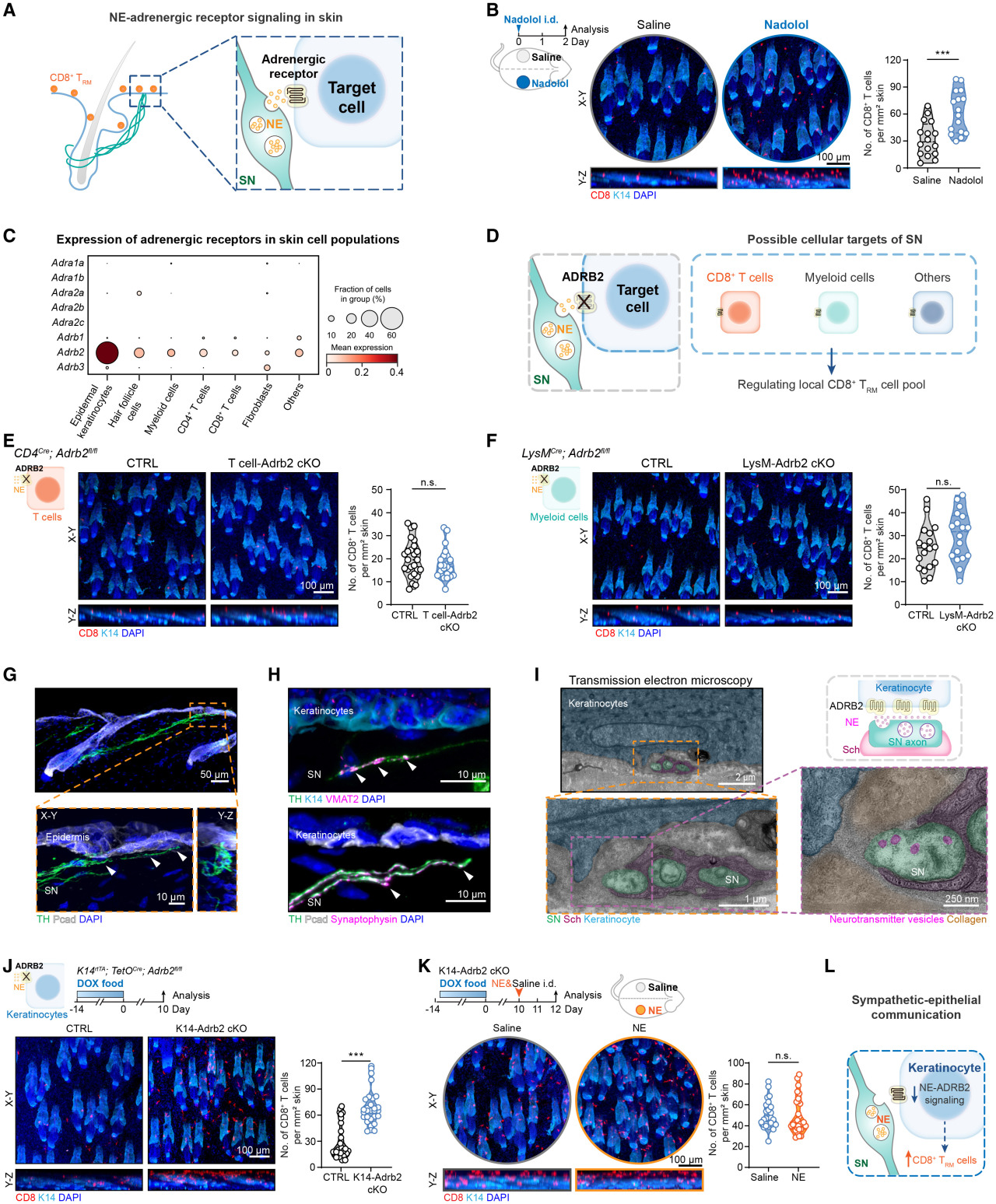
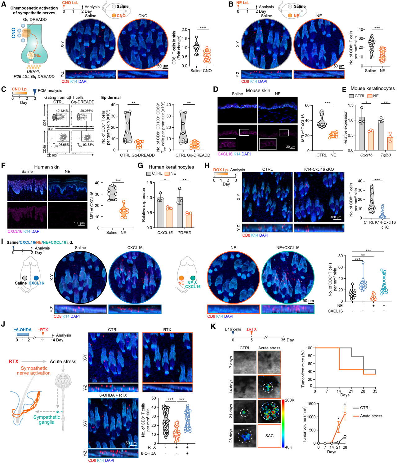
交感神经释放去甲肾上腺素(NE),与靶细胞上的肾上腺素能受体结合,激活下游信号通路,调节各种细胞过程(图3A)。为测试局部抑制皮肤中的NE-肾上腺素能受体信号是否模拟了交感神经抑制对CD8+ TRM细胞的影响,研究团队在小鼠背部一侧皮肤注射纳多洛尔(一种靶向β1和β2肾上腺素能受体的β受体阻滞剂),结果显示,纳多洛尔处理显著增加了注射部位的CD8+ TRM细胞数量,并在约1周内恢复至基线水平(图3B)。以上结果表明,通过β-肾上腺素能受体的局部NE信号传导限制了皮肤中CD8+ TRM细胞的积累。
为进一步确定皮肤中NE调节CD8+ TRM细胞的靶细胞,研究团队通过单细胞转录组测序分析皮肤主要细胞的肾上腺素能受体表达谱,发现β2-肾上腺素能受体(Adrb2)表达最为显著(图3C)NE是否通过ADRB2信号直接作用于免疫细胞来调节CD8+ TRM细胞?为验证这一点,研究团队在T细胞、调节性T细胞、树突状细胞,及其他髓样细胞中分别敲除Adrb2,结果显示,皮肤CD8+ TRM细胞数量均未改变(图3E-F)。以上结果表明,交感神经信号并非通过直接靶向T细胞或间接通过髓样细胞来调节CD8+ TRM细胞丰度。
鉴于Adrb2在表皮角质形成细胞中表达水平最高(图3C),研究团队发现部分交感神经末梢延伸至表皮基底层附近,形成富含突触小泡的类突触结构,表明交感神经具备向KC递送NE的结构基础(图3G-I)。
为研究交感神经与表皮角质形成细胞之间的NE-ADRB2信号是否调节皮肤CD8+ TRM细胞丰度,研究团队构建了K14rtTA; TetOCre; Adrb2fl/fl 小鼠,该小鼠可在多西环素诱导下特异性删除角质形成细胞中的Adrb2。结果表明,在多西环素诱导KC Adrb2特异性敲除小鼠模型中皮肤CD8+ TRM显著增加,且皮内注射NE未能逆转这一表型(图3J-K)。以上结果表明,皮肤交感神经通过ADRB2向表皮角质形成细胞发出信号,从而间接调节局部CD8+ TRM细胞丰度(图3L)。

图3. 交感神经-上皮通讯调控局部CD8+TRM丰度
3
交感神经抑制增强循环T细胞向皮肤的募集
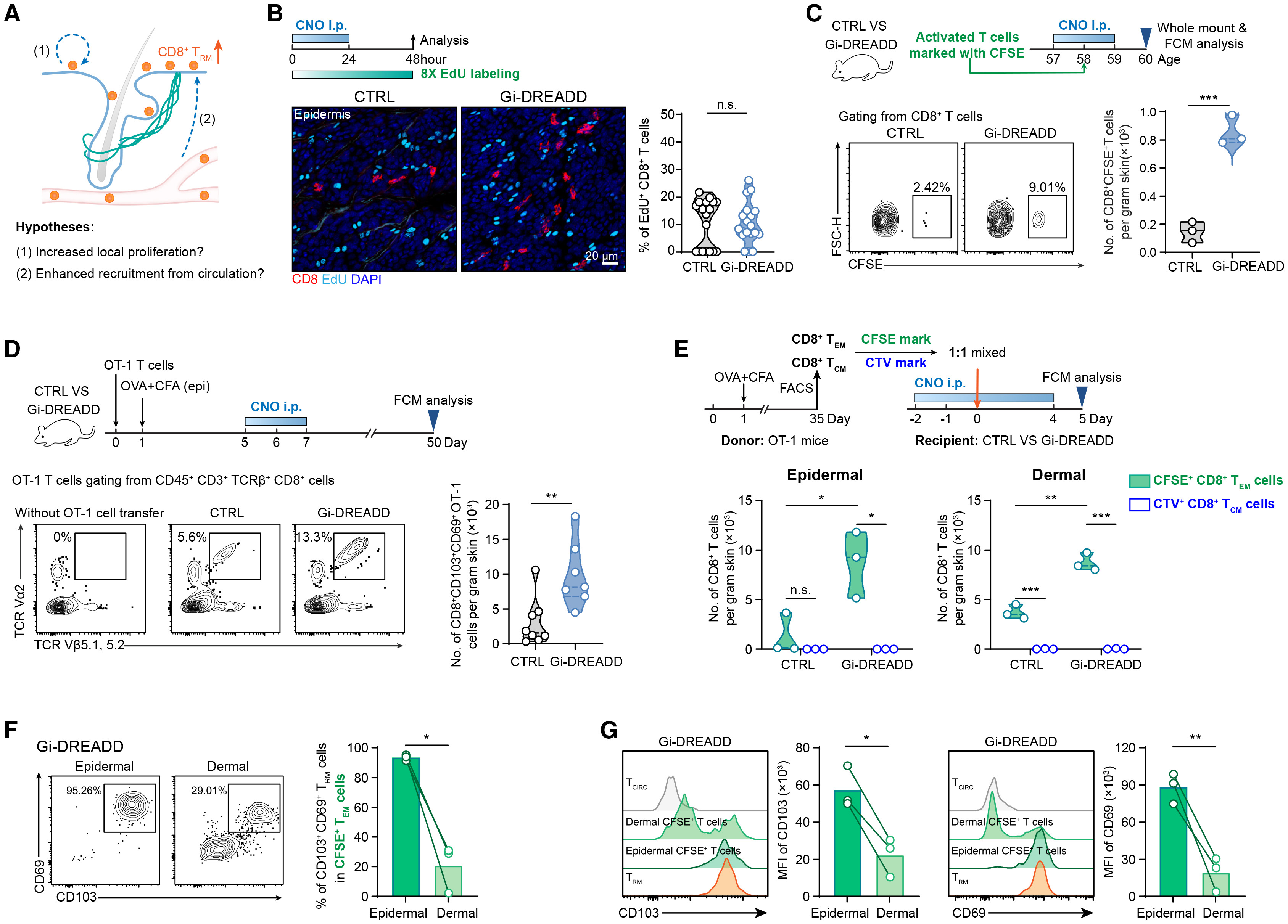
随后研究团队进一步探究了交感神经抑制后CD8+ TRM细胞增加的机制。一种可能是当交感神经张力降低时,现有的TRM细胞在原位增殖(图4A)。为验证此假设,研究团队使用5-乙炔基-2’-脱氧尿苷(EdU)标记CNO处理的Gi-DREADD及对照组小鼠增殖的CD8+ TRM,发现EdU+ CD8+ TRM比例无显著变化(图4B),排除组织内TRM原位增殖的可能。
另一种可能是交感神经抑制增强了T细胞从循环进入皮肤的募集。为验证此猜想,研究团队将CFSE标记的活化OT-1 CD8+ T细胞静脉转移至对照和Gi-DREADD小鼠,发现Gi-DREADD小鼠皮肤中CFSE+ CD8+ T细胞数量显著增加(图4C)。且经皮免疫免疫7周后Gi-DREADD小鼠皮肤中OT-1 CD8+ TRM细胞显著增加(图4D),表明在免疫应答期间短暂抑制交感神经信号,可驱动建立更大、更持久的抗原特异性CD8+ TRM细胞库。在TCM和TEM共转移实验中,Gi-DREADD小鼠皮肤中两种记忆亚型数量均增加,但TEM归巢效率更高,并优先定位于表皮,上调CD103和CD69(图4E-4G)。综上所述,交感神经抑制通过增强循环T细胞向皮肤的募集而不影响其原为增殖,从而增加了CD8+ TRM 细胞的丰度。

图4. 交感神经抑制增强循环T细胞向皮肤的募集
4
上皮源性信号调控CD8+ TRM细胞形成
为探究角质形成细胞中ADRB2信号缺失如何导致CD8+ TRM细胞增加,研究团队对Gi-DREADD和对照组小鼠分选的表皮角质形成细胞进行转录组测序,发现交感神经抑制后Cxcl16增加最为显著(图5B)。免疫荧光染色证实Gi-DREADD小鼠表皮中CXCL16蛋白水平升高(图5C),且CD8+ T细胞常分布于CXCL16高表达的表皮区域附近(图5E)。
为验证CXCL16在交感神经抑制增强T细胞募集中的作用,研究团队将Cxcr6-/- 与野生型活化CD8+ T细胞等比例混合后转移至对照或Gi-DREADD小鼠。结果显示,Gi-DREADD小鼠皮肤中野生型T细胞数量显著高于Cxcr6-/- T细胞(图5G),表明T细胞募集的增强依赖于CXCR6-CXCL16 轴。
进一步通过抗体阻断或基因敲除验证其必要性。在Gi-DREADD小鼠中皮内注射CXCL16阻断抗体,完全消除了CNO处理后CD8+ TRM细胞的增加(图5H)。在角质形成细胞特异性Cxcl16缺失小鼠中,交感神经抑制同样未能增加CD8+ TRM细胞(图5I-5J)。以上结果表明,角质形成细胞来源的CXCL16是交感神经抑制诱导CD8+ TRM扩增所必需的下游效应因子。此外,交感神经抑制还显著上调了TGF-β、E-钙粘蛋白、IL-7等多个与TRM发育相关的因子(图5L)。在鼻黏膜和肺气道等其他屏障组织中,观察到交感神经抑制后CXCL16表达升高及CD8+ TRM细胞增加(图5M)。以上结果表明,神经-上皮-免疫轴在多个屏障组织中发挥作用。

图5. 上皮来源信号调控CD8+ TRM的形成
5
交感神经抑制增强皮肤局部癌症免疫监视
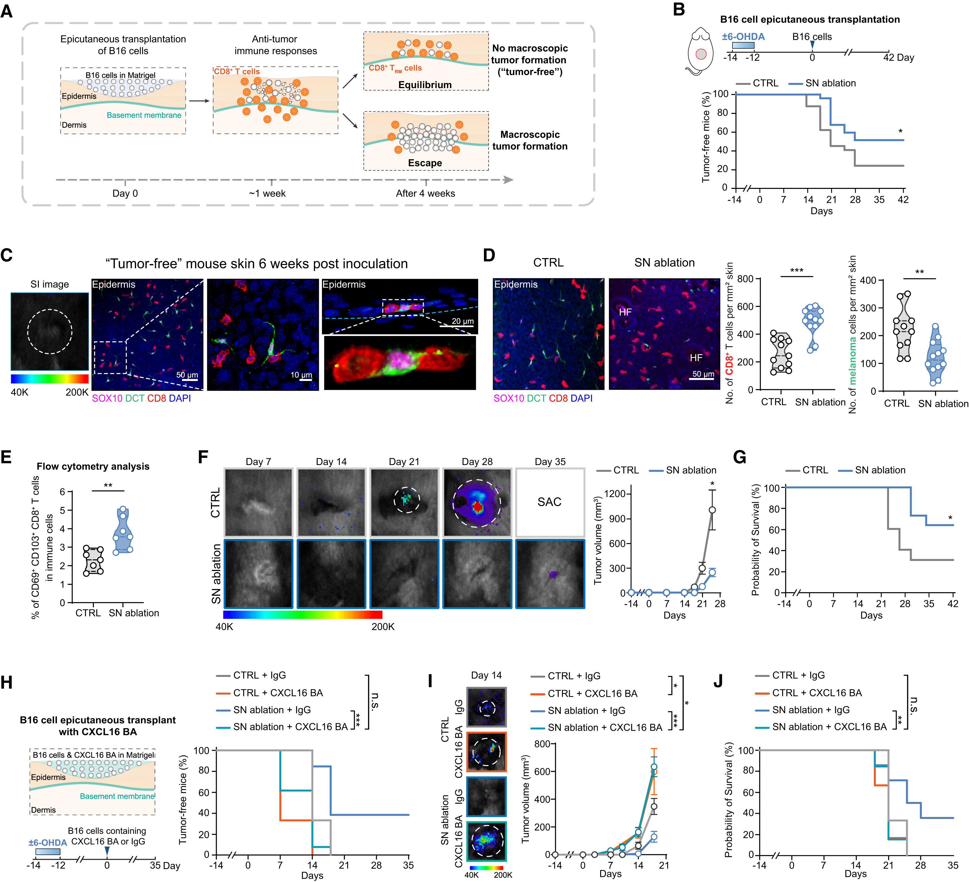
为探究交感神经抑制能否增强局部抗肿瘤免疫,研究团队采用经皮黑色素瘤移植模型,将B16细胞接种于小鼠皮肤上皮(图6A)。结果显示,接种造模6周后,交感神经抑制组无瘤小鼠比例较对照组翻倍(图6B),其皮肤上皮中CD8+ TRM细胞与黑色素瘤细胞共存,提示存在持续的免疫监视或细胞毒性活性(图6C)。TRM密度与上皮中肿瘤细胞数量呈负相关(图6D)。在发生肿瘤的小鼠中,交感神经抑制组肿瘤体积更小(图6F),存活率从约30%提升至70%(图6G)。为验证CXCL16在肿瘤保护中的作用,团队在移植模型中联合使用CXCL16阻断抗体。结果显示,阻断CXCL16完全消除了交感神经抑制带来的无瘤比例升高、肿瘤生长减缓及存活率改善(图6H-6J)。以上结果表明,交感神经抑制通过上调CXCL16扩增局部CD8+ TRM细胞,从而增强皮肤黑色素瘤免疫监视。

图6. 交感神经抑制增强皮肤局部癌症免疫监视
6
增强的交感神经活性减弱
皮肤CD8+ TRM细胞的形成
为探究增强的交感神经信号能否减少CD8+ TRM细胞,研究团队采用CNO处理Gq-DREADD小鼠以局部激活交感神经后,发现皮肤CD8+ TRM显著减少(图7A)。皮内注射去甲肾上腺素(NE)或β-肾上腺素能激动剂异丙肾上腺素同样减少了局部TRM细胞(图7B-C),表明NE-ADRB2信号介导了TRM的减少。机制研究发现,NE注射后表皮CXCL16表达显著下降(图7D),体外培养的角质形成细胞及人皮肤组织中NE处理均下调CXCL16和TGF-β3表达(图7E-7G)。阻断CXCL16可模拟交感激活的TRM减少效应(图7H),而重组CXCL16蛋白与NE共注射则挽救了TRM数量的下降(图7I)。以上结果表明,交感激活通过下调上皮CXCL16减少皮肤TRM细胞。
在生理层面,树脂毒素(RTX)诱导的急性应激样交感激活导致皮肤TRM减少,该效应可被交感神经消融或Gi-DREADD抑制所消除(图7J)。功能上,RTX处理显著加速了经皮接种B16黑色素瘤的进展(图7K)。以上结果表明,急性应激诱导的交感神经过度激活通过下调CXCL16削弱皮肤TRM池,损害对黑色素瘤的免疫监视。

图7. 交感神经信号增强可抑制皮肤CD8+ TRM的形成
总的来说,本研究首次揭示“交感神经-上皮-免疫”三谱系调控轴是皮肤CD8+ TRM的核心调节机制,明确NE-ADRB2-CXCL16-CXCR6是核心调控通路。具体而言,皮肤交感神经通过NE-ADRB2信号通路抑制KC表达CXCL16,从而限制循环T细胞向表皮的招募与驻留,对局部TRM池规模施加“制动”效应。本研究不仅阐明了神经系统通过稳定作用于上皮细胞以远程设定组织免疫基线的全新机制,更揭示了应激状态下局部免疫监视受损的分子基础,为增强疫苗免疫效力、提升抗肿瘤免疫效能及干预自身免疫疾病提供了潜在策略。这些发现深化了对屏障组织中神经-上皮-免疫协同调控的理解,也为肿瘤免疫神经维度干预提供了新的依据。

图8. 研究模式图
关于我们
上海南方模式生物科技股份有限公司(Shanghai Model Organisms Center, Inc.,简称"南模生物"),成立于2000年9月,是一家上交所科创板上市高科技生物公司(股票代码:688265),始终以编辑基因、解码生命为己任,专注于模式生物领域,打造了以基因修饰动物模型研发为核心,涵盖多物种模型构建、饲养繁育、表型分析、药物临床前评价等多个技术平台,致力于为全球高校、科研院所、制药企业等客户提供全方位、一体化的基因修饰动物模型产品解决方案。
欢迎通过以下方式联系我们:
💬 微信公众号「南模生物SMOC」在线咨询
📞 拨打400-728-0660
📧 发送邮件至marketing@modelorg.com