14 年
手机商铺
技术资料/正文
85 人阅读发布时间:2026-03-16 12:46
2026年2月17日,上海交通大学医学院上海市免疫学研究所叶幼琼团队、苏冰团队与上海交通大学医学院附属瑞金医院邹多武团队在Gastroenterology(IF=25.9)发表研究成果,题为“Single-Cell Analysis of Chemotherapy-induced Remodeling Reveals CD276-driven Basal-like Chemoresistance in Pancreatic Cancer”。研究发现,化疗压力下肿瘤细胞可由中间状态向耐药性的基底样表型转化,并与SPP1+巨噬细胞及耗竭CD8+ T细胞共同构建免疫抑制性耐药生态位。机制上,免疫检查点分子CD276/B7-H3在其中发挥双重调控作用,既驱动基底样转化,又强化免疫抑制信号,为化疗联合抗CD276/B7-H3精准干预策略提供了关键理论依据和潜在靶点。
南模生物为该研究提供了KPC小鼠模型。

胰腺导管腺癌(pancreatic ductal adenocarcinoma,PDAC)是一种高度恶性的消化系统肿瘤,多数患者确诊时已属晚期。当前,白蛋白紫杉醇联合吉西他滨化疗(AG方案)是标准的一线治疗方案之一,但总体疗效有限,生存获益不显著。其疗效受限的原因部分归因于肿瘤微环境,但治疗期间细胞和分子水平的变化仍知之甚少,研究这些变化有助于识别预测性生物标志物并改进治疗策略。
肿瘤微环境由恶性细胞、基质细胞和免疫细胞组成,调控肿瘤进展和治疗应答。PDAC主要存在“经典型”和“基底样”两种肿瘤细胞亚型。经典型分化程度较高,对化疗相对敏感;基底样分化差、侵袭性强,且具有显著耐药特征。然而,化疗如何重塑肿瘤微环境并驱动亚型转换仍不清楚。
为明确这些问题,研究人员进行了以下研究:
1
化疗动态重塑人胰腺导管腺癌的肿瘤微环境
为探究化疗对胰腺导管腺癌(PDAC)患者肿瘤微环境的影响,研究团队对28例接受AG方案化疗的不可切除胰腺导管腺癌患者,收集了治疗前后的配对肿瘤活检样本和外周血单个核细胞,并进行单细胞RNA测序及TCR/BCR测序(图1A)。结果显示,39.3%的患者达到部分缓解,46.4%的患者出现疾病进展(图1B-D)。通过对120,353个细胞进行聚类分析,研究团队鉴定了上皮细胞、免疫细胞和基质细胞等主要细胞类型(图1E-G)。结果显示,缓解者化疗后肿瘤组织中恶性细胞和巨噬细胞比例显著下降,经典树突状细胞比例增加;而非缓解者中上述细胞类型变化不大,但T/NK细胞比例显著下降,中性粒细胞比例增加(图1H-J)。以上结果表明,缓解者和非缓解者化疗后肿瘤微环境重塑模式存在显著差异。
为进一步探究化疗对外周免疫细胞的影响,研究团队分析了174,141个外周血单个核细胞,发现缓解者和非缓解者化疗后外周血中增殖T细胞比例均显著增加(图1K-M),提示化疗可广泛激活外周T细胞。以上结果表明,化疗不仅重塑肿瘤局部微环境,也影响外周免疫细胞动态,且其重塑模式与患者临床反应密切相关。

图1. PDAC化疗配对活检中TME重塑的特征分析
2
与化疗疗效相关的恶性细胞转化
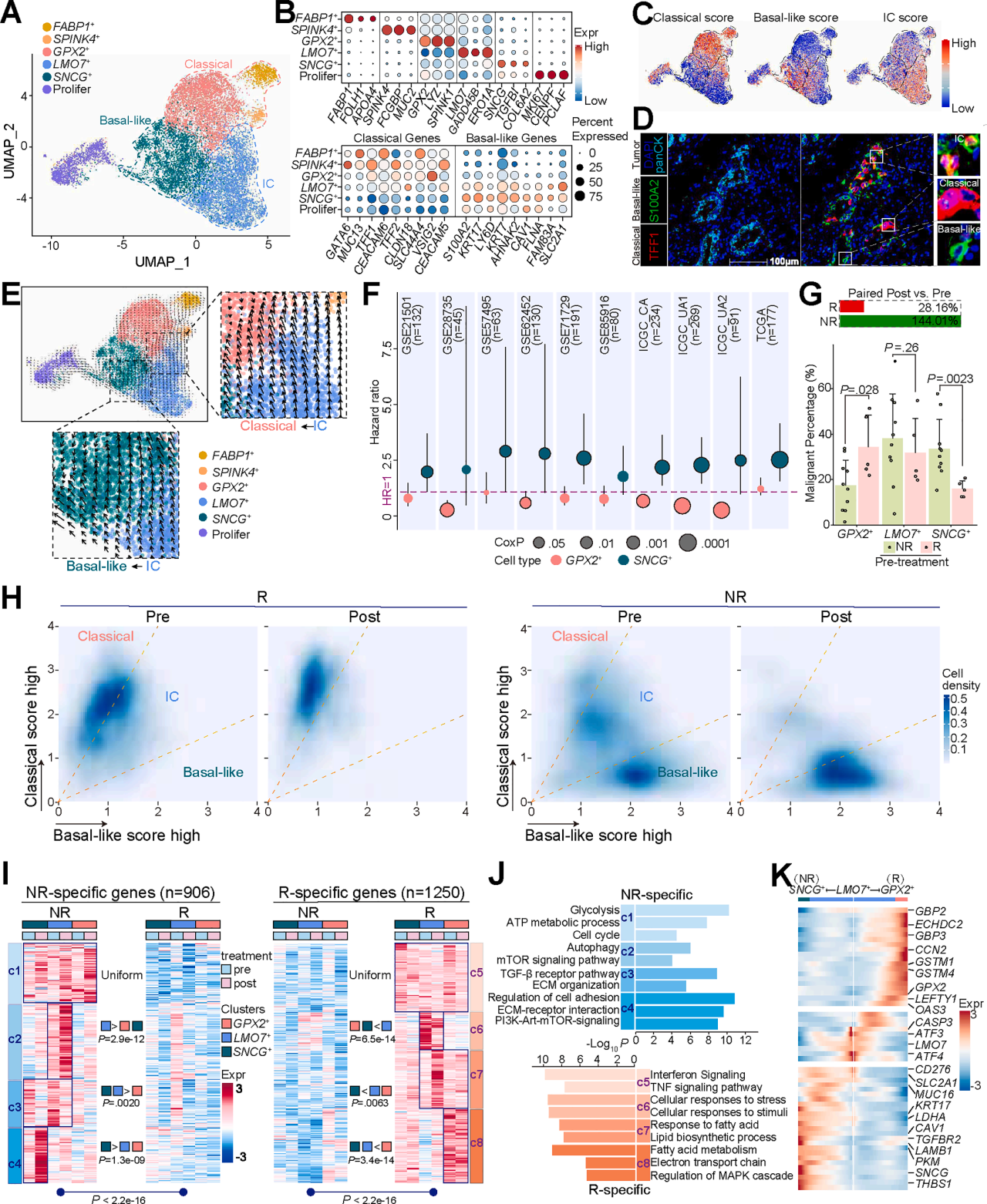
为进一步探究化疗过程中胰腺导管腺癌恶性细胞状态的动态变化及其与疗效的关系,研究团队基于拷贝数变异分析鉴定了恶性细胞,并通过特征基因将其分为六个亚群:三个经典型亚群(FABP1+、SPINK4+、GPX2+)、一个基底样亚群(SNCG+)、一个增殖亚群和一个同时表达经典型和基底样特征、具有中间共表达状态的过渡亚群(LMO7+)(图2A-C)。多重免疫荧光染色验证了经典型(TFF1+)和基底样(S100A2+)恶性细胞的存在(图2D)。
RNA velocity分析显示,LMO7+ 中间态恶性细胞可向SNCG+ 基底样或GPX2+ 经典型两个方向分化(图2E)。基于十个独立胰腺导管腺癌队列的预后分析表明,SNCG+ 基底样特征与不良预后相关,而GPX2+ 经典型特征与良好预后相关(图2F)。化疗前,缓解者中GPX2+ 经典型恶性细胞比例较高,非缓解者中SNCG+ 基底样恶性细胞比例较高(图2G)。化疗后,缓解者恶性细胞总数降至治疗前的28.16%,且残存细胞主要向经典型状态转变;而非缓解者恶性细胞总数增至治疗前的144.01%,且主要向基底样状态转变(图2H-I)。
差异基因分析显示,非缓解者富集糖酵解、KRAS信号及上皮-间质转化相关基因,缓解者则富集干扰素及肿瘤坏死因子信号相关基因(图2J)。值得注意的是,免疫检查点分子CD276/B7-H3在非缓解者中呈现从LMO7+ 中间态向SNCG+ 基底样细胞转变的表达模式,提示其可能参与调控肿瘤细胞向化疗耐药的基底样状态转化(图2K)。以上结果表明,化疗重塑了胰腺导管腺癌恶性细胞状态,缓解者倾向于维持或转变为经典型,而非缓解者则向基底样状态演进,其中CD276可能在这一过程中发挥关键作用。

图2. 与化疗疗效相关的恶性细胞转化
3
SPP1+ 巨噬细胞与基底样恶性细胞的
轴促进化疗耐药
之前研究发现巨噬细胞比例在化疗期间发生变化(图1J),为探究其在化疗耐药中的作用,研究团队鉴定了6种巨噬细胞亚群,其中SPP1+ 肿瘤相关巨噬细胞富集缺氧、糖酵解和血管生成等促癌特征,与不良预后相关;FOLR2+ 组织驻留巨噬细胞则富集抗原呈递和吞噬功能,与良好预后相关(图3A-C)。正常胰腺组织中FOLR2+ 巨噬细胞占比较高,而胰腺导管腺癌组织中SPP1+ 巨噬细胞显著增加(图3D)。
化疗后,非缓解者中SPP1+ 肿瘤相关巨噬细胞比例维持高位,而缓解者中FOLR2+ 组织驻留巨噬细胞显著增加、SPP1+ 肿瘤相关巨噬细胞减少(图3E)。功能分析显示,缓解者巨噬细胞吞噬功能增强,非缓解者则维持高血管生成活性(图3F-G)。配体-受体分析发现,SPP1+ 肿瘤相关巨噬细胞(促肿瘤)与SNCG+ 基底样恶性细胞存在更多相互作用,而FOLR2+ 组织驻留巨噬细胞(抗肿瘤)则主要与GPX2+ 经典型恶性细胞互作(图3H),且SPP1+ 巨噬细胞与基底样恶性细胞的空间距离显著小于其与经典型恶性细胞的距离(图3I-J)。
进一步分析显示,非缓解者中SPP1+ 肿瘤相关巨噬细胞通过MMP9-CDH1、VEGFA-AXL、SPP1-SDC1等配体-受体对调控基底样恶性细胞中糖酵解、缺氧和增殖相关基因表达(图3K-L)。以上结果表明,化疗重塑了巨噬细胞与恶性细胞的互作轴,SPP1+ 肿瘤相关巨噬细胞与基底样恶性细胞形成的促肿瘤生态位促进了胰腺导管腺癌化疗耐药。

图3. 化疗期间巨噬细胞与恶性细胞的显著相互作用轴
4
CD8过渡性耗竭T细胞的积累与化疗耐药相关
为探究化疗过程中CD8+ T细胞动态变化与耐药的关系,研究团队对肿瘤浸润CD8+ T细胞进行了亚群鉴定和分化轨迹分析。结果显示,CD8+ T细胞主要向两个方向分化:效应记忆回巢CD8细胞和终末耗竭T细胞,其中终末耗竭路径又可分为两条分支,分别经过GZMK+ 过渡性耗竭T细胞和ZNF683+ CXCR6+ 组织驻留记忆T细胞(图4E-F)。
化疗后,非缓解者中GZMK+ 过渡性耗竭T细胞、组织驻留记忆T细胞和终末耗竭T细胞均显著增加,而缓解者中上述亚群略有减少(图4D)。沿分化轨迹分析显示,非缓解者CD8+ T细胞向耗竭方向积累,耗竭评分显著升高;缓解者则表现为化疗后耗竭水平下降、细胞毒性增强(图4H-I)。
通过TCR追踪CD8+ T细胞来源发现,效应记忆回巢CD8细胞中高度扩增克隆比例最高(图4J)。化疗后,缓解者中出现更多新TCR克隆,且这些新克隆主要由细胞毒性效应记忆回巢CD8细胞构成,而非缓解者中新克隆比例较低(图4K)。以上结果表明,化疗重塑了CD8+ T细胞分化方向,缓解者倾向于产生新的细胞毒性克隆,而非缓解者则向耗竭状态积累,其中GZMK+ 过渡性耗竭T细胞可能是潜在的治疗干预靶点。

图4. 与化疗耐药相关的CD8耗竭T细胞积聚
5
检查点CD276/B7-H3在基底样恶性细胞-
耗竭T细胞-SPP1+ TAM生态位中富集
为探究化疗耐药相关的核心调控因子,研究团队整合分析了肿瘤微环境中各细胞群的治疗动态指数(图5A)和与疗效的相关性(图5B),发现耗竭T细胞及SPP1+ 肿瘤相关巨噬细胞在非缓解者治疗后显著富集,且与不良预后相关。空间转录组学分析显示,SNCG+ 基底样恶性细胞与耗竭T细胞及SPP1+ 巨噬细胞在空间上高度共定位(图5C),多重免疫荧光染色进一步证实基底样恶性细胞与耗竭T细胞(PD1+)及组织驻留记忆T细胞(CD103+)的距离显著小于其与其他CD8+ T细胞的距离(图5D-E)。原位测序和Visium HD空间转录组数据同样验证了基底样恶性细胞、耗竭T细胞与SPP1+ TAMs三者构成的化疗耐药生态位(图5F-G)。
在上述生态位中,CD276/B7-H3的表达模式尤为突出。单细胞数据显示,CD276在基底样及中间态恶性细胞中高表达,尤其在非缓解者中表达水平更高,且化疗后进一步升高,与其促进基底样转化的功能一致(图5H)。空间转录组学和多重免疫荧光染色证实,CD276表达与基底样恶性细胞(S100A2+)高度重叠,而与经典型恶性细胞(TFF1+)共定位较少(图5I-L)。在10个独立胰腺导管腺癌转录组队列中,CD276高表达与基底样状态、血管生成及T细胞耗竭特征显著相关(图5M)。蛋白质组学数据同样显示,B7-H3蛋白在基底样亚型中显著富集,并与血管生成评分和耗竭评分正相关(图5N-O),且其高表达与患者不良预后相关。以上结果表明,CD276/B7-H3在基底样恶性细胞-耗竭T细胞-SPP1+ 肿瘤相关巨噬细胞构成的化疗耐药生态位中富集,是驱动胰腺导管腺癌化疗耐药的关键分子。

图5. CD276/B7-H3在基底样恶性细胞-Tex-SPP1+ 肿瘤相关
巨噬细胞相互作用微环境中的富集
6
靶向CD276/B7-H3逆转胰腺导管腺癌的化疗耐药
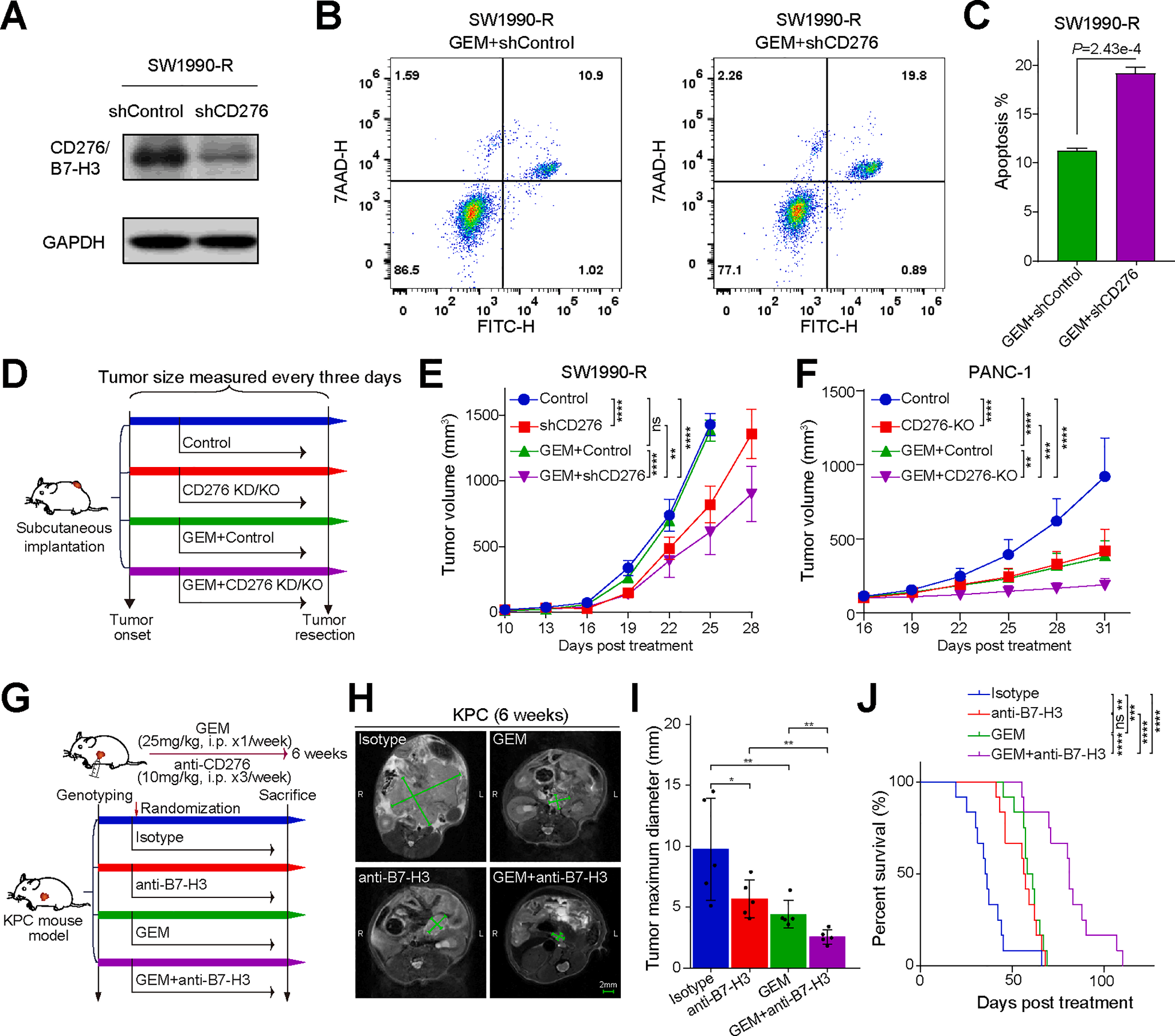
为验证CD276/B7-H3在化疗耐药中的功能并探索其治疗价值,研究团队开展了系列体内外实验。首先在化疗耐药的SW1990-R细胞中敲低CD276,结果显示细胞凋亡显著增加(图6A-C)。在SW1990-R移植瘤模型中,单独化疗效果有限,单独敲低CD276可抑制肿瘤生长,而联合化疗疗效进一步增强(图6D-E)。在固有耐药的PANC-1细胞中敲除CD276同样增强了化疗敏感性,且不影响小鼠体重(图6F)。
在KPC小鼠模型中,抗B7-H3单抗或吉西他滨单药治疗均可减小肿瘤体积、延长生存期,而两药联合使用效果更为显著(图6G-J)。以上结果表明,靶向CD276/B7-H3联合化疗可有效逆转胰腺导管腺癌的化疗耐药。

图6. 靶向治疗 PDAC 中CD276/B7-H3逆转化疗耐药性
7
CD276/B7-H3促进基底样肿瘤状态
并维持免疫抑制性肿瘤微环境
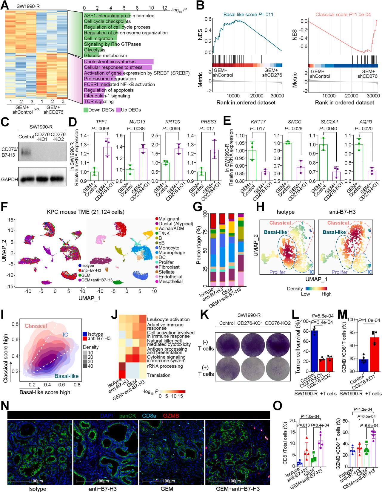
为探究CD276/B7-H3驱动化疗耐药的机制,研究团队进行了转录组分析。结果显示,在SW1990-R细胞中敲低CD276后,下调基因富集于糖酵解和细胞周期等基底样相关通路,上调基因富集于胆固醇代谢和凋亡调节等经典型相关通路(图7A)。基因集富集分析证实,CD276敲低使恶性细胞从基底样向经典型状态转变(图7B)。qPCR验证显示,CD276敲除后基底样标记物(KRT17、SNCG)表达下降,经典型标记物(TFF1、MUC13)表达上升(图7C-E)。
在KPC小鼠模型中,抗B7-H3单抗治疗减少了肿瘤中恶性细胞和基底样细胞比例(图7F-H),提高了经典型评分,降低了基底样评分及上皮-间质转化/细胞外基质特征(图7I)。对肿瘤微环境分析显示,抗B7-H3治疗上调了肿瘤和巨噬细胞中的人类白细胞抗原及干扰素信号通路,促进免疫活化(图7J)。CD276敲除的肿瘤细胞与CD8+ T细胞共培养后,T细胞杀伤能力增强(图7K-L),颗粒酶B阳性CD8+ T细胞比例升高(图7M)。多重免疫荧光染色显示,抗B7-H3联合化疗组中KPC小鼠肿瘤浸润CD8+ T细胞的颗粒酶B染色显著增强(图7N-O)。以上结果表明,CD276/B7-H3通过双重机制驱动化疗耐药:一方面促进恶性细胞向基底样状态转化,另一方面维持免疫抑制微环境。

图7. CD276/B7-H3驱动 PDAC 中基底样恶性状态的形成
综上所述,本研究通过单细胞与空间多组学技术,系统揭示了PDAC在化疗过程中的细胞状态转换与TME动态重塑机制,提出CD276/B7-H3是连接肿瘤可塑性与免疫抑制的关键枢纽分子。该发现不仅深化了对PDAC化疗耐药机制的理解,也为“化疗联合靶向CD276/B7-H3”的精准治疗策略提供了重要理论基础与实验支持,具有显著的临床转化潜力。

图8. 研究模式图
关于我们
上海南方模式生物科技股份有限公司(Shanghai Model Organisms Center, Inc.,简称"南模生物"),成立于2000年9月,是一家上交所科创板上市高科技生物公司(股票代码:688265),始终以编辑基因、解码生命为己任,专注于模式生物领域,打造了以基因修饰动物模型研发为核心,涵盖多物种模型构建、饲养繁育、表型分析、药物临床前评价等多个技术平台,致力于为全球高校、科研院所、制药企业等客户提供全方位、一体化的基因修饰动物模型产品解决方案。
欢迎通过以下方式联系我们:
💬 微信公众号「南模生物SMOC」在线咨询
📞 拨打400-728-0660
📧 发送邮件至marketing@modelorg.com