14 年
手机商铺
技术资料/正文
85 人阅读发布时间:2026-03-25 11:03
2026年3月6日,四川大学丁楅森/曹中炜等联合中国医学科学院北京协和医学院王辰院士等在Cell发表题为“Selective targeting of endothelial and perivascular angiocrine ROCK2 treats liver fibrosis”的研究论文。该论文揭示血管内皮细胞及血管周围HSC中异常上调的ROCK2在肝纤维化进展中的致病作用,明确血管微环境在纤维化持续演进中的重要调控作用,并系统阐述“血管旁分泌”(Angiocrine)信号在疾病进程中的驱动功能。并基于ROCK2靶点开展药物设计与筛选,获得高选择性ROCK2抑制剂TDI01。该工作构建了从靶点发现-药物研发-临床研究的first-in-class新药开发全链条,为靶向血管Angiocrine功能的抗纤维化治疗提供了理论依据与实践基础。
南模生物为该研究提供了Vav1-2A-Cre mice(目录号:NM-KI-233228)及Lrat-2A-Cre mice(目录号:NM-KI-190097)小鼠模型。

肝脏在损伤后会进行自我修复,肝再生需要不同细胞类型之间的协调交互。在此过程中,异常激活的肝星状细胞(HSCs)分化为肌成纤维细胞,导致肝纤维化。肝纤维化不仅是多种慢性肝病(如代谢功能障碍相关脂肪性肝炎MASH)的共同组织学特征,更是其向肝硬化乃至肝癌进展的关键病理基础。尽管目前已有一系列抗纤维化候选药物进入临床试验,但临床可用的有效治疗手段仍然极为有限。因此,鉴定肝纤维化进程中关键且可成药的致纤维化分子,已成为该领域亟待解决的核心问题。
HSC的活化受其周围细胞的调节,研究表明,免疫细胞可与HSCs相互作用,促进肝纤维化。基于此,越来越多的治疗候选药物已在伴纤维化的MASH患者临床试验中接受测试。例如,代谢调节剂展现出积极疗效,甲状腺激素受体-β(THR)激动剂瑞美替罗和胰高血糖素样肽-1(GLP1)受体激动剂司美格鲁肽已相继获批;此外,丝裂原活化蛋白激酶激酶4(MKK4)抑制剂在临床前模型中也被证实可促进肝再生。然而,能有效逆转患者肝纤维化的疗法极为有限。然而,上述疗法在逆转已形成的肝纤维化方面效果仍不理想,而靶向特定致纤维化分子(如赖氨酰氧化酶样蛋白2,LOXL2)的干预策略亦未在临床研究中取得预期成功。因此,开发基于机制的治疗药物是肝脏疾病抗纤维化治疗的迫切需求。
基于上述问题,研究团队进行了以下研究:
1
ROCK2在人纤维化肝脏的血管中上调
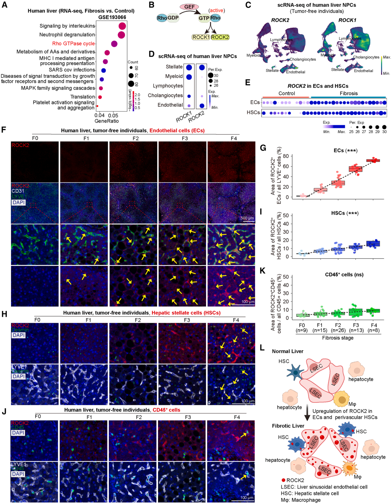
为探究ROCK2在纤维化肝脏中的表达模式及其细胞特异性,研究团队首先对公开的人肝脏转录组数据集(GEO:GSE193066和GSE173735)进行了通路富集分析。结果表明,纤维化肝脏中显著富集了"Rho GTPase循环"及其效应器相关信号(图1A)。Rho GTP酶效应分子及Rho GTP酶循环均与ROCK家族相关,该家族是设计激酶抑制剂的理想药物靶点(图1B)。基于此,团队进一步通过scRNA-seq技术对人肝脏中ROCK1和ROCK2的表达进行了分析。结果显示,与广泛表达的ROCK1不同,ROCK2在肝脏内皮细胞(ECs)和肝星状细胞(HSCs)中呈现优先表达,且在纤维化肝脏中表达显著上调(图1C-E)。为在蛋白水平验证这一发现,研究团队对人肝组织切片进行了多重免疫荧光染色。结果显示,ROCK2及其磷酸化活化形式(pROCK2)在纤维化肝脏的LYVE1+ 肝窦内皮细胞(LSECs)和desmin+ HSCs中呈分期依赖性高表达(图1F-I)。相反,在CD45+ 造血细胞和HNF4α+ 肝细胞中,ROCK2的表达水平极低且无显著变化(图1J-K)。以上数据表明,ROCK2在纤维化肝脏的血管内皮细胞及血管周围HSCs中选择性上调,提示其作为抗纤维化干预靶点的潜力(图1L)。

图1. 人类纤维化肝脏中血管内皮细胞及血管周围肝星状细胞中ROCK2的表达上调
2
ECs和HSCs中的ROCK2
在小鼠模型中促进肝纤维化
为明确ROCK2在肝纤维化进程中的功能细胞来源,研究团队构建了内皮细胞(EC)特异性诱导型ROCK2基因敲除小鼠(Rock2iΔEC/iΔEC),并利用CCl4诱导的肝纤维化模型进行验证(图2A)。结果显示,与对照小鼠相比,Rock2iΔEC/iΔEC小鼠的肝胶原沉积显著减少,血清转氨酶(ALT、AST)及肝羟脯氨酸(HYP)水平均明显下降(图2B-E),提示内皮细胞中ROCK2上调是驱动损伤后肝纤维化的重要因素。
进一步,研究团队利用HSC特异性Lrat-Cre小鼠构建了HSC中ROCK2缺失的小鼠(Rock2ΔHSC/ΔHSC),并利用CCl4诱导的肝纤维化模型(图2F)。结果表明,在相同纤维化模型中,Rock2ΔHSC/ΔHSC小鼠同样表现出纤维化程度减轻,但改善幅度低于内皮细胞特异性敲除小鼠(图2G-J)。在MASH模型中,研究团队进一步验证了上述发现。结果显示,内皮细胞或HSCs中ROCK2的缺失均可显著减轻肝纤维化、改善肝脂肪变性并降低血清转氨酶水平(图2K-V)。以上数据表明,ROCK2在内皮细胞及HSCs中的上调是驱动肝纤维化进展的关键机制,靶向该分子的激酶活性有望成为抗纤维化治疗的策略。

图2. ECs和HSCs中ROCK2基因缺失可减轻肝纤维化和肝损伤
3
TDI01被鉴定为ROCK2选择性抑制剂
为获得具有临床应用潜力的ROCK2选择性抑制剂,研究团队基于ROCK2晶体结构及已知抑制剂骨架,通过计算机辅助药物设计(CADD)合成686种候选化合物,并建立了一套多级筛选流程(图3A)。首先,采用均相时间分辨荧光(HTRF)技术来鉴定特异性抑制ROCK2活性但不抑制ROCK1的化合物。初筛结果显示,126个化合物可显著抑制ROCK2活性,其中47个化合物对ROCK2的半数抑制浓度(IC50)低于45 nM(图3B)。进一步以ROCK1/ROCK2 IC50比值大于200为标准筛选高选择性抑制剂,共获得41个符合要求的化合物(图3C)。
综合两项指标,共有37个化合物同时满足强效(ROCK2 IC50 < 45 nM)与高选择性(选择性指数 > 200)标准,进入后续药代动力学(PK)筛选(图3D)。结果显示,剂8个ROCK2选择性抑制剂具有良好暴露量(图3E)。随后,采用人脐静脉内皮细胞(HUVECs)及肝窦内皮细胞(LSECs)对上述8个化合物进行细胞毒性评估,仅TDI01470在两种细胞中的IC50均高于20 μM,提示其细胞毒性较低(图3F)。hERG心脏毒性试验进一步证实,相较于阳性对照多非利特(Dofetilide),TDI01470表现出最小的心脏毒性(图3G)。大鼠PK研究也同样表明,TDI01470口服生物利用度达56%,半衰期(T1/2)为3.2h,暴露量呈剂量依赖性(图3H)。
综合上述筛选结果,TDI01470被确定为最终候选化合物,并命名为TDI01。激酶活性测定显示,TDI01对ROCK2的IC50为10.31 nM,对ROCK1的IC50为6,159 nM,选择性指数达598倍(图3I),表明其具有高度ROCK2选择性抑制活性。

图3. 具有最佳药代动力学参数和安全性的ROCK2选择性抑制剂TDI01的鉴定
4
TDI01可直接与ROCK2结合
并发挥其抑制作用
为确证TDI01与ROCK2的直接结合及其机制,研究团队开展了一系列分子互作与结构研究。生物层干涉(BLI)结果显示,TDI01与ROCK2激酶结构域(KD)呈高亲和力结合(KD=65.56 nM),而与ROCK1在浓度高达60 μM时仍无显著结合(图4A-B)。进一步利用生物素标记的TDI01在人脐静脉内皮细胞(HUVECs)及肝星状细胞LX2一起孵育,对pulled down的细胞裂解物进行定量蛋白质组学分析显示,ROCK2是与生物素-TDI01结合强度最高的靶蛋白(图4C-D)。功能实验显示,TDI01在细胞中表现出对ROCK2活性的剂量依赖性抑制(图4E-F)。
为阐明TDI01的结合模式和抑制机制,研究团队利用冷冻电镜解析了ROCK2 KD与TDI01复合物的三维结构。结果显示,TDI01结合于ROCK2的ATP结合口袋,诱导其采取激酶非活性状态的"DFG-out"构象,而ROCK1因F194残基的空间位阻无法发生该构象变化(图4G-J)。关键残基L210在TDI01选择性识别中起决定性作用:L210F点突变完全消除了TDI01与ROCK2的结合及其抑制活性(图4K-O)。以上结果表明,TDI01通过与ROCK2的L210残基特异性结合,将其锁定于非活性构象,从而实现高选择性抑制。

图4. TDI01作为ROCK2选择性抑制剂的特性研究
5
TDI01可减轻小鼠和
小型猪模型中的肝纤维化
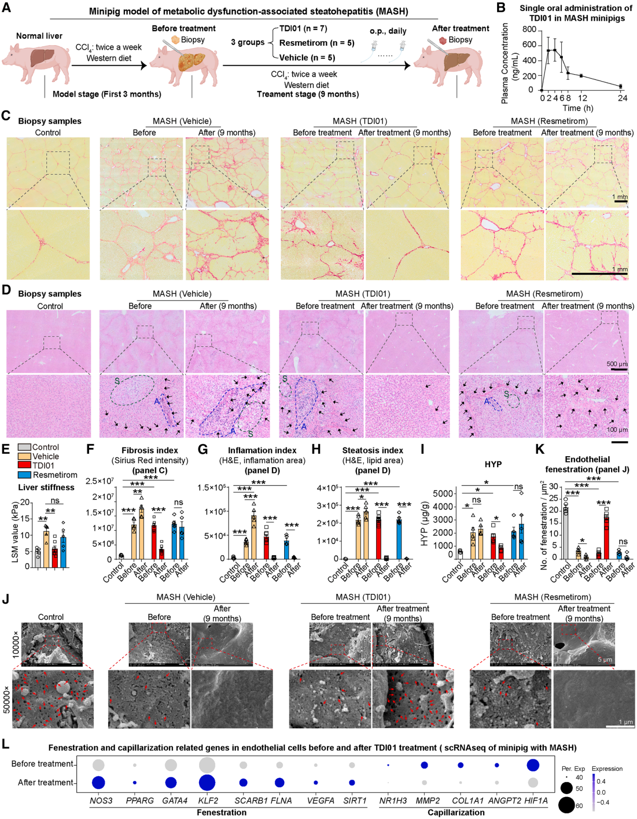
为系统评估TDI01的抗纤维化疗效,研究团队首先在CCl₄诱导的小鼠肝纤维化模型中给予TDI01治疗。结果显示,TDI01降低了血清转氨酶(ALT、AST)水平、减少了肝脏羟脯氨酸(HYP)含量并改善了肝纤维化。在MASH小鼠模型中,TDI01同样显著改善肝纤维化、脂肪变性及肝功能指标。为进一步验证其转化潜力,研究团队在更接近人类病理特征的在小型猪MASH模型中测试了TDI01的效果。小型猪经3个月诱导形成明确肝纤维化后,给予TDI01(5 mg/kg)治疗9个月。结果显示,与阳性对照药Resmetirom相比,TDI01肝脏硬度显著降低、胶原沉积减少(图5C-F)。同时,TDI01治疗后肝脏炎症与脂肪变性减轻,HYP含量降低(图5G-I)。以上结果表明,TDI01可逆转小型猪MASH模型中的肝纤维化。
机制层面,扫描电镜观察显示,TDI01治疗可恢复MASH小型猪肝窦内皮细胞(LSECs)的窗孔数量,逆转其毛细血管化改变(图5J-K)。scRNA-seq分析进一步证实,TDI01上调LSECs中窗孔相关基因(如NOS3、PPARG),下调毛细血管化相关基因(如MMP2、COL1A1)(图5L)。以上结果表明,TDI01通过抑制血管ROCK2,恢复LSECs功能,从而发挥抗纤维化作用。

图5. TDI01在模拟人类病理学的迷你猪MASH模型中减轻纤维化
6
TDI01在人体中的1期临床试验
为评估TDI01在人体中的安全性、耐受性及药代动力学(PK)特征,研究团队开展了一项随机、双盲、安慰剂对照的1期临床试验。共入组62例健康志愿者,分别接受单次递增剂量(400、800、1200 mg)、多次给药(200、400 mg,每日一次,连续7天)及食物影响评估。结果显示,TDI01在所有剂量组均表现出良好的安全性,未发生严重不良事件。PK分析显示,TDI01口服后吸收迅速,单次给药后血浆浓度呈双相曲线,达峰时间(Tmax)约为4小时,半衰期(T1/2)约8-13小时,暴露量(Cmax和AUC)呈剂量依赖性增加。多次给药3-4天后达到稳态,蓄积系数合理(Rac 1.68-2.39),表明每日一次给药方案可行。食物影响研究表明,高脂餐延迟TDI01吸收(Tmax延长至7.1小时),但显著提高暴露量(Cmax和AUC增加),提示餐后给药可增强生物利用度。以上结果表明,TDI01在健康志愿者中具有良好的安全性和可预测的PK特征,支持其在肝纤维化患者中的后续临床研究。
7
临床研究表明TDI01有
减轻患者肝纤维化的趋势
为初步评估TDI01在肝纤维化患者中的安全性与疗效,研究团队开展了一项剂量递增的扩展临床研究。该研究设计为剂量递增试验,包括一个初始低剂量队列(200 mg),随后递增到高剂量队列(400 mg)。低剂量队列(200 mg,每日一次)共纳入6例经病理活检确诊的不同分期肝纤维化患者(图6A-B)。经过24周治疗,5例患者的肝脏硬度值(LSM)呈进行性下降(图6C-D)。多种无创纤维化指标(S指数、GPR、RPR、FIB-4)在多数患者中呈现改善或维持稳定的趋势(图6E-H)。肝功能指标(ALT、AST、ALB)在治疗期间总体稳定,其中1例基线异常升高的患者转氨酶接近恢复正常(图6I-K)。治疗期间未见严重不良事件,仅发生6例轻微治疗相关不良事件。总的来说,在这6名接受低剂量TDI01治疗的患者中,出现了减轻肝纤维化的趋势,且安全性相对良好。

图6. TDI01可缓解6例受试患者的肝纤维化程度
治疗结束后对6例患者进行二次肝活检,病理结果显示5例患者肝组织胶原沉积显著减少(图7A-B)。H&E染色显示,5例患者的纤维化分期(METAVIR、NAFLD、Scheuer评分系统)均有明显改善,其中2例基线为肝硬化的患者亦呈现组织学改善(图7C-D)。多重免疫荧光染色证实,TDI01治疗后患者肝组织中pROCK2水平显著下降,而pROCK1水平无明显变化(图7E-F),验证了其靶向选择性。以上结果表明,本项小样本探索性研究初步提示,TDI01可安全有效地减轻肝纤维化,其对ROCK2的选择性抑制可能是其发挥抗纤维化作用的分子基础。

图7. TDI01通过抑制ROCK2活性改善纤维化
总的来说,这项研究实现了从靶点发现、药物研发到临床转化的全链条突破,为肝纤维化治疗提供了全新的靶向策略,具有重要的科学价值与临床意义。

图8. 研究模式图
关于我们
上海南方模式生物科技股份有限公司(Shanghai Model Organisms Center, Inc.,简称"南模生物"),成立于2000年9月,是一家上交所科创板上市高科技生物公司(股票代码:688265),始终以编辑基因、解码生命为己任,专注于模式生物领域,打造了以基因修饰动物模型研发为核心,涵盖多物种模型构建、饲养繁育、表型分析、药物临床前评价等多个技术平台,致力于为全球高校、科研院所、制药企业等客户提供全方位、一体化的基因修饰动物模型产品解决方案。