14 年
手机商铺
技术资料/正文
40 人阅读发布时间:2026-03-20 14:13
1月22日,华中农业大学颜彦教授团队联合美国纪念斯隆-凯特琳癌症中心Tuomas Tammela教授团队,在国际知名期刊Nature发表题为“Critical role for a high-plasticity cell state in lung cancer”的重磅研究成果。
该研究通过一套高精度小鼠遗传报告系统,首次证实并定位肺癌中一类具有“高可塑性细胞状态(HPCS)”的特殊肿瘤细胞。它们连接并调控着不同细胞状态之间的转换,驱动肺癌进展、促进细胞多样性并导致治疗耐受。这项研究为理解癌症可塑性的组织提供了新理论框架,也为开发靶向肿瘤细胞状态转换的新型治疗策略奠定了基础。
南模生物为该研究提供了Slc4a11-FSF-MCD,Hopx-FSF-MACD以及Hipp11-FSF-GGCB三个小鼠模型。

1
HPCS细胞的追踪与耗竭工具鼠
肺腺癌(LUAD)是一种常见、难治且致死率高的实体肿瘤。KP小鼠模型通过在肺上皮细胞中特异性表达或利用病毒表达Cre重组酶,激活KrasG12D突变并失活p53,使小鼠自发肺腺癌。该模型能够精准模拟人类LUAD的发生发展过程,重现其关键分子事件及组织病理特征。
研究者利用scRNA-seq构建KP小鼠肺腺癌演化图谱,发现一种持续存在于肿瘤早期及全程的高可塑性细胞状态(HPCS),这类细胞的转录组特征呈现同时启动与多种细胞身份相关的基因程序的特点,并且在癌细胞的演化图谱中肿瘤进展关键转折点。
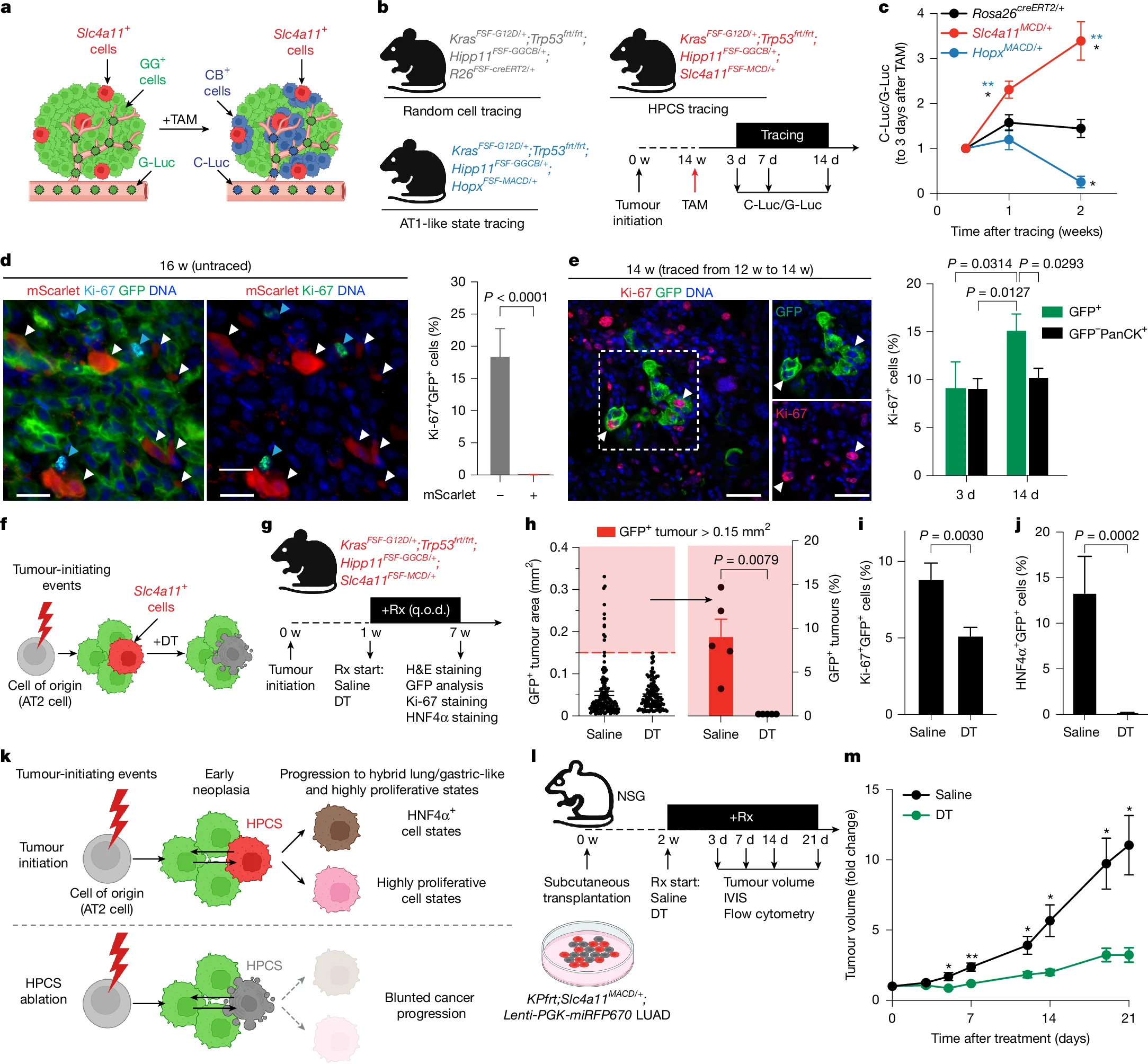
通过筛选,研究者发现Slc4a11是KP LUAD模型中HPCS细胞的特异性标志物(图1a)。借此标志物,研究者构建了一整套报告系统,用于对HPCS细胞进行可视化、分离、谱系示踪和耗竭。
首先,研究者将带有frt-Stop-frt位点、mScarlet红色荧光蛋白、他莫昔芬诱导型Cre重组酶(creERT2)及人白喉毒素受体(DTR)的MCD报告盒敲入Slc4a11基因之后,构建了Slc4a11-FSF-MCD小鼠。
其次,研究者进一步构建了Hipp11-FSF-GGCB小鼠。Hipp11基因是小鼠的普遍表达位点,研究者在Hipp11后连接了frt-Stop-frt位点、海肾荧光素酶(G-Luc)与eGFP融合报告基因(简称GG),海樽荧光素酶(C-Luc)与TagBFP融合报告基因(简称CB),并且GC序列两端存在loxp位点,可受到Cre重组酶的调控(图1c)。
研究者将Slc4a11-FSF-MCD、Hipp11-FSF-GGCB与KPfrt小鼠进行交配,获得KPfrt;Slc4a11MCD/+;Hipp11GGCB/+小鼠,并使用气管滴注Flp病毒诱导KP小鼠肺腺癌形成(图1c,d)。肺癌组织被eGFP标记,Slc4a11阳性的HPCS细胞被mScarlet标记。在肿瘤诱导后15-16周,原位肺肿瘤中mScarlet阳性细胞占eGFP阳性癌细胞总数的平均比例为17.0±4.3%,这一比例与单细胞RNA测序检测到的HPCS细胞比例(13.1±1.6%)高度吻合。组织切片空间分析显示,mScarlet阳性细胞在肿瘤组织中呈小簇状或单细胞状分布(图1f)。mScarlet阳性细胞在肿瘤组织中与另一HPCS细胞的标志物integrin α2的表达也接近一致(图1e,g),由此可得,Slc4a11MCD/+可作为HPCS细胞特异性报告系统。

Fig1. The Slc4a11MCD/+ reporter system marks the HPCS in vivo.
2
HPCS 是细胞状态转换的枢纽
肺癌进展的核心特征之一是肺上皮细胞身份的丧失,表现为肺上皮关键调控因子NKX2.1的下调与胚胎期转录调控因子Hmga2的表达。而研究者发现,随着病程加剧,KPfrt;Slc4a11MCD/+小鼠的肺癌组织中HPCS的密度升高(图1h),并且 HPCS中的NKX2.1表达减少,HMGA2表达增加。随着相关证据提出,研究者怀疑HPCS可能在早期肿瘤病变中的肺泡状态与肺癌进展后期出现的细胞状态之间起着关键的过渡作用。
为探究HPCS在肿瘤微环境中的转换潜能,研究者进一步开发了一套针对HPCS细胞的谱系追踪系统,将KPfrt;Slc4a11MCD/+小鼠与报告基因工具鼠Rosa26mTmG/+小鼠交配。该小鼠的全身细胞可表达 tdTomato荧光蛋白,而当使用TAM诱导Cre活性后,在TAM代谢期(给药后三天)的HPCS细胞将表达GFP 荧光蛋白。这部分GFP阳性细胞将被认为是示踪细胞。
在给药14天后,对早期(6周)和晚期(12周)肿瘤中分选出的示踪细胞(GFP阳性)进行scRNA-seq分析显示,仍处于HPCS状态(mScarlet阳性)的示踪细胞比例相较于第3天基线水平急剧下降,表明大多数被示踪细胞在14天内已不再是HPCS并获得了新的细胞命运(图2c–f)。衡量细胞群体内细胞表型多样性的定量指标——表型体积同样说明了这一问题(图2g–h)。
为了对比HPCS与AT1样细胞的可塑性,研究者也在AT1细胞标志物Hopx基因后敲入了FSF-mScarlet-AkaLuc-CreER-DTR(简称FSF-MACD),并构建了KPfrt;HopxMACD/+;Rosa26mTmG/+小鼠。经过与上述一致的TAM诱导示踪后,针对示踪的AT1样细胞进行scRNA-seq分析显示。结果表明,在晚期(12周)肿瘤中分选出的示踪AT1样细胞内始终维持在AT1样状态,且被示踪细胞的表型体积实际上发生了收缩(图2i–k)。这说明仅有HPCS具有高度可塑性,而且会由HPCS产生具有固定表型和低可塑性的癌细胞状态,例如AT1样状态。

Fig2. The HPCS is a hub for cell state transitions in vivo.
3
非HPCS细胞可转化为HPCS状态
在KPfrt;Slc4a11MCD/+;Rosa26mTmG/+小鼠的示踪实验中,研究者发现一个独特的现象:被示踪的HPCS细胞(GFP阳性)会快速退出HPCS状态,而肿瘤中HPCS细胞(mScarlet阳性)的相对比例却保持稳定。这表明,非HPCS细胞可能具有获得HPCS状态的能力。
为此,研究者将KPfrt;Slc4a11MCD/+;Hipp11GGCB/+小鼠中的原代非HPCS细胞(mScarlet−GFP+细胞)接种到普通小鼠的肺部;同时以纯化的HPCS细胞(mScarlet+GFP+)作为对照进行移植。值得注意的是,由非HPCS细胞群体产生的肿瘤中,mScarlet阳性细胞的比例与原亲本肿瘤相似(图2l,m),表明非HPCS细胞能够获得HPCS状态。
综上所述,这些数据表明,HPCS并非一种只能通过预先存在的HPCS细胞自我更新产生的干细胞样状态,而是能够在非HPCS状态之间动态互变。
4
HPCS 会促进肿瘤的生长和进展
为了探究HPCS在肿瘤微环境中的生长潜能,研究者构建了标记HPCS细胞的KPfrt;Slc4a11MCD/+;Hipp11GGCB/+ 小鼠;随机标记部分癌细胞的KPfrt;Rosa26FSF-CreERT2/+;Hipp11GGCB/+小鼠;标记AT1样细胞的KPfrt;HopxMACD/+;Hipp11GGCB/+小鼠。这三类小鼠的Hipp11GGCB/+报告基因在正常情况下表达G-Luc与eGFP融合报告基因(简称GG),而当使用TAM诱导Cre活性后会表达C-Luc与TagBFP融合报告基因(简称CB)(图3a,b)。在肿瘤诱导后14-16周的已建立LUAD中,通过C-Luc/G-Luc进行纵向谱系示踪发现,源自HPCS的癌细胞相较于随机标记的癌细胞具有显著更高的生长潜能和克隆扩增能力,而分化型AT1样细胞的生长潜能较低(图3c)。
尽管HPCS具有高生长潜能,但研究者发现HPCS本身高度静息。在KPfrt;Slc4a11MCD/+;Rosa26mTmG/+小鼠中,由HPCS分化而来并退出HPCS状态的LUAD细胞在示踪后第3天就显示出高增殖能力,并在第14天进一步升高,而非HPCS衍生物的增殖率保持恒定(图3e)。这些数据表明,虽然HPCS整体处于静息状态,但其部分衍生物在退出HPCS后迅速进入细胞周期,驱动HPCS来源的癌细胞发生克隆扩增,并推动肿瘤生长。
由于HPCS在肿瘤发生早期出现并产生进展期细胞状态,研究者认为其在早期肿瘤进展中起着关键作用。因此,研究者在肿瘤诱导后第1周开始至第7周,通过连续全身性给予白喉毒素(DT),将KPfrt;Slc4a11MCD/+;Hipp11GGCB/+小鼠中的HPCS进行细胞剃除。结果表明,DT组的总肿瘤负荷显著降低,未出现大尺寸(>0.15 mm²)的肿瘤病变(图3h)。HPCS的细胞剃除抑制了具有高增殖率或表达HNF4α的兼具肺和胃样特征的混合细胞状态的出现(图3i-j),这些结果表明,HPCS对于增生性病变的起始并非必需,但对于这些肿瘤的进展至关重要。
研究者进一步在体外构建了KP;Slc4a11MACD/+LUAD细胞系,并将其接种至NSG小鼠上,与原发肿瘤中的情况一致,在该模型的皮下同种移植瘤中HPCS的耗竭产生了显著的抗肿瘤效应(图3m)。综上所述,这些结果表明HPCS对于早期肺肿瘤的进展至关重要。

Fig3. The HPCS drives tumour growth.
5
耐药性起源于HPCS
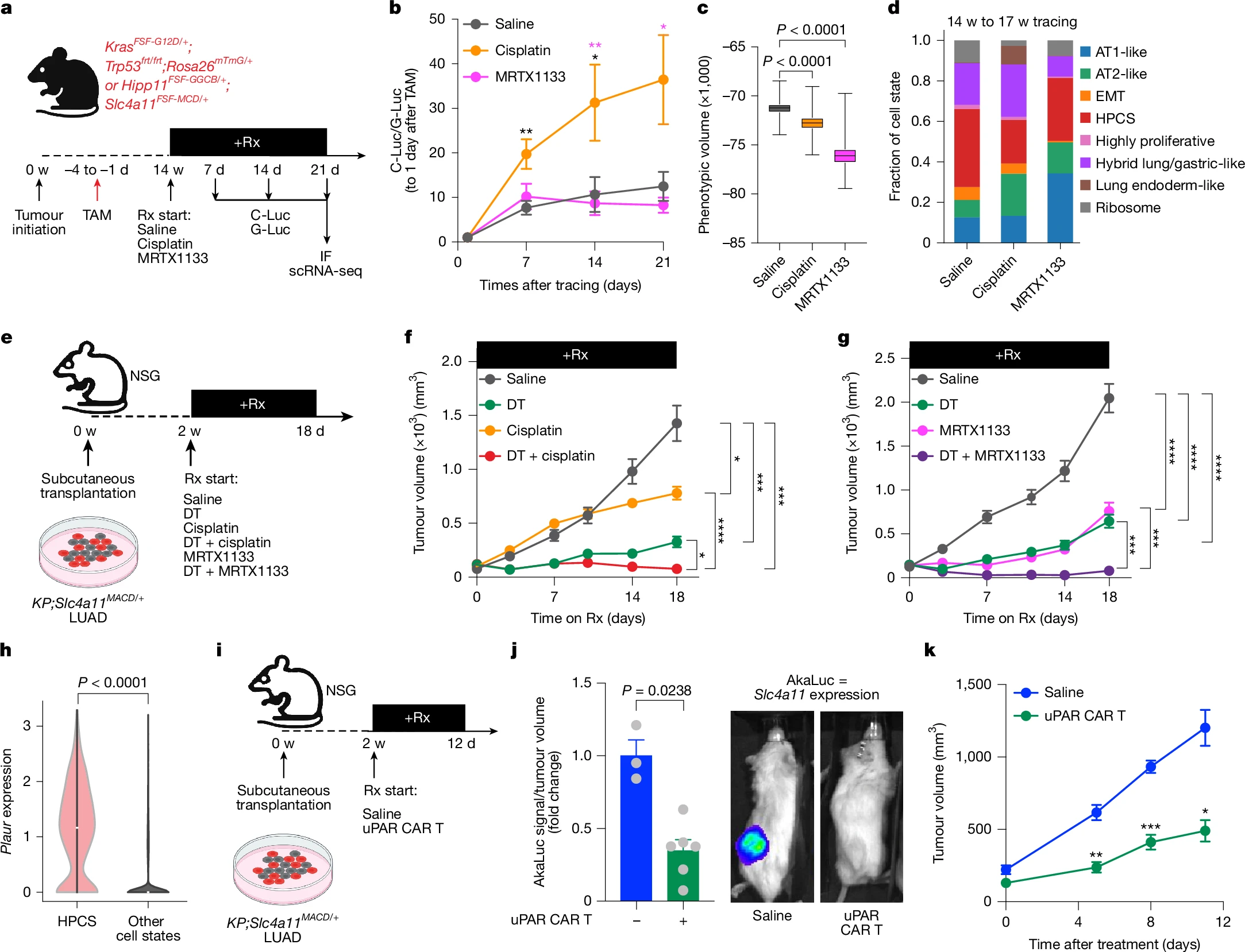
研究者继续在KPfrt;Slc4a11MCD/+;Hipp11GGCB/+小鼠中进行两种给药测试(顺铂化疗与靶向KRAS(G12D)的MRTX1133),探究HPCS是否产生治疗抵抗状态的细胞类型(图4a)。结果发现,治疗反应主要清除非HPCS来源的细胞,而HPCS来源的细胞显著富集(图4b)。
研究者进一步分析了治疗3周后KPfrt;Slc4a11MCD/+;Hipp11GGCB/+小鼠肿瘤中被示踪的HPCS来源细胞的命运。两种治疗手段都降低了被示踪细胞的表型体积(图4c),表明治疗引导HPCS向更少的状态分化。两种治疗均降低了被示踪细胞池和总细胞池中仍处于HPCS状态的细胞比例(图4d),表明HPCS本身并不耐药,但它产生了由耐药状态组成的微小残留病灶MRD。将DT介导的HPCS消融与顺铂或MRTX1133联合使用,实现了近乎完全的肿瘤根除(图4e-g)。
同时,研究者发现Plaur(编码uPAR)在HPCS中显著富集。研究者在接肿了KP;Slc4a11MACD/+LUAD细胞系的皮下同种移植瘤模型中测试了靶向uPAR的CAR T疗法,产生了强烈的抗肿瘤反应,表现为Slc4a11-AkaLuc信号消失和肿瘤生长延缓(图4i–k)。
综上所述,这些发现表明HPCS是一种关键的、可靶向治疗的癌细胞状态,驱动着肿瘤进展、异质性和治疗抵抗。

Fig4. Drug-resistant cell states originate from the HPCS.
6
HPCS在多种癌种与其他多种组织的再生上皮中反复出现
鉴于HPCS在LUAD中的关键作用,研究者推测HPCS可能反映了多种癌症中共有的关键癌细胞状态。研究者在结直肠癌、头颈癌、肺腺癌、卵巢癌、胰腺导管腺癌、前列腺腺癌和皮肤鳞状细胞癌的单细胞数据集中均确认了HPCS特征的存在(图5a)。在人类LUAD组织中,SLC4A11、PLAUR、HPCS特征与应激程序同样相关(图5b)。而这一相关性同样出现在小鼠的肺损伤后肺泡、胰腺、肠道和皮肤的损伤相关再生上皮中(图5c-d),这一发现提示肿瘤可能通过“劫持”机体固有的再生与修复程序,获得持续进行细胞状态转换的能力,从而在治疗压力下不断“进化升级”,获得长期生存优势。

Fig5. An HPCS-like state marked by Slc4a11 and Plaur is ubiquitously present in multiple carcinomas and regenerating epithelia.
这项研究将肿瘤异质性与细胞可塑性的理论假设,从概念推向了实验验证,并锁定为一个可干预的靶点。它提示我们,未来的抗癌策略或许不仅要歼灭肿瘤的“主力部队”,更需精准识别并清除那些驱动演化与耐药的核心“变形军团”。靶向HPCS有望成为与现有疗法协同作战的“组合拳”,通过提前铲除耐药种子,最大化化疗与靶向治疗的持久性和彻底性,甚至为高危人群的癌症预防提供新思路。
关于我们
上海南方模式生物科技股份有限公司(Shanghai Model Organisms Center, Inc.,简称"南模生物"),成立于2000年9月,是一家上交所科创板上市高科技生物公司(股票代码:688265),始终以编辑基因、解码生命为己任,专注于模式生物领域,打造了以基因修饰动物模型研发为核心,涵盖多物种模型构建、饲养繁育、表型分析、药物临床前评价等多个技术平台,致力于为全球高校、科研院所、制药企业等客户提供全方位、一体化的基因修饰动物模型产品解决方案。