14 年
手机商铺
公司新闻/正文
809 人阅读发布时间:2024-01-16 13:38
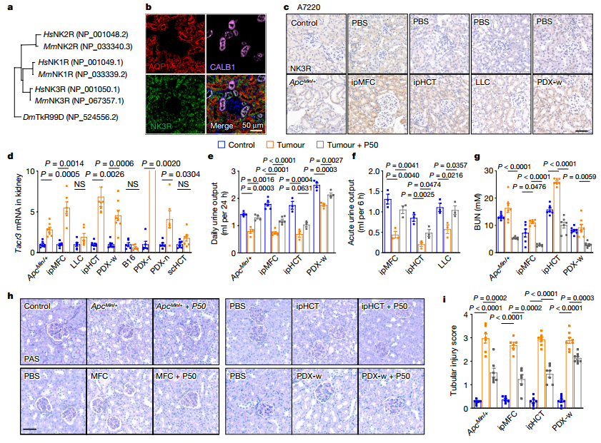
2023年12月6日,武汉大学医学研究院、教育部免疫与代谢前沿科学中心、中南医院医学研究院、泰康生命医学中心的宋威团队与武汉大学中南医院老年医学科的叶旭军团队在Nature上发表了“A novel antidiuretic hormone governs tumour-induced renal dysfunction”的文章,通过保守的果蝇肿瘤模型和高通量体内筛选,意外鉴定到果蝇中第一例明确的抗利尿素——ITPF,并揭示它由恶性肿瘤和肠道内分泌细胞分泌,直接作用于果蝇马氏管(类似于人的肾小管),破坏其排水功能,导致严重的体液潴留。分子机制包括ITPF激活马氏管星状上皮细胞中的GPCR受体TkR99D及其下游NOS-cGMP信号通路,抑制体液排出。另外,他们还发现哺乳动物神经激肽3受体 (NK3R)作为果蝇TkR99D的同源物在肾小管上皮细胞中表达,通过小分子药物阻断NK3R有效改善多种恶性肿瘤导致的小鼠肾小管功能障碍。
南模生物为该研究提供了M-NSG小鼠以及肝癌PDX模型。
研究团队首先假设肿瘤能产生针对肾脏的分泌蛋白,从而损害肾功能并导致体液潴留,且与其他宿主消耗效应(如脂质流失和肌肉萎缩)无关。通过对果蝇yki3SA肿瘤中112个上调的分泌蛋白进行RNAi筛选,他们发现其中ITP(Ion Trasnport Peptide) 对肿瘤诱导的体液潴留和高血糖至关重要,但与脂质流失或肌肉功能障碍无关。同时,他们还广谱地发现果蝇NDN,RasV12肠道肿瘤以及lgl-/-,RasV12眼盘肿瘤也可以通过分泌ITP来导致体液潴留。

果蝇ITP有五种不同RNA亚型,研究团队为每种亚型开发了RNAi和过表达品系,最后研究证明肿瘤产生的ITPF是关键的功能亚型,直接导致体液潴留。值得注意的是,如在正常没有肿瘤果蝇的肌肉或脂肪组织中异位表达ITPF也能显著导致体液潴留,作用机理包括ITPF直接抑制果蝇马氏管(肾小管)的水分转运。由此,研究团队将ITPF定义为果蝇中的第一例明确的抗利尿素。
为了研究分子机制,研究团队探索了不同类型的果蝇马氏管细胞和不同的下游通路,包括将哺乳动物报告基因FlincG2转化到果蝇中研究cGMP变化,最终发现ITPF直接激活马氏管星状上皮细胞中的cGMP信号通路。LexA-GAL4双表达系统是研究果蝇体内器官交流的必要工具,研究团队耗时近2年构建了异位ITPF表达和yki3SA肠道肿瘤的LexA系统,并结合传统GAL4系统,在体内鉴马氏管星状上皮细胞(而不是主细胞)中的NOS-cGMP信号通路对于ITPF的抗利尿功能至关重要。
为探索响应ITPF的功能性受体,研究团队根据下游cGMP通路聚焦在GPCR上,并通过单细胞RNAseq、生化实验和体内双表达系统RNAi验证,最终确定TkR99D是ITPF的受体,此外还阐明了ITPF和经典配体Tk之间的竞争性激活TkR99D。
尽管暂未鉴定到哺乳动物的ITPF同源物,研究团队发现小鼠和人NK3R是果蝇受体TkR99D的同源物,并指出其主要在近端肾小管上皮细胞中表达。通过测试不同的小鼠恶性肿瘤模型,研究团队发现至少ApcMin/+肠道肿瘤模型、LLC肺癌模型、MFC胃癌模型、HCT116胃癌模型、和PDX胃癌模型的荷瘤小鼠都呈现不同程度的肾损伤和排尿障碍,腹腔注射小分子抑制剂阻断NK3R活性则有效缓解恶性肿瘤诱发的肾损伤和排尿障碍。

抑制NK3R可减轻荷瘤小鼠肾损伤
总之,研究团队鉴定ITPF为果蝇中第一例抗利尿素,通过激活受体TkR99D介导肿瘤导致的肾损伤和排水障碍,而小鼠中多种恶性肿瘤也通过NK3R(TkR99D同源物)引起类似的肾小管损伤和排水障碍。相对目前肿瘤相关肾功能障碍的解读,如抗肿瘤的药物肾毒性和全身炎症反应,该研究为肿瘤-肾脏互作和治疗癌症相关的肾功能障碍提供了新的见解和治疗靶点。
原文链接:https://doi.org/10.1038/s41586-023-06833-8