14 年
手机商铺
公司新闻/正文
920 人阅读发布时间:2024-01-16 13:35
南模生物构建的huHSC-(M-NSG)小鼠模型,助力中山大学肿瘤防治中心研究团队揭示BCL-2抑制剂APG-2575增强非小细胞肺癌免疫治疗疗效的机制。
免疫检查点抑制剂是抗肿瘤免疫治疗的主要疗法之一,已在多种晚期肿瘤中获批相应适应症,但免疫耐药问题仍不容小觑,例如非小细胞肺癌免疫治疗单药有效率仅20%左右。因此,进一步探索高效低毒的免疫联合治疗方案,扩大临床获益人群是亟待解决的问题。
2023年12月7日,中山大学肿瘤防治中心赵洪云教授、杨大俊研究员、张力教授研究团队在Cellular & Molecular Immunology杂志发表了题为“The BCL-2 inhibitor APG-2575 resets tumor-associated macrophages toward the M1 phenotype, promoting a favorable response to anti-PD-1 therapy via NLRP3 activation”的研究成果。

该研究首次揭示了BCL-2抑制剂APG-2575通过激活活化NLRP3促进肿瘤相关巨噬细胞向M1型极化进而增强非小细胞肺癌免疫治疗疗效的研究结果,为APG-2575与PD-1单抗联用增敏非小细胞肺癌免疫治疗提供可靠证据,为后续临床研究的设计、开展临床转化及精准筛选获益人群奠定了理论基础,有望为晚期肺癌患者开辟新的治疗策略。

图1. 文献图解
研究团队长期致力于探索抗肿瘤免疫联合治疗新策略,开展了我国自主研发的1类创新药物BCL-2抑制剂APG-2575联合PD-1单抗的临床前研究。
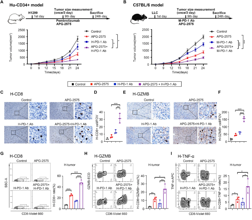
在南模生物提供的huHSC-(M-NSG)小鼠和C57BL/6小鼠肿瘤模型中证实了APG-2575与PD-1单抗可通过增加肿瘤微环境中CD8+ T细胞的浸润进而发挥协同抗肿瘤作用。且APG-2575发挥增强CD8+ T细胞抗肿瘤免疫的作用依赖于巨噬细胞。

图1. APG-2575 在huCD34+ 和 C57BL/6 小鼠模型中增强免疫检查点抑制剂的疗效。
近年来,抗肿瘤免疫治疗是当下的研究热点,而免疫系统人源化小鼠是成为该治疗手段中常用的临床前动物模型之一。
免疫系统人源化小鼠
免疫系统人源化小鼠是通过将人的造血细胞、淋巴细胞或组织植入免疫缺陷小鼠体内,从而使其重建人类免疫系统的小鼠模型,可更好地模拟人体免疫特征。
huHSC-(M-NSG)小鼠模型
HuHSC-(M-NSG)小鼠模型,是免疫系统人源化小鼠模型的一种,是通过将人CD34+ 造血干细胞(Hematopoietic stem cell, HSC)注射到免疫缺陷宿主小鼠M-NSG中,从而实现人类免疫系统的重建。目前认为Hu-HSC 模型是最适于研究免疫治疗的动物模型之一,其能建立人的固有免疫系统和淋巴细胞,通常不发生或轻微发生GvHD,可用于长期研究。
接下来,研究团队研究发现APG-2575可有效的促进巨噬细胞由M2型再极化成M1型,且APG-2575对巨噬细胞极化的调控不依赖于其靶点BCL-2。进一步机制研究证实了APG-2575通过激活NF-κB/NLRP3信号通路进而促进M2型肿瘤相关巨噬细胞向M1型巨噬细胞极化,最终介导减弱肿瘤微环境免疫抑制的新作用。
该研究为非小细胞肺癌免疫治疗联合新模式的开发与发展提供了全新的视角,为未来非小细胞肺癌免疫治疗临床试验中联合APG-2575和PD-1单抗的治疗提供了新的临床前证据。
*部分转载自中山大学肿瘤防治中心订阅号