14 年
手机商铺
公司新闻/正文
506 人阅读发布时间:2024-01-16 13:32
2023年12月12日,上海交通大学何奔及中国科学院分子细胞科学卓越创新中心周斌共同通讯在Circulation(IF=38)在线发表题为“Dynamics of Endothelial Cell Generation and Turnover in Arteries During Homeostasis and Diseases”的研究论文,该研究揭示了体内平衡和疾病期间动脉内皮细胞生成和周转的动力学。
南模生物为此研究构建了Piezo1-GFP、Piezo1-rox、Yap-rox和Kdr-rox小鼠品系。

严重的内皮细胞(EC)损伤和丧失可导致多种心血管疾病,如动脉粥样硬化、高血压和糖尿病的严重肢体缺血。新一代内皮细胞通过内皮祖细胞(EPCs)的增殖或分化,为促进血管修复和组织再生提供了基础。
20世纪90年代,EPCs首次从人类外周血中分离出来,并被提议在体外分化为EC。然而,最近的一项研究报道骨髓不是循环EPCs的起源,这表明内源性新血管形成是由组织内的内皮细胞驱动的,而不是通过循环的贡献。尽管有报道称,成年小鼠心肌梗死后,间充质细胞或成纤维细胞参与了内皮细胞的形成,但一项使用特定遗传工具的研究同样表明,间充质细胞几乎不参与内皮细胞的形成,新生血管的形成主要是由先前存在的内皮细胞的增殖介导的。
因此,在血管修复和新血管形成过程中,组织内内皮细胞的增殖是新内皮细胞生成的主要途径。尽管EC会增殖以补偿其在日常磨损中的损伤和损失,但由于不同EC亚群之间基因表达和功能的异质性,它们的代数并不相等。近半个世纪前,一项开创性的研究使用甲基-3H胸腺嘧啶检测了内皮细胞在稳态期间增殖的EC克隆或复制的EC聚集,并最早提出了EC在主动脉增殖和转换方面的异质性。最近的谱系追踪研究再次证实,内皮细胞的克隆扩增有助于损伤后血管的修复和再生。体外细胞集落形成实验、细胞移植和遗传谱系追踪研究表明,侧群细胞c-kit、Procr、Peg3/Pw1、CD157、 SoxF或Sca1代表或标记了在培养或损伤后优先扩增的组织常驻EPCs。单细胞转录组分析揭示了主动脉中几个功能不同的EC亚群,并确定了从血管内祖细胞到分化的EC的层次结构。除了基础稳态外,运动诱导的血管生成主要依赖于代谢引发的ATF3/4+ EC亚群的增殖这些先前的研究为内皮细胞在基因表达、细胞增殖和不同功能方面的异质性提供了重要信息。
然而,由于大血管(如动脉)的增殖率低,目前评估EC生成的动力学具有挑战性。由于缺乏对泛EC增殖记录的公正的遗传方法,而不是追踪一个选择的EC亚群,在稳态和疾病期间动脉中EC转换动力学的基本信息是缺失的。

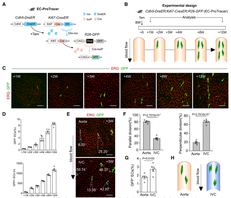
Genetic recording of EC-specific proliferation by EC ProTracer.
血液流动的机械力是影响血管形态发生、发育和维持血管正常功能的关键因素EC的伸长和重新定向通常与血流引起的剪切应力方向平行。剪切应力也会引起体外血管EC的增殖尽管体外系统可以模拟不同类型的剪切应力,但EC增殖如何受到体内复杂环境和血流模式的影响尚不清楚。此外,细胞分裂取向在细胞命运、组织模式和组织以及形态发生中起着重要作用。机械力调节细胞分裂方向。然而,尚不完全清楚血流剪切应力作为一种机械力是否会影响体内EC增殖和成人组织中的细胞重排。
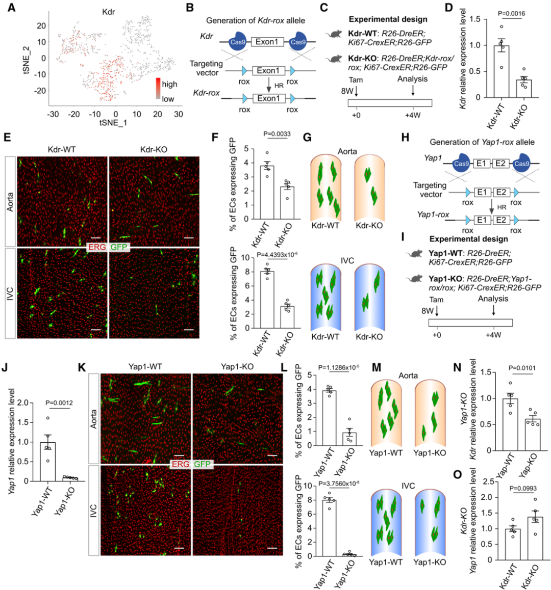
该研究使用内源性ki67基因生成遗传增殖示踪剂(ProTracer) 来研究EC在主动脉和下腔静脉(IVC)中随时间的体内增殖。研究结果表明,在体内平衡状态下,成年小鼠每月约有3%的主动脉内皮细胞发生增殖。结合EC增殖追踪和单细胞RNA测序(scRNA-seq)分析,作者在成年小鼠主动脉中发现了一个高度增殖的EC亚群,该亚群富含干细胞基因Sca1和Sox18的表达。这种EC亚群在2型糖尿病中优先扩大,但在高血压中没有,在疾病条件下增殖率发生改变。此外,通过将Dre-rox介导的基因敲除与ProTracer同时结合,发现EC在主动脉和IVC中的增殖受Hippo/血管内皮生长因子受体2信号通路的调控。

Hippo/vascular endothelial growth factor signaling regulates EC proliferation.
综上,EC簇1的高增殖活性在2型糖尿病和高血压中发生改变,为治疗这些疾病的内皮损伤提供了新的治疗靶点,该研究揭示动脉中EC增殖的调节机制为支持新疗法的发展提供了新的见解,以增强血管修复和再生。
转载来源于【iNature】